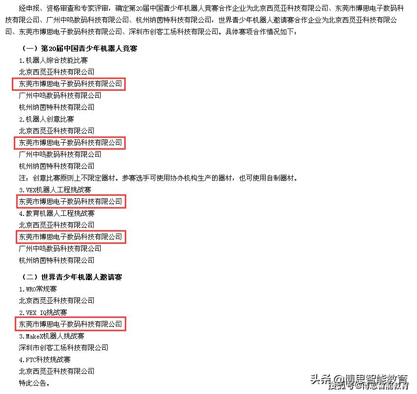
7月7日,中国科协青少年科技中心发布了关于第20届中国青少年机器人竞赛暨世界青少年机器人邀请赛合作企业的公告,博思再次入选第20届中国青少年机器人竞赛和界青少年机器人邀请赛合作企业,也是唯一一家包揽第20届中国青少年机器人竞赛所有4个赛项的合作企业。

中国青少年机器人竞赛简介
中国青少年机器人竞赛于2001年创办,首届比赛在广州举办,是中国科协面向全国中小学生开展的一项将知识积累、技能培养、探究性学习融为一体的普及性科技教育活动。竞赛为广大青少年机器人爱好者在电子信息、自动控制以及机器人高新科技领域进行学习、探索、研究、实践搭建成果展示和竞技交流的平台。每年,全国共有9000多支队伍、25000多名中小学生参加各省级青少年机器人竞赛选拔赛,辅导教练员超过5000人,服务比赛的裁判员数量约1000人,参与学校数量达到3700所。
去年赛事回顾
去年8月中旬,第19届中国青少年机器人竞赛曁2019世界青少年机器人邀请赛在重庆举办,525支参赛队、1485名学生、500多名教练员展开激烈对决,6家直播平台同步直播,让观众直呼过瘾。


VEX IQ赛项再度入选
去年,VEX IQ挑战赛首次进入2019世界机器人邀请赛,让来自亚洲、非洲、欧洲、美洲的VEX爱好者可以进入中国,与国内的各路高手互相竞技,共同提高。今年VEX IQ挑战赛再度入选2020世界机器人邀请赛。


关于VEX机器人
VEX机器人是美国太空总署(NASA )、美国易安信公司(EMC)、亚洲机器人联盟(Asian Robotics League )、雪佛龙,德州仪器 ,诺斯罗普·格鲁曼公司,和其他美国公司大力支持的机器人项目。学生以及成人可以大胆发挥自己的创意,根据当年发布的规则,用手中的工具和材料创作出自己的机器人。(来自百度百科)
VEX新赛季震撼来袭
今年5月份,VEX机器人竞赛2020-2021赛季VIQC主题“拔地而起”和VRC挑战赛主题“合纵连横”公布,同时,VEX机器人还发布VEX AI、VEX GPS、VEX LINK三项前沿科技,新赛季震撼来袭。


同时,为了更早的开始STEAM启蒙和入门教育,VEX机器人在2020年3月份推出两款针对低龄段学生的全新产品系列:VEX 123和VEX GO!至此,VEX机器人已经涵盖了全年龄段青少年
