硅藻泥我们听起来并不陌生,但确实很多人并不知道硅藻泥到底是什么,是泥,还是藻?干什么用的,好像是种装饰材料,有啥好还真说不出来。

其实硅藻泥引进国内时间并不长,2003年才引入并开发,所以说是一种新型的装饰材料也不为过。主要是墙面装饰,最常见的墙面装饰就是乳胶漆了,到后来慢慢有了墙纸、墙布、补强板等,现在又有了硅藻泥这种材料,那么我们如何选择呢,是追求新材料,还是稳守传统材料?今天益鸟君就和大家系统的来聊一聊。

关注益鸟君,更多“房事”早知道!
一:硅藻泥有什么特性,具体应用在哪里?
硅藻泥的主要成分是硅藻土 ,硅藻土是一种生物成因的硅质沉积岩。硅藻矿物是一种孔道大小为微米级的多孔材料,其粒子表面具有无数微小的孔穴,规则、整齐地排列成圆形和针形。

它还能够缓慢持续释放负氧离子,能分解甲醛、苯、氡气等有害致癌物质。这一段来自百度百科的介绍。我们可以看出硅藻泥的几个特性,第一是多孔洞材料,所以吸附性强,第二是生物成因的物质,所以天然物质很环保,没有有害物质。

如果是作为墙面的涂刷材料来说,足够环保其实就已经非常不错了。但是大家还有别的问题,首先是硅藻泥贵不贵,还有硅藻泥能不能做出乳胶漆那样多彩的颜色,还有硅藻泥的硬度和防水性能如何,还有什么好处?

二:硅藻泥对比其他材料,到底好在哪里?
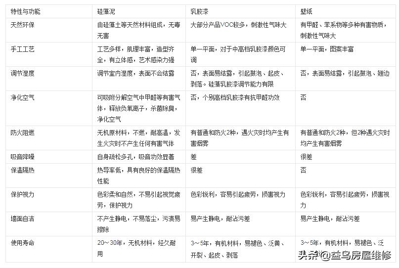
我们看一张图,这是乳胶漆、墙纸、硅藻泥三种材料的一个对比。

我们可以看到,硅藻泥在材料特性、环保性、使用寿命上遥遥领先与其他材料,并且还能提供保护视力、保温降噪等一系列功能。确实硅藻泥有很多好处,而且相比于其他两种材料,在这些方面确实非常不错,但是硅藻泥真的就那么好吗,又为什么很多人说硅藻泥就是智商税呢?

三:硅藻泥的劣势
我们首先来说价格,现在硅藻泥的市场相对比较混乱,所以价格有20-30/M²,也有几百元一M²的,所以价格并不好衡量,不过乳胶漆到了现在发展的很不错了,我们日常装修的时候也都会认准那几家大厂,有一小部分人会选择国外更加环保的小众品牌,但是整体价格并不高,平均就是几十元一M²,墙纸的话算上人工就比较贵,如果自己铺贴的话那是最便宜的,不过即使加上人工,价格也不会到几百元一M²。

价格是一方面,还有一点,就是环保性。对于益鸟君来说,选择墙面装饰的要求,首先就是环保、其次是价格,最后是颜值。我其实只在乎这三点,比如保温降噪啊、调节空气什么的,我觉得仅仅是一些可有可无的附属功能,并不能作为决定性因素。

硅藻泥是一种多孔洞的材料,确实可以吸附室内的甲醛,但是吸附的甲醛存在于硅藻泥里,虽然说会被分解,但是分解需要一定的化学作用,很多商家都会告诉你,硅藻泥之所以能分解甲醛,是因为里边有光触媒,但是益鸟君可以告诉你,二氧化钛光触媒确实能分解甲醛,但是需要很强的紫外线来提供能量。

也就是说,如果你家里的墙壁不是每天都受到极其强烈的阳光照射的话,分解甲醛等有害物质的作用其实微乎其微。所以环保性这里,我们还是要打上一个问号的。

还有一点,就是良莠不齐的市场坏了硅藻泥的名声,也把很多想使用这种材料的人锁在了门外。我们注意下面这张图:(图来自知乎“老爸测评”)

这是一张硅藻泥厂家的产品质检表,我们可以看到“可检出”的字样。这意思就是我不管你含量有多少,只要我能检测出来就算你合格,这也是一种默认的行业规则吧。所以这一点我们也要打上一个巨大的问号。如果我买的是以次充好的硅藻泥,还收我那么贵的钱,那我交的可真是智商税了。但是这东西买了之后不能像在闲鱼这种智商税退税处卖掉,就真是自己吃暗亏了。

不防水也是一个弊病,其实硅藻泥本身并不防水,而且硬度很低,有时候涂刷满墙只有,放好几天,还是可以用指甲划出痕迹,有时候用力大一点,甚至可以扣掉一块。如果在南方,梅雨季节的时候,就可以见证自己的墙壁粉化成泥的壮观景色。其实也有一定的夸张了,但是遇水会软化是肯定的,硬度低也是肯定的。

四:那硅藻泥更适合什么地方呢?
硅藻泥也并不是一无是处,其实益鸟君觉得硅藻泥的最大问题,还是在于市场,如果市面上都是好的硅藻泥,我觉得就是贵一点,大家还是可以选择的。硅藻泥涂刷出来颜值不输墙纸,质感不输乳胶漆,又好看,还能净化空气,为什么不尝试。

硅藻泥更适合应用在干燥的地方,阳台、卫生间、厨房就算了,其他地方的只要是干燥,都是可以的,不管你做造型还是换颜色,感觉都是非常好的。其实我很推荐在卧室或者书房或者客厅,很适合家中有吸烟的人士,吸烟除味是很有效果的。

益鸟君说了这么多,相信你也大概知道硅藻泥是怎么一回事了。要选择墙面装饰的时候,还是要更加慎重哦。如果你也有其他问题,可以在评论区留言,益鸟君都会回复你的。