
孩子是祖国的花朵,承载了每个家庭的希望,家长们都愿意给孩子更安全的保护。儿童皮肤娇嫩,使用的各种护肤品、洗护用品等都需要遵循更加严格的标准。然而爽身粉含致癌物、宝宝霜含激素等事件,刺痛了家长敏感的神经。近年来,随着人们对美的需求日渐强烈,彩妆越来越受到欢迎,本该“天然去雕饰”的孩子们也成为彩妆商家的销售目标,儿童彩妆产品应运而生并销量可观。但目前,我国市面上有大量以卡通、童话为IP设计的儿童彩妆产品,宣称“专为儿童设计”,却少有进行化妆品备案,仅属于玩具类别。其中的乱象也引发了媒体关注。
今年,各地监管部门积极行动,对儿童化妆品进行整治和清理。在全国化妆品安全科普宣传周来临之际,本文对2020年以来,“儿童化妆品”相关话题进行梳理,以期反映舆论关切和期待。
舆情走势及关键节点
以2020年1月1日~2021年5月27日为监测时间段,网民关注度和媒体关注度如图1所示。

图1 “儿童化妆品”媒体关注度和网民关注度月度走势图
一、儿童化妆品乱象引关注
1.儿童彩妆产品多数无资质
2021年4月7日,中新网客户端发表《一套只要几十元,这样的儿童彩妆品敢用吗?》称,美妆的低龄化,与美妆行业高速发展、短视频日益普及不无关系。考拉海购2020年7月发布的数据显示,儿童彩妆同比上年增长300%;2020年5月,儿童化妆品的整体销售额增长超1200%。电商平台上,儿童彩妆套盒种类繁多,在商品介绍页面会标称“健康”“无毒”“水溶配方”“天然成分”“温和不刺激”“不含防腐剂”等,有些还会注明食品级环保儿童彩妆。虽然儿童护肤领域,有一些知名品牌,但这些品牌极少涉及到彩妆领域,因此市场上售卖的儿童彩妆套盒很多并非出自大品牌,多为小工厂生产。电商平台上儿童彩妆套盒销量靠前的店铺里,不少显示是玩具旗舰店。一些店铺提供了检测报告、3C证书,以及彩妆检验报告,还有一些声称符合《化妆品卫生规范》要求,但也有部分店铺只是说菌落总数符合卫生规格,没有提供其他质检证明。即使是店家晒出检测报告等,但若仔细辨认,会发现部分商家送检的样品名称是装扮玩具,并非化妆品,或者在送检、备案时只是显示为化妆品,并未加上“儿童”等字眼。
2021年4月12日,央视财经频道天下财经栏目播出了《记者调查:受追捧的儿童化妆品安全吗》,节目指出,市面上的儿童用品商店出售的儿童化妆品有口红、眼影、粉饼、指甲油等,种类繁多,丝毫不亚于成人彩妆。但是,一些自称专为儿童设计的化妆品没有标签,连原料成分都没有介绍,很多产品根本就不具备化妆品的资质。而小朋友们的皮肤很是娇嫩,这些不合格的化妆品涂抹在脸上,会对他们的皮肤造成伤害。随后,@中国新闻周刊发表【#儿童彩妆其实是玩具# 多数无资质】、@央视网快看发表【#央视曝儿童化妆品多数无资质# 甚至只是玩具】等对相关报道进行转载。#儿童化妆品多数无资质#相关话题阅读量达962万人次,冲上微博话题热搜榜。网民普遍呼吁加强对儿童化妆品的监管,如@梦雪飞扬yz:监管很重要,儿童需要健康合格的产品。@阿中是我唯一本命:质检部门要严上加严。@Evelyn0_0:希望国家尽快出台儿童彩妆的相关规定和检测标准,这样小孩就可以放心的使用儿童彩妆了!也有网民认为儿童应尽量不使用化妆品,对此现象进行批判。如@筱筱看岳:儿童一般还是少用这些吧,不参加演出一般都不要给孩子用化妆品吧。@小辣椒式新时代女性:小孩化妆本身就很离谱。
2.儿童彩妆以“玩具”之名规避监管
为避开儿童化妆品的严格监管,许多商家纷纷以儿童玩具之名销售儿童化妆品。经查,根据我国《儿童化妆品申报与审评指南》,儿童化妆品指供年龄在12岁以下(含12岁)儿童使用的化妆品。所有明示适用于儿童的化妆品,均应按照要求申报。未明示适用于儿童的化妆品,其产品包装不得以图案或其他形式显示或暗示为儿童化妆品。微信公众号“南方周末”发表《儿童彩妆野蛮生长:声称是玩具,成分却与成人化妆品无差》称,提供化妆品备案指导服务的北京天健华成国际投资顾问有限公司化妆品注册部相关人员表示,由于儿童皮肤对外界刺激的易感性更强,儿童化妆品的要求比一般化妆品更严格,如果将儿童化妆品打包成“过家家”玩具进行销售,确实可能规避国家对化妆品行业的监管。《化妆品安全技术规范》(2015版)规定,在原料、配方、生产过程、使用方式和质量安全控制等方面,儿童化妆品除了满足正常的化妆品安全性要求外,还应满足相关的特定要求,以保证产品的安全性。以往,通过备案的儿童化妆品多为供儿童使用的沐浴露、保湿乳霜、痱子粉等,彩妆类的产品很难拿到批文。
3.与成人化妆品成分几乎无差
微信公众号“清扬君”发表《央视曝儿童化妆品多数无资质 儿童化妆品市场监管亟待加强》称,尽管我国相关法规和技术标准不断完善,但儿童化妆品仍然存在安全隐患。目前,儿童化妆品主要安全风险是企业违法违规添加,或将成人化妆品宣称为儿童化妆品。一些明面上打着“儿童化妆品”旗号的商家,为了降低生产成本,在产品内掺杂违禁原料成分,儿童在使用这些非法产品时具有不小的安全隐患。此前,化妆品专家阎世翔就曾指出,化妆品对儿童的皮肤刺激较大,更大的危害在于化妆品可能含有的重金属和有毒物质,给儿童的健康带来风险。与成人相比,儿童皮肤娇嫩,皮脂腺尚未成熟,皮脂分泌量少,防御屏障功能弱,对外界的刺激和伤害也较为敏感,因此儿童最好不要用成人化妆品。
4.“消字号”擦边球情况屡禁不止
今年年初,一则《“大头娃娃”卷土重来?!背后真相令人发指!》的短视频引起了轩然大波。所谓宝宝专用的“宝宝霜”“抑菌霜”非法添加过量激素,导致婴儿使用后出现发育迟缓、多毛、脸肿大等现象。随后,“消字号”的宝宝霜乱象在继2019年江西省永丰县曝出的违法添加激素“宝宝霜”之后再次引发舆论高度关注。
微信公众号“化妆品观察”发表《“宝宝霜”频频爆雷后,有关部门也对儿童化妆品出手了!》称,仅2021年1月,“消”字号宝宝霜爆雷的案例就有3起。“消字号”产品也因此被推上了风口浪尖。“消字号”所暴露出的种种问题,一定程度上肯定会提高消费者和有关部门对儿童用品安全性的关注,作为同样会接触到儿童肌肤的儿童化妆品,在安全问题上自然也会引起有关部门的警惕。
二、儿童彩妆相关产品销售火热,强制标准亟待出台
2021年4月12日,《北京晚报》刊发《无规范备案信息、成分与成人产品无异 儿童美妆看上去没那么美》称,目前儿童化妆品市场十分混乱,大部分产品在国家药监局的化妆品备案中均无规范备案,与玩具混为一谈。即使有著名品牌授权的儿童化妆品也多为代工,实际成分与成人美妆产品无异。在涉嫌虚假宣传的同时,安全性成为头号问题。即使有规范备案的知名厂家生产的著名品牌授权产品,其备案信息也与儿童毫无关系。广东凯利达科技有限公司是国内知名的儿童美妆盒出品方。但记者查询国家药监局平台发现,其产品均为汕头市澄海区金泳乐化妆品有限公司自主生产,备案信息显示其成分与普通化妆品无差异,也无特殊说明,只字不提大肆宣传的“儿童”二字。值得注意的是,国家化妆品安全标准委员会主任委员孙有富曾表示,原国家食药监总局从未批准过任何一款彩妆类儿童化妆品。即使此类产品包装上标注的批准文号、卫生许可证号、保质期等信息不是造假,也只能说明国家对其生产成人彩妆类化妆品资质的许可,所谓“专为儿童设计”之说无从谈起。由于《儿童化妆品申报与审评指南》并非强制标准,且指南中“应少用或者不用香精、着色剂、防腐剂等原料”等表述,并未对添加物质的具体含量给出明确的限量要求,“应选用”“不鼓励”等说法比较模糊,在实际执行中被厂家进一步打折扣,此外,该指南仍要求参照《化妆品卫生规范》《化妆品行政许可申报受理规定》等适用于成人化妆品的相关规定。儿童化妆品想要取得进一步规范发展,急需出台一部更具针对性的儿童彩妆标准。
在京东官网上搜索“儿童彩妆”,光是自营区就有近2.8万件产品。本文通过对“儿童彩妆京东自营专区”发布的“销售排行”梳理发现,排名前五的产品均为媒体报道里提及的广东凯利达科技有限公司生产,如表1所示。

在国家药监局平台上以“凯利达”为“产品名称”关键词进行搜索,共发现备案产品53个(其中2款已注销),多为在电商平台宣传的儿童专用彩妆产品。如图2所示。

图2 国家药监局国产非特殊用途化妆品备案服务平台检索结果(部分)
这些产品均为广东省汕头市澄海区金泳乐化妆品有限公司自主生产,而该公司股东与广东凯利达科技有限公司股东高度关联(表2)。

在中国健康传媒集团化妆品风险预警平台上查询,广东凯利达科技有限公司的经营范围为玩具的研发;生产、销售:玩具、玩具配件、塑料制品、包装材料、工艺品、化妆品包装容器、婴幼儿用品、节日饰品、化妆品、清洁用品、卫生用品、消毒用品、洗涤用品、卡通制品、美容修饰类用品等。
三、守护儿童用妆安全,监管部门在行动
2020年4月26日,国家药监局在官网上发布《安全用妆,伴您同行-化妆品科普之“如何科学选择儿童化妆品”》。文章主要从婴幼儿的皮肤、眼睛、行为和感情发育出发,介绍了婴幼儿在选择皮肤护理产品时应注意的事项和选择标准,从中可以看出国家药监局对儿童化妆品的产品要求,以及未来儿童化妆品发展的趋势。消息一经发布,立即引起关注。如央广网发表《婴儿皮肤娇嫩 如何科学选择儿童化妆品?》、《中国医药报》刊发《儿童化妆品销量暴增,除了买单父母更应该科学选购!》、微信公众号“美妆供应链”发表《儿童化妆品怎么选,才叫科学?》等。
2021年全国化妆品安全科普宣传周于5月24日启动。本届宣传周主题为“安全用妆 美丽有法”,科普宣传重点包括三项,除了法律法规的宣贯和化妆品安全使用知识的普及外,其中之一就是加强儿童化妆品安全使用知识的宣传,普及儿童化妆品安全使用知识,提升公众对儿童化妆品安全使用的认知水平。对儿童化妆品的重视程度可见一斑。
另外,在多次爆出“宝宝霜”“抑菌霜”违法添加激素的问题后,各地监管部门开始重点整治儿童化妆品,儿童化妆品市场监管逐步收紧,迎来监管最严时期。
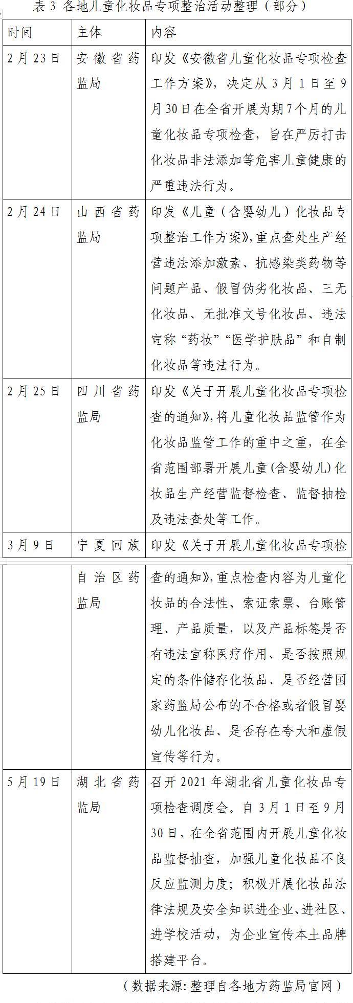
本文梳理发现(表3),2021年1月以来,安徽省、四川省、山西省、湖北省等多个省份的市场监管局或药监部门,纷纷宣布开展针对婴幼儿和儿童化妆品市场的专项检查行动,专项检查覆盖备案、生产、经营等环节。其中,安徽省主要检查证照资质、原料安全、质量控制及有无销售“三无”产品等行为;山西省重点查处生产经营违法添加激素、抗感染类药物等问题产品、假冒伪劣化妆品等违法行为;四川省对经营环节的驻留类儿童化妆品开展重点检查。

在微博平台上,#多地出手整治儿童化妆品市场#话题阅读量达到172万人次。@澎湃新闻发表的【一套仅几十元的儿童化妆品真的安全吗?多地出手整治】受到较多关注,网民普遍对儿童化妆品整治行动表示支持。同时,媒体也呼吁监管部门加大打击力度,完善相关规范制度。如人民网发表《“儿童化妆品”市场乱象亟待规范》称,儿童化妆品市场的无序发展,与欠缺统一的行业规范、标准有直接关系。当务之急,监管部门应严格落实“儿童化妆品”的市场定义,坚决制止其他产品打着“儿童化妆品”的旗号浑水摸鱼。同时,主动将触角深入到玩具、日用品等相邻领域,防止一些厂商擅自“跨界”,绕过监管标准。光明网发表《儿童也用化妆品?细化监管更要加强教育》称,随着儿童化妆品市场的扩张,针对儿童化妆品出台更具系统性的规范,可谓势在必行。而且,不同年龄阶段的儿童特质不同,3岁以下婴幼儿期的儿童,与12岁即将进入青春期的儿童,显然有着不同特征。对儿童化妆品的监管,要充分考虑儿童的年龄特质,分门别类、分阶段地实施管理。严格儿童化妆品的准入门槛,不是说要以“存在即合理”的思维,大力发展儿童化妆品,而是在严格现有化妆品品类准入的基础上,提供一些可供儿童使用的产品。现实中,确实存在儿童使用化妆品的特殊情况,比如儿童参加表演活动,有必要适当化妆。如果正规市场不能满足儿童化妆品的客观需求,那么非法违规企业就可能乘虚而入。
四、儿童化妆品监管体系日趋完善
除了对儿童化妆品市场进行整顿,我国对儿童化妆品生产也提出了越来越高的要求,逐步提高儿童化妆品的生产门槛。梳理相关规范文件如表4所示。

不同媒体报道内容分析

图3 媒体信息来源比例
以2020年1月1日~2021年5月27日为监测时间段,统计不同媒体平台报道量,从图3可以看出,占比较高的信息平台依次为微博、新闻网站、微信,占比分别为47.06%、21.53%、15.44%。
网民评论
1、认为应帮助儿童树立正确审美观念
@房阿丙002:美来自于自信,而不是来自于修饰,在身体健康的基础上,正确的价值观更加的重要。培养孩子审美和自信,而不是教孩子化妆。
@表姨妈回来了:为什么儿童需要化妆品?浓妆艳抹不应该是儿童应当追求的审美。
2、认为儿童化妆品监管存在漏洞
@诺式媒女:“送检得不到任何保障”才是问题……既然知道这些是无资质的,而且对儿童有害,为什么还大面积流入市场呢?
@梦雪飞扬yz:监管很重要,儿童需要健康合格的产品
舆情点评
今年化妆品安全科普宣传周的科普重点之一就是聚焦在儿童化妆品。在儿童护肤品、洗浴用品等方面,国际知名品牌纷纷有所布局,国内也有如青蛙王子、红色小象、润本等品牌逐渐占领市场,产品较为成熟和规范。但是如强生婴儿爽身粉检出石棉致癌物、国内品牌护肤品也不时因抽检不合格登上“黑榜”,产品安全问题仍存在隐忧。相较之下,儿童彩妆产品的市场更加需要关注。今年4月以来,央视、中国新闻网等中央媒体就聚焦了儿童彩妆产品以“玩具”的名头绕过严格的化妆品监管的问题。本文梳理发现,商家在儿童彩妆产品送检时常常披上2件“外衣”,一是自称装扮玩具,并非化妆品,却在商品介绍处展示儿童模特的图片;二是在送检、备案时只显示为化妆品,并未加上“儿童”等字眼,但在宣传语中却大肆宣传“儿童专用”等。值得关注的是,市面上也有许多有合规资质的儿童彩妆产品,但这些商品在宣传售卖的过程中,往往只字不提其化妆品备案资质,此类行为不免令人生疑。
我国对于儿童化妆品的相关监管政策是非常严格的,但是许多打擦边球的乱象,却让“化妆品”频频“背锅”。如“消字号”的宝宝霜、“过家家”的玩具彩妆包。“消字号”和玩具的许可、标准的严格程度都远不及化妆品,这些游离于药品监管之外的“化妆品”领域应该如何规范,更好的监管,还需要多个相关部门联合起来,将灰色地带的部分更加明确,让这些产品都纳入到严监管的范围,才能给儿童密织起用妆“安全网”。(于千舒)
来源/中国健康传媒集团《舆情周刊》
