近日,又一条关于纸尿裤问题的重大新闻引起了妈妈们的热切关注,本次事件的起因是起因是今年1月24日,法国一家杂志对商家销售的12款婴儿纸尿裤进行检测,发现有10个品牌有“疑似或被证实有毒”物质残留。其中,帮宝适“BabyDry”系列纸尿裤含有两种可能致癌的灭虫剂残留,以及可能干扰荷尔蒙系统的二恶英和呋喃。随后,韩国政府就此展开了调查,截止目前,部分帮宝适的纸尿裤已在韩国乐天、Home Plus和E-Mart等大型连锁零售商场下架。
帮宝适在众多纸尿裤品牌中一直稳居前列,这一事件引起了国内很多妈妈的担忧,自己宝宝用的帮宝适是否也含有这类有毒物质?
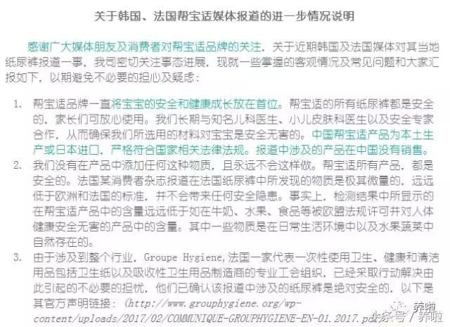
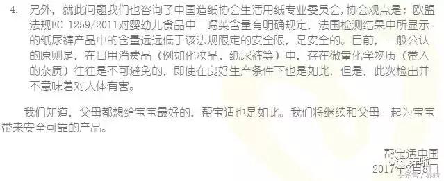
2月8日,帮宝适中国也发表了官方声明,对整个事件作出了回应。声明中称“中国帮宝适产品为本土生产或日本进口,严格符合国家法律法规。报道中涉及的产品在中国没有销售。法国检测结果中所显示的在纸尿裤产品中的(二恶英)含量远远低于在牛奶、水果、食品等被欧盟法规许可并对人体健康安全无害的产品中的含量。”“我们长期与全球知名儿科医生、小儿皮肤科医生以及安全专家合作,从而确保我们所选用的材料对宝宝是安全无害的。”



长期以来,有关各种纸尿裤的负面消息一直不断。2010年4月份,美国消费者投诉帮宝适“DryMax”的婴儿纸尿裤使用后出现皮疹、灼伤等现象;2015年8月,英国《每日邮报》报道称,英国利物浦的一名5个月大的孩子被帮宝适纸尿裤内含有的重金属划伤;2016年10月25日,法国媒体《巴黎人报》刊文称,法国帮宝适纸尿裤检测中,含致癌物质多环芳香烃。
此次导致帮宝适韩国被下架的二噁英又是什么呢?有什么危害?

二噁英是一种无色无味、毒性严重、对环境具有持久性污染力的化学物质,被世界卫生组织归为剧毒物质类,非常容易在生物体内积累,对人体危害严重。短期接触可引起皮肤痊疮、头痛、失聪、忧郁、失眠等症,并可能导致染色体损伤、心力衰竭、癌症,长期接触对免疫系统、发育中的神经系统、内分泌系统和生殖功能造成损害。它侵人人体的途径包括饮食、空气吸入和皮肤接触,导致严重的皮肤损伤性疾病,具有强烈的致癌、致畸作用,发育中的胎儿和新生儿都被世界卫生组织列为易感人群。

专业人士认为,纸尿裤生产领域企业标准高于国家标准,此次纸尿裤里涉嫌含有的二噁英可能来自生产时使用的溶剂和化学方法以及用以漂白纤维素的产品等。目前我国尚无二噁英的限量标准,世界范围中目前欧盟、韩国和中国台湾有限量标准,以欧盟标准最为严格。
看过帮宝适的官方回应,确定这一系列纸尿裤没有在中国销售,宝妈们是不是可以安下心呢?事实并不是如此,虽然这一系列的纸尿裤没有在中国地区销售,但是一些习惯代购的宝妈很担心自己的宝宝用过这些纸尿裤。截止目前为止,很多电商平台和代购商家仍在销售这款纸尿裤,宝妈们在给宝宝选购纸尿裤和其他母婴用品时,尽量选择大型、正规商家销售的商品,最好可以退换货,以免买到劣质产品,影响宝宝健康。
订阅养啦,每天学习一点实用育儿知识!