随着5G、人工智能、物联网等新基建的发展和网络信息技术的不断革新,中国网络视听产业进一步发展壮大,逐渐成为推动我国信息技术和文化产业融合发展的重要力量,是互联网领域生态最丰盈、活力最丰沛的领域。当前,成都将网络视听产业作为优化经济结构、推动高质量发展的重要方向,产业发展已初具规模,产值有望在2021年超千亿元。通过举办中国网络视听大会、建设中国(成都)网络视听产业基地以及建设网络视听相关功能区等多措并举,我们相信成都将加速形成具有全国一流水平的网络视听产业集聚区,推进成都建设世界文创名城。
中国网络视听大会在成都已成功举办7届,作为中国网络视音频领域规模最大、规格最高、最重要的年度盛会,大会在促进网络视听产业行业交流、推动区域网络视听产业协同发展等方面发挥着重要作用,是中国网络视听产业的风向标。为集中呈现成都网络视听产业发展成果,探索挖掘网络视听发展机遇,释放网络视听城市机会,将成都打造成为具有全球影响力的网络视听场景聚集地和创新产品首发地,2020中国(成都)网络视听大会开创性地发起第一届"成都首秀"活动,同步发布《2020成都网络视听产业发展机遇指南及机会清单》(以下简称《成都网络视听发展机遇指南》)。
《成都网络视听发展机遇指南》以成都市网络视听相关企业为主体,通过梳理网络视听相关产业报告和文献资料,运用问卷法、访谈法、观察法、焦点小组法、流程穿越法等研究方式,深入企业业务,掌握了大量实地数据和一批鲜活案例,研究整合形成内容丰满、资料详实的报告成果。成都网络视听产业以游戏电竞、网络音乐、网络视频为细分领域,突出打造线上线下融合互通的消费场景。其中,游戏电竞产业领域发展迅猛,已发展成为成都城市标签;依托成都城市文化、新技术研发和相关平台落户,网络音频在产业上下游已形成一定优势;同时以短视频为代表的网络视频产业异军突起,在人才培养、内容创作等方面具备一定的优势。未来,随着平台用户付费的主流化,大数据、人工智能、5G等新技术赋能视听领域,IP内容全产业链的开发,网络视听应用场景生态圈的进一步扩大,将为成都网络视听产业高质量发展带来的新的机遇。成都本土企业应注重成都地域文化的挖掘和社交传播,开展多元化IP衍生开发,促进视听内容价值叠加,同时抓住线上与线下联动的多元消费变现趋势和底层技术革新,推进网络视听领域应用场景的创新;成都相关部门应加强网络视听人才引育,进一步强化网络视听龙头企业的带动作用,依托产业功能区加快产业相关企业的集聚并推进相关重点项目建设。
《成都网络视听发展机遇指南》在编制过程中得到了市级、各区(市)县相关主管部门、社会团体及相关企业的大力支持,他们为编写提供了详实的数据资料、参考文献和指导意见,在此表示衷心感谢。
一、网络视听产业发展现状及趋势
网络视听产业是基于互联网技术的新兴文化业态。根据内容形态的不同,可以将网络视听产业划分为网络视频产业、网络音频产业和网络游戏产业。其中,网络视频产业提供的内容服务包含长视频(综合视频)、短视频以及网络直播。网络音频产业则包括数字音乐和内容音频。网络游戏产业可划分为移动游戏、客户端游戏、网页游戏、云游戏。

2019年网络视听产业收入规模
近年来,网络视听产业规模不断扩大,《2019年全国广播电视行业统计公报》主要针对网络视频的统计数据显示,2019年,我国网络视听付费用户5.47亿户,网络视听收入1738.18亿元,同比增长111.31%。其中,用户付费、节目版权等服务收入增长迅猛,达609.28亿元,同比增长172.07%。同时,短视频、电商直播等其他收入大幅增长,达1128.90亿元,同比增长88.58%。网络音频方面,2019年中国音频生态整体市场规模达到87.72亿元,相比2018年增长56.5%。网络游戏方面,2020年上半年国内游戏市场收入加速增长,实际销售收入达到1394.93亿元,用户规模近6.6亿人。
(一)产业链结构及国内外典型应用
1.产业链结构

网络视听产业链
网络视听产业经过多年发展,已探索出一条成熟的产业发展链条。网络视听产业以上游技术和版权为支撑,鼓励各种形式的内容创作,并以各大视听平台为载体,进行内容分发和传播,不断向下游延伸,将线上内容拓展到线下。网络视听产业链由上游内容生产创作、中游渠道发行、下游消费变现三个部分构成。其中,内容生产创作包含了内容创意、剧本构思、前后期制作等环节,代表企业有腾讯、育碧、完美世界等;网络视听内容的发行渠道主要集中在线上,依托于平台对内容进行分发,代表平台有QQ音乐、喜马拉雅、抖音、爱奇艺等;下游消费变现分为线上消费场景和线下消费场景,线上消费形式包含内容付费、增值服务、直播打赏、电商等,线下消费形式包括文创衍生产品和线下活动。

网络视听主体分布图谱
2.国内外典型应用
几十年来,网络视听产业的发展壮大离不开众多企业的积极参与。在企业力量的推动之下,国内外涌现出了一批领先的网络视/音频平台,它们是网络视听产业的典型应用,更成为网络视听产业链中的中心枢纽。
国内网络视频平台主要是由以爱奇艺、优酷、腾讯为代表的综合视频类平台,以抖音、快手为代表的短视频平台,以及以斗鱼、*牙虎**为代表的网络直播平台构成。国外视频平台主要有YouTube,Netflix等。爱优腾作为国内三大头部视频平台,依托三大互联网公司,近年来保持着"三足鼎立"格局,其用户渗透率达到80.2%,远高于第二梯队的B站、芒果9.2%,优势地位显著。

中国综合视频平台各梯队用户渗透率对比
综合视频平台爱奇艺、优酷、腾讯在发展状况及策略上各不相同。会员规模方面,爱奇艺用户规模率先破亿,腾讯视频紧随其后,优酷与二者之间的差距逐渐拉大。内容方面,爱奇艺注重自制内容的开发,腾讯注重独家版权、大IP内容的购买,优酷则注重差异化内容及圈层爆款的打造。生态建设方面,爱奇艺已经实现生态系统的搭建,生态系统包括了广告、付费会员、出版、发行、衍生业务授权等九大IP商业化手段,用户可以实现视频、文学、直播、游戏、漫画、商城、轻小说、电影票等不同载体的一站式娱乐选择。腾讯视频通过电影、网络小说、游戏、动漫等共同组成"泛娱乐"战略,并依托腾讯大平台形成集社交、娱乐、直播、资讯、电商为一体的传播矩阵。阿里则建立包括优酷土豆、UC、阿里影业、阿里音乐、阿里体育、阿里游戏、阿里文学、阿里数字娱乐事业部的阿里大文娱生态圈。
抖音、快手在短视频市场两超多强的竞争格局中位处第一梯队。截至2020年2月,抖音、快手的日活用户数已分别超过2.5亿和1.6亿。用户画像方面,抖音女性用户偏多且以一二线城市为主,而快手相对均衡主要分布在三四线城市。流量分发方面,抖音是强运营平台,采取中心化的"计划经济",基于内容、粉丝量、用户兴趣等多因素进行流量分发;而快手则采用去中心化的流量分发,弱化自身对平台的管控,主要基于用户社交关注和兴趣调控流量分发。运营方面,抖音在明星流量、MCN机构合作、品牌入驻方面更为突出;快手则更注重平台的社交属性,在头部网红扶持、大规模品牌合作、旅游合作等方面相对欠缺。
YouTube是世界上最大的视频网站,主要提供视频短片分享服务,影片内容包罗万象,涵盖个人影片及电视节目片段,音乐录像带及家居录影等。为顺应移动化趋势,YouTube采用"移动优先"理念,进行移动端版本的设计。Netflix则是一家纯视频服务提供商,早期是为数字视频光盘(DVD)格式的电影提供一种基于互联网的无限租赁订阅服务。随着互联网逐渐流行发展,2007年公司为顺应时代推出流媒体点播服务并在2011年将流媒体业务单独发展,成为其主营业务。依托技术发展,Netflix独创了一套推荐观看系统,为用户进行影片推荐。同时,Netflix进行自主开发自制剧,根据自身丰富的数据记录计算出合适的内容创作方向。

喜马拉雅有声图书馆
国内网络音频平台由以QQ音乐、网易云音乐为代表的数字音乐平台和以喜马拉雅为代表的内容音频平台构成。国外网络音乐平台的代表则有Spotify。QQ音乐背靠腾讯音乐,是中国领先的数字音乐平台之一,并正在构建以内容为核心、以大数据和互联网技术为推动力的"听、看、玩"立体娱乐生态,同时,率先推出绿钻会员制度,不断拓展线上会员增值服务。网络音频类应用喜马拉雅FM自诞生以来发展迅猛,仅用两年多时间手机用户规模便已突破2亿。根据喜马拉雅官网显示,喜马拉雅FM手机用户已超过6亿,并拥有超过5000万的海外用户。同时,在内容创作上拥有700万有声主播和蔡康永、郭德纲等众多自媒体大咖,内容覆盖财经、小说、汽车等328类过亿有声内容。《2019中国网络视听发展研究报告》的数据显示,喜马拉雅FM以62.8%的市场占有率独列有声读物平台第一梯队。

网络音频平台各梯队用户渗透率对比
Spotify作为海外最具代表性的流媒体数字音乐平台,也是全球最大的网络音乐平台,其商业模式主要由ad-streaming和premium-streaming组成,前者代表为免费用户提供的带有前插音频广告的流媒体音乐服务,收入来自于广告主,后者则是为付费用户提供的去广告流媒体音乐服务以及相关增值服务,收入来自于用户的内容付费。同时,Spotify根据用户需求的不同推出多种付费模式和权益,满足用户的多方位需求。

国内网络音乐与网络视频平台各梯队情况汇总
网络游戏产业方面,Newzoo发布的《2020年全球游戏市场报告》显示,2019年全球排名前50的上市游戏公司共创造了1245亿美元收入,占据了全球游戏市场份额的85%,腾讯再次独占鳌头,网易也入围前十。2020年1-6月,中国游戏市场实际销售收入达1394.93亿元人民币,腾讯和网易的游戏收入占比超过七成。根据财报数据显示,2020年上半年腾讯的游戏业务收入达755.9亿元。腾讯游戏是腾讯四大网络平台之一,是全球领先的游戏开发和运营机构,也是国内最大的网络游戏社区。腾讯游戏的发展经历了三个重要节点:2007年,以细分品类策略开拓游戏市场;2010年,确立以深度运营为手段,耕耘精品游戏的方法,将玩法、定位小众的游戏改变成大众也能上手的游戏;2013年,将业务资源和经营重心从端游业务移至手游业务。在游戏布局方面,2018年,腾讯公司发文宣布将对"功能游戏"进行全面布局,并确定发布五大类功能游戏,分别为传统文化、前沿探索、理工锻炼、科学普及以及亲子互动类。在发展战略方面,鉴于腾讯游戏业务根植于腾讯众多平台,因此,腾讯游戏坚持在巩固老产品的基础上也在进行新平台的扩展。

2019年全球TOP10上市游戏公司
(二)网络视听产业发展趋势
经过几十年的发展,网络视听已经形成了一个庞大的产业,并在网络视听平台、技术发展、应用场景、产业链构建等方面呈现出了鲜明的发展趋势。
1.网络平台发展趋势:平台用户规模不断扩大,用户付费逐渐占据主流
目前来看,网络视听平台的收入主要来自于广告和会员服务两个方面,且会员服务收入逐渐上升并超过广告收入,成为网络视听平台的重要收入来源。在网络视听产业中,综合视频行业会员模式渗透最为深入。爱奇艺、腾讯、优酷三大综合视频平台用户付费规模在不断扩大的同时,内容付费占比也逐年提升。根据爱奇艺2020年第二季度财报,截至2020年6月30日,爱奇艺的总订阅会员人数为1.049亿人,其中付费订阅会员人数在总订阅会员人数中所占比例为99.4%。2020年爱奇艺第二季度总营收为人民币74亿元,其中会员服务营收为人民币40亿元,占比超过了54%,已经成为营收主力。目前,爱奇艺、腾讯视频的会员人数均已突破亿人大关。同时,视频付费在全球范围内同样保持高位增长,中国和美国分别出现了爱奇艺、腾讯和Netflix等亿级规模的超级会员平台。
2.技术发展趋势:大数据、人工智能、5G等技术将嵌入视听产品制播流程
作为与技术创新息息相关的行业,大数据、人工智能、AR/VR、5G网络等新技术的出现正在嵌入视听产品制播流程。新技术、新应用将贯穿于网络视听内容的创作生产、管理审核、推荐分发、终端*放播**等各个环节,从AI合成主播、爱奇艺的AI剪辑到互动剧集,技术的更新迭代正在不断催生新玩法、新应用、新业态。例如,优酷推出智能平台"鱼脑系统",为内容策划、生产、营销以及消费等内容产业链路环节提供多样的技术支持。同时,根据用户内容消费的庞大数据库,计算和识别用户需求,从而实现内容精准推送。5G的出现更将为视听产业的发展带来新的变革,在高速率、高容量、低延时特性的加持之下,视听服务的体验感、沉浸感、互动性将进一步加强。
5G时代的视频技术将引发超高清视频流传输、沉浸式互动体验、内容生态"超视频化"这三大基本趋势:第一,5G高带宽、低延时,将能同时实现超高清视频的高速移动化和实时*放播**,超高清视频直播业务将迎来广阔应用前景,或广泛覆盖体育赛事、演唱会、真人秀等场景;第二,5G时代触觉反馈装备的研发使用,将为AR/VR/MR视频增加新的感知维度,进一步升级沉浸式互动娱乐体验;第三,5G与4K/8K、AR/VR、AI等技术融合,有望让视频形态深入智慧城市、智慧医疗、智慧农业等垂直行业,令万物"视"联走进现实,从而催生更多样的视频内容形态。
3.应用场景趋势:多元生态化趋势显著
随着5G时代到来,网络视听的应用范围将进一步扩大,从消费端向产业端、从个人应用向行业应用拓展。网络视听企业与科技、演艺、教育、电商、旅游、金融等业态紧密合作、增强协同,"网络视听+"的产业生态圈正在形成。
(1)"短视频+"打造全方位服务触点
短视频是具有强渗透力的大众化表达。5G时代的短视频更凸显"底层性"特点,用户规模普及化、内容创作全民化、直播业态标配化,充分发挥"短视频+"跨界融合效能,进一步深化功能型和价值型服务,与更多行业和场景增加连接点、服务点。短视频+社交:短视频平台上的UGC内容,作为品牌素材,在各类社交平台上进行二次扩散,以平台为原点实现全网裂变传播,触达更多人群和场景,更建立起品牌与用户的有效沟通渠道。短视频+文化推广:短视频平台在文化推广方面也正在发挥越来越重要的职能,以抖音为例,在抖音过去几年里引发的"爆款效应"中,"爆款城市"是其中影响范围最广的一项,为已有一定知名度的旅游城市激发了新的传播热点,也为一些不太为人知晓的小城镇和偏远地区带来了发展机遇。短视频+内容生产:短视频平台和各类智能终端将以"5G+AI"方式,为普通用户提供更智能快捷强大的辅助创作和精准分发支持,降低内容产出门槛和时间、经济成本,释放UGC、PGC内容潜力。此外,短视频+教育、短视频+联网无人机等将成为重要的应用场景。
(2)移动互联网业务生态超视频化
未来,移动互联网业务生态将呈现"超视频化"特征。即,高强度的万物互联情境下,视频形态将深入各类垂直行业。技术将催生更多样的视频应用形态,进一步影响各行业应用业务朝着"视频流"的趋势发展,丰富人们的工作生活和娱乐体验。超高清视频直播、影视将进入3D全息影像时代,实现视频消费基于趣缘连接的"再场景化",也将逐步培养新的视频消费习惯。
4.产业链构建趋势:IP全产业链开发,打造娱乐内容生态
网络视听产业是以视听节目为核心,包含文学、动漫、影视、音乐、游戏、周边衍生品等多形式的IP全产业链开发,还可以通过广告、会员服务、出版、发行、授权、线下活动等多种方式来延伸产业链条,拓宽营收渠道。
近年来,网络视听IP价值的重要性日益凸显。在数字音乐的版权运营上,音乐版权方一方面加强在产业链上游的布局,在自主产出音乐内容的同时,还联动下游分发渠道,持续开发音乐版权价值形成音乐IP。在网络视频平台方面,爱奇艺、腾讯视频等继续对原创内容进行发力,对剧集、文学、游戏等进行多样开发,创新内容形式,继而挖掘IP的潜在价值。目前,各大视频平台都在进一步细化内容品类,并进行专业化生产和运营,以打造娱乐内容生态。
二、成都网络视听产业发展情况及机遇
(一)总体概况
成都文化产业采用行业集聚、空间集中的发展策略,培育建设了一批文化产业重点项目,充分发挥成都中国西部高科技城市、旅游城市的特色优势,深度挖掘、整合、联动相关产业资源,形成"文化+科技""文化+旅游"等产业发展新模式。在"文化+科技"领域,2019年,成都聚集互联网企业达3400余家,营业收入超过548.5亿。成都市互联网企业主要分布于企业级应用领域、网络视听(含游戏)领域、网络安全领域等重点领域,占比分别为30%、22%、10%。营业收入超过2000万元的互联网企业共443家,较2018年增加30家。

成都市互联网企业占比情况
网络视听产业依托成都市良好的网络用户基础、领先的高新技术产业定位和深厚的文化底蕴,中国(成都)网络视听产业基地的落地和相关政策的执行,本土优质企业与国内外头部企业在成都的汇聚,以及网络视听与数字文创业界共治理事会等机构对产业内资源高效匹配的推动,成都网络视听产业具备广阔的发展前景。
在行业集聚上,旨在以空间集约和功能复合为导向,融合生产、生活、生态,构建复合精准产业定位的生产配套体系、生活服务体系、政务服务体系的创新型产业载体。以成都高新区天府长岛文创中心为例,园区聚焦网络视听与数字文创企业全生命周期需求构建四级企业梯度培育体系,针对不同梯度企业成长特性和差异化需求,基于精准聚焦的政策扶持和专业服务,支持雏鹰企业快速成长、瞪羚企业壮大规模、(准)独角兽企业提升效益、龙头企业行业整合,打造助推数字文创企业上市新摇篮。目前已落地20余个项目,吸引了诸如腾讯、爱奇艺、快手、喜马拉雅等头部平台以及咪咕音乐、可可豆动画、极米等本土优质企业的入驻。为推动实现"产业规划共谋、空间载体共建、服务平台共营、产业社区共治"成立业界公共治理事会,通过整合业内需求,为大中小企业融通发展,上中下游产业协同合作提供了多元的市场机会。
在商业模式上,成都网络视听产业旨在打造线上线下融合互通的消费场景,依托城市线下旅游文化优势,实现了"线上文化内容消费吸引眼球,促使线下文化场景消费;线下文化场景消费引流线上文化内容消费"这样一种线上线下流量相互引导与转化的双向有机模式。
将网络视听产业细分到游戏电竞、网络音乐及网络视频领域,具备如下特征:(1)游戏电竞发展迅猛成为城市标签;(2)依托于城市文化、技术研发、平台落户,成都网络音频在产业上下游均具备一定优势;(3)网络视频整体稍落后但在短视频领域异军突起,在人才培养、内容创作等方面具备一定的优势。
1.游戏电竞
作为我国游戏电竞产业重要的发育基地,2018年,我国游戏产业从业者地域构成中,成都排名第三,仅次于北京、上海。

2018年中国游戏产业从业者地域构成
成都游戏电竞产业上游企业业务以游戏研发和游戏运营为主,涉及相关企业3458家,聚集了完美世界、育碧、尼毕鲁、天象互动等国际巨头和本土游戏企业,占全省游戏厂商数量的65%。成都是四川地游戏研发的核心区域,基本占据了川内游戏研发市场。截至2019年12月,成都共有2474家游戏研发公司,分布在其下辖的22个区县,其中位于高新区、天府新区的公司数量占到一半以上。成都诞生了《王者荣耀》、《银河帝国》、《花千骨》等国内外知名IP,被誉为"中国手游第一城"、"中国游戏产业第四城"。

成都市游戏研发公司地区分布
中游赛事及俱乐部方面,引入了世界电子竞技大赛(WCG)世界总决赛、王者荣耀职业联赛(KPL)秋季赛总决赛等赛事;培育和吸引了AG、OMG、成都猎人队等知名电竞俱乐部。
2019年,成都市电竞产业规模达155亿元,是四川省唯一巨头。成都属于一线电竞城市,仅次于上海、北京、重庆,排行全国第四。目前在赛事运营和俱乐部创收模式方面还有待挖掘。
产业下游聚集了OST娱乐、华星璀璨等电竞直播、MCN公司,但与*牙虎**、斗鱼等国内一线游戏直播平台相比,市场规模较小,知名度不高,同时缺少电竞内容制作及电竞衍生周边相关企业,电竞下游产业链条有待进一步完善。
由此显示,目前成都电竞产业上游优势明显,游戏研发占比全国第一;中游赛事运营及俱乐部稳步发展,盈利模式有待挖掘;下游短板突出,周边和衍生产业发展空间大。
在政策支持方面,成都市2020年5月印发的《关于推进"电竞+"产业发展的实施意见》提出将聚集电竞产业要素资源、完善电竞产业生态布局、推动"电竞+"融合发展、营造电竞特色文化作为重点,深入挖掘电竞市场价值。促进"电竞+"产业品牌化、国际化、规范化、融合化发展,将城市文化与电竞融合,发展产业的同时也进一步打造城市名片。为进一步鼓励全产业链的生态协同发展,对移动端游戏电竞产品开发、电竞俱乐部打造、品牌电竞赛事举办均有一定的补助或奖励政策。
2.网络音乐
2019年,成都音乐产业产值达481.19亿元,同比增长20.9%。

2017-2019年成都市音乐产业产值
目前,在产业链层面,成都在上游音乐创作、版权运营和保护领域拥有GVO对音乐、CDC等本土音乐厂牌,天府TV、嗨翻屋等音乐版权交易与保护平台。在中游平台端汇聚了咪咕音乐、喜马拉雅等行业领先的网络音乐平台。在下游演出端致力于打造音乐小镇、推进交子艺术中心、成都大剧院等设施规划建设,承办中国音乐*钟金**奖、迷笛音乐节等音乐盛会。
在产业生态层面,数字音乐行业更加重视建设上游创作生态。在音乐版权资源竞争更加激烈的背景下,大型网络音乐平台的战略重点从下游的用户资源转向上游的创作资源。在业务发展层面,网络音乐行业多元化业务模式逐步形成,网络音乐平台正逐渐从作品分销商向音乐内容提供商转型。
未来,基于5G技术发展的大背景,整合直播打赏、数字专辑、作品授权、付费电台、音乐周边、线下演出的多元化业务,基于多终端应用的协同,打通线上线下场景,在音质和内容呈现方式层面提供更优质的内容演出体验将成为网络音乐行业的发展趋势。基于区块链技术的音乐版权保护和版权交易平台则为上游创作者保驾护航,为优质内容的持续输出提供保障。
音乐产业扶持更加多元化,2020年度四川省拟支持包括成都露天音乐公园项目、东湖音乐艺术群落、嗨翻屋音乐开放平台项目、成都途播未来文化康定情歌国际音乐节、四川云嘉文化艺术有限公司云朵艺术音乐创作与人才培养基地等22个音乐产业发展项目,涉及音乐产业园区、线上音乐平台、线下音乐活动、音乐创作、版权保护等多个细分领域。
3.网络视频
2018年,成都影视产业产值达293.52亿元,同比增长20%。

2017-2018年成都市影视产业产值
依托本地文化积淀,成都在网络视频产业的优势主要集中在上游的内容生产,涵盖了IP孵化、艺人培养、内容摄制等关键领域。成都在拥有可可豆动画、OST娱乐、洋葱集团、声娱文化等一批优质本土内容生产企业的同时也在政策、文化、资源等层面吸引着头部大厂的入驻。从行业协同发展来看,腾讯新文创项目在成都的落户对上游内容生产行业协同发展的拉动值得进一步关注。在产业链中游,虽吸引了腾讯、爱奇艺、快手等头部视频平台入驻产业园区,仍没有具备竞争力的本土平台。在产业下游,结合线下演艺、电商等变现渠道,进行线下演艺场馆、供应链优化等方面的布局。
在政策方面,建立成都科技影视文创产业功能区,为进一步优化完善产业链,制定出台《郫都区文化创意产业扶持政策》《成都影视城产业发展扶持政策》。产业协同方面,2019年11月,成都市短视频联盟成立,已吸纳包括二更、*今条头日**、洋葱等全国知名的36家MCN创作机构及9位个人创作者,涉及152个短视频账号,累计关注人数超过2.2亿人次。同时,成都地区也吸引着诸如抖音、快手等头部短视频平台的入驻,进一步在行业上下游推动产业发展。2020年,在"快手直播电商总部项目"落户成都的线上签约仪式上,快手宣布计划投资30亿元用以建设位于新川创新科技园AI创新中心的快手电商总部,并依托此次合作,在成都高新区打造国内首个"5G+短视频产业基地"。
总体来看,成都在游戏电竞、网络音乐、网络视屏等网络视听产业细分领域已形成一定规模,特别是游戏电竞产业全国领先,但产业进一步可持续发展仍然面临一些挑战。首先,产业链上游传统影视资源相对发展不完善、缺乏动能,成都在网络长视频领域起步较晚,虽拥有可可豆动画、声娱文化等出品过现象级作品《哪吒》的优质本土企业,受困于上游环节影视基地、制作公司等关键资源的欠缺,行业整体优势尚不明显。其次,产业链中游缺乏具备一定影响力的本土平台,成都已吸引诸如字节跳动、腾讯、爱奇艺、喜马拉雅等头部平台入驻,但目前以咪咕音乐为代表具有一定影响力的成都本土平台还相对较少,对于城市形象、经济收益等方面的带动效益还相对较弱。另外,在产业链下游线上线下应用场景融合互通有待进一步探索,成都在音乐和影视领域的创意内容质量较高、规模递增,但线上内容向线下消费场景的转化度难以测量,内化于内容或平台本身的消费场景有待进一步开发。
(二)市场机会
1.深度挖掘地域文化,助力优质内容持续生长
紧抓地域文化优势,开发本土文创内容和产品。一方面要打好"蜀文化"地域文化牌,发挥川话在我国方言需求排名第一的优势,将川话元素融入到影视、动漫、音乐、游戏等各类网络视听产品的制作当中;另一方面要大力推广"巴蜀传统历史文化"元素应用,例如将"巴蜀文化"植入到《王者荣耀》等一系列游戏人物创作中,使游戏IP成为成都的新名片。
2.注重社交传播,助推内容价值沉淀
重视短视频、直播等以社交分享为核心的传播方式,助力视听内容价值沉淀。例如成都OST娱乐(主营内容开发、直播/短视频达人孵化)通过签约散打评书艺人肖干虾,产出结合四川特色文化的多元内容,推动曲艺文化传承;通过签约主持人、演员万喜,基于其作品《猫和老鼠》四川方言配音版,在全国范围内获得超高人气的同时让四川话深入人心。
3.加快多元化IP衍生开发,促进内容价值叠加
开发多元化的IP衍生内容,丰富IP衍生载体。升级传统挂件、玩偶、衣服等实物IP衍生形式,开拓基于网络IP内容和产品,推动IP价值的叠加增值。例如,成都声娱文化传播有限公司围绕自行设计的虚拟偶像IP进行衍生开发,在B站推出相应的表情包系列、配音系列,吸引了众多二次元爱好者和配音艺术爱好者,增加了用户流量并实现商业转化,发挥出衍生开发对于IP内容的增值作用。
4.抓住线上与线下联动的多元消费变现趋势
以王者荣耀为代表的游戏电竞IP进一步发力"线上+线下"融合布局、以喜马拉雅为代表的线上有声内容逐渐向线下多元化场景渗透,线上线下的有机融合必将在未来覆盖包括通勤、教育、健身、逛街、休闲、旅游、演唱会等日常活动的各个环节,提供多种与用户交互的体验机会。
5.紧抓底层技术革新,推进应用场景的创新
充分依托成都电子信息技术产业资源,加强大数据、5G、人工智能、区块链等技术创新与行业应用的融合发展。在感官呈现领域要依托物联网、VR&AR和人工智能技术的革新,实现8K高清、可移动化,增强展示性与交互体验感;依托5G技术进行产品/服务升级,提升音质并建立5G超高清音频标准。在B端服务领域要将5G技术与游戏融合,形成云游戏等新形态;基于区块链技术研发,实现音乐版权存证、确权、识别、分发、以及交易去中心化的不可篡改的音乐版权区块链架构;依托AI技术,推出智能创作助手、智能经纪人等服务于音乐人/音乐厂牌的产品,为各行业提供智能化的音乐解决方案。
(三)发展建议
1.建立更具针对性的专业化人才引培机制
目前,成都网络视听产业人才需求呈现多元化、专业化特征,创新人才引培模式将为产业提供新思路与新可能。一方面,要充分发挥高校在引进和培养专业人才的重要作用,在内容创作端,与四川传媒学院、四川音乐学院等具备文化艺术王牌专业的高校合作挖掘较大潜力的内容创作者;在底层技术创新端,依托四川大学、电子科技大学等高校在专业技术领域的深耕与发展,形成校企合作、技术支持联盟。另一方面,要鼓励行业协会、企业联动探索闭环式人才引培模式,通过开设定向培训班、封闭式训练营等形式直接为垂直领域、企业高效输送更具针对性的专业人才。
2.进一步强化龙头企业的带动作用
一方面要大力招引国际国内龙头企业,发挥龙头企业的产业集聚效应和资源带动作用。通过招引腾讯、爱奇艺、字节跳动、快手、网易等大厂落户成都,形成产业集聚格局,利用龙头企业的人才吸引力、规模流量与商业资源,完善成都的网络视听产业生态圈。例如2020年腾讯新文创总部项目落户成都高新区,给成都的游戏、电竞、动漫、视频、文旅等产业领域带来诸多机遇,并向全球推广成都独有的新文创生态和城市魅力,宣传了城市品牌,有助于建设更有魅力的数字蓉城。另一方面要加快本土网络视听企业培育,抢先占据产业垂直领域空白。例如成都高新区通过培育咪咕音乐,依托咪咕打造国内最大的集版权创作、孵化、发行、保护为一体的数字音乐版权交易平台,建设咪咕音乐国际产业园区、咪咕演艺中心等载体,影响和带动成都音乐行业的整体发展。
3.依托产业功能区,加快相关领域企业聚集
依托成都"5+5+1"开放型现代化产业体系,借助东郊记忆艺术区、青羊区少城国际文创硅谷、成都新经济活力区等产业功能区载体,构建网络视听产业生态圈和创新生态链。在成都东郊记忆艺术区,以世界文化名城"三城三都"建设和"天府成都·文旅成华"品牌打造为牵引,聚焦"东郊文创"品牌塑造,坚持"文创+、园区+"发展思路,以"影视音乐、数字娱乐、创意设计"为产业主导,规划"两轴一核三组团"产城空间聚集发展,协同推进金融、科创、商贸、旅游等产业融合发展,努力建设世界文化名城"创业留客厅"。在青羊区少城国际文创硅谷,以建设"国际文博创意创新谷"、"千年成都文脉彰显地"、"市井文化特色活力城"为目标,重点发展以影视IP孵化、影视衍生品开发为主的影视娱乐产业及以产品交易、原创设计为主的文博艺术产业。在成都新经济活力区,以打造具有全球影响力的新经济策源地和活力区为目标,聚焦数字文创、5G和人工智能、大数据与网络安全主导产业方向,在数字文创领域重点发展游戏电竞、数字音乐、数字传媒、影视制作等网络视听应用和数字文化创意活动。
4.结合成都要素禀赋优势推进一个国家级产业基地和N个产业细分重点项目的"1+N"发展路径
首先,要建设中国(成都)网络视听产业基地,聚焦成都高新区和天府新区成都直管区网络视听产业发展,依托成都高新区瞪羚谷数字文创产业社区,重点聚焦游戏电竞、影视制作、数字传媒、数字音乐四大领域;加快成都天府新区中国成都青松谷网络视听产业小镇建设,推进与喜马拉雅、四川数字文化与传媒研究基地、新浪四川、新媒体MCN产业园等企业机构在技术支撑与创新、平台建设、内容生产、渠道拓展等方面达成战略合作。

瞪羚谷数字文创产业社区
另外,要加快游戏电竞、影视、音乐类重点项目建设。在游戏电竞方面,依托产业支持政策,推动专业电竞馆、游戏电竞内容生产、电竞职业俱乐部、电竞赛事等版块的建设引育;在影视类重点项目方面,以成都影视城的"府河源影视传媒科教产业园"和"凤凰影都"两大核心项目为支撑,着力建设国家级公共技术支撑平台、影视拍摄基地、产教融合实践教学、艺术展演与会议博览、超高清视听研制基地、影视动漫与文化创意双创六大主题功能区,大力发展传媒影视与现代时尚两大主导产业;在音乐类重点项目方面,以武侯区为发展重点依托四川音乐学院、四川大学等高校和成都城市音乐厅等载体,打造集原创音乐孵化、乐器产销综合、音乐培养教育、演艺演出经纪、音乐文化传播等涵盖音乐产业全产业链的音乐坊街区,推动建立国际音乐文化交流集群、音乐IP孵化集群和音乐消费场景集群三大音乐产业功能区。
三、《2020成都网络视听产业机会清单》
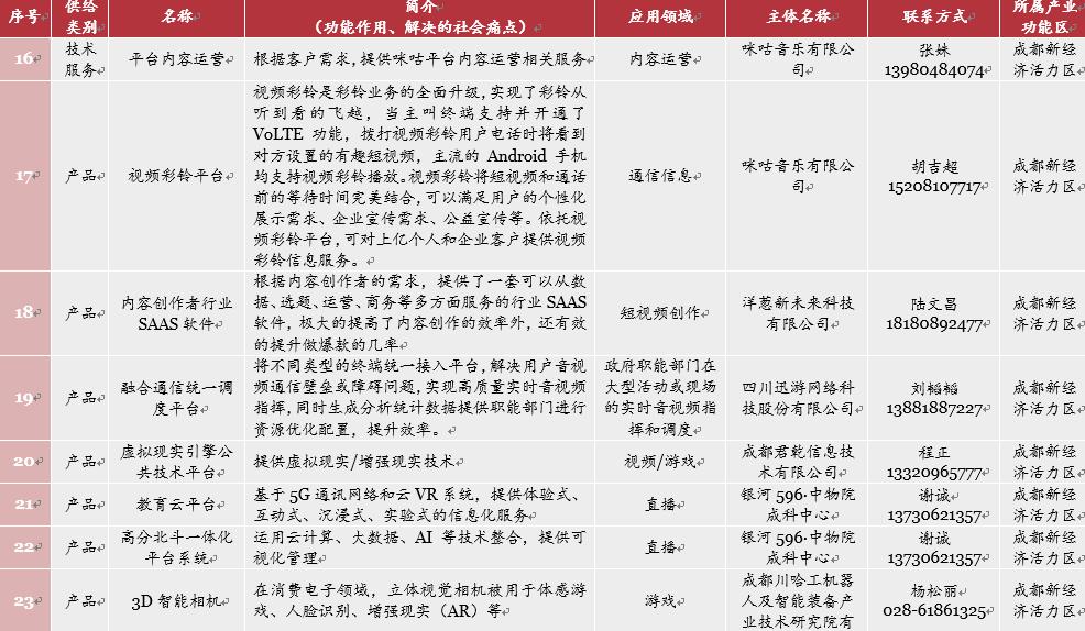
(一)供给清单









(二)需求清单




