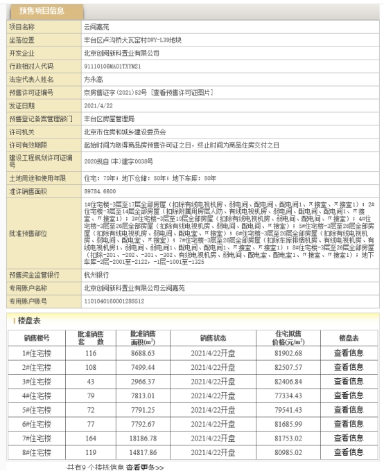
据北京市住建委官网显示,国誉·万和城(泽誉嘉苑)以及首创·天阅山河(云阅嘉苑)于2021年4月22日同日拿证,两项目也是同处丰台区卢沟桥大瓦窑村,项目位置相隔不到一公里的距离,目前公布的项目拟售价也均在8万元/平,其中国誉·万和城此次可售房源400余套、首创·天悦山河可售房源共计700余套。
其中首创·天悦山河为109~159平的三居和四居,而国誉万和城也定位为改善型住房,得房率为72-78%,项目均为140-160平一梯一户的四居室,并且两项目都为精装交付。


其实早在项目建设初期小南就有去实地进行了解,项目周边的交通总体来说还是比较方便的,项目紧邻大瓦窑地铁站,并且邻近京港澳高速,开车10分钟就能上四环,不堵车情况下,20分钟速抵丽泽商务区、25分钟到达总部基地、30分钟可直达金融街。


在教育方面,有目前在建的北京教育学院丰台实验学校的高中部以及恩卓国际幼儿园、大地美城双语幼儿园、丰台二中、丰台二中附小,北京十二中附属实验小学、丰台实验学校等。
医疗方面,目前项目两公里内只有北京丰台银龄医院,但三公里外有*警武**医院、*013院医**、302医院三家三甲医院。
但项目周边的配套就略显冷清,后续只能等着两项目交房后,靠自身商业配套,或者去7公里外的西局、五棵松、万达等商圈。同时两项目上空会频繁有飞机经过,并且声音也是比较大的,因此可能会有一定的噪音影响。