电子技术的飞速发展,给人们的生活带来了很大的便利,电磁炉就是其中之一
以前做饭还需要烧柴火,想必小伙伴们被烟熏到一把鼻涕一把泪的场景还历历在目

烟熏火燎的柴火灶
现在,电磁炉成为每家每户厨房的标配,再也不需要烧柴火了
只需轻轻一按,电磁炉就会为我们加热食物

电磁炉触摸按键
在前面的文章,作者和大家分享过电磁炉功率部分的知识,但是还没有和大家分享控制面板的知识
电磁炉控制面板原理如下

控制面板方框图
今天我们主要来了解其中的按键输入部分
按键输入大致可以分为两种方法
机械按键

机械按键式控制面板

机械按键式控制面板
机械式按键具有抗干扰能力强,面板有油污或者水都能控制的优点,缺点就是有机械寿命,按压次数有限

机械按键电路原理图
机械按键输入电路较好理解,当开关按下时,单片机扫描到IO口电平变化,即可确定按键按下
电容式按键
电容按键因没有机械接触,使用寿命长,现已经成为电磁炉的主流配置
理解电容按键需先理解一个关键点——人体对于大地相当于一个电容

电容式按键控制面板

电容式按键控制面板
电容式按键可以细分为两种不同的输入原理
1.利用电容的RC充放电来确定按键是否按下

电路原理图
如图所示,P1.0输出高电平为电阻R(R是一个较大阻值的电阻)提供电源
在我们手指没有按下时,P1.1一直检测到的是高电平
当手指按下时,相当于接了一个电容到P1.1,电阻R提供的微弱电流对人体电容充电,P1.1电平被拉低后缓慢升高,即可确定按键按下
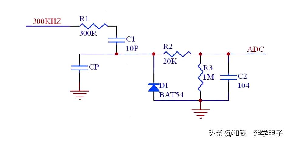
2.电容分压
同学们可能只知道电阻可以分压,其实电容也可以分压的,只不过是只能分交流的电压

电路原理图
电容的阻抗是和频率以及电容容量有关的,容量越大,容抗越小
如图所示,CP和C1的容量一样的时候,300KHz方波通过这两个电容分压
分到的电压显然是一半(因为电容容量相等)
当人体手指按下时,相当于并联了一个电容CF,容抗减小,分到的电压减小,单片机ADC感应到变化,即可确定按键按下

电路原理图
关注作者,学习更多电子电路知识,感谢您的阅读!!!