------六安市望城岗小学2022年春学期线上教学侧记
一场突如其来的疫情,打破了皋城的宁静,对原本井然的教育教学工作,带来严重的冲击。根据六安市当前疫情防控形势及上级部门关于教育教学工作的安排部署,六安市望城岗小学自4月6日起,启动线上教学(网课)模式,确保疫情防控期间 “停课不停教,停课不停学”。
4月4日,学校接到上级通知后,立即通过钉钉办公软件,召开校委会及年级组长视频工作会议,部署线上教学工作安排,启动线上教学(网课)工作预案。视频会上,该校负责人翁绍旭校长,就线上教学的重要意义,作了反复强调。他要求全体教职员工,尤其是学校领导班子成员及*党**员教师,思想上要高度重视,严肃政治站位,把线上教学工作落实好,开展好, 做到“以学生为中心”、“以家长为中心”,把本次线上教学工作作为自己践行“以人民为中心的发展思想”的一次“硬仗”和“实战”来打,做到“疫情防控”和“教育教学”,两手抓,两手都要硬。
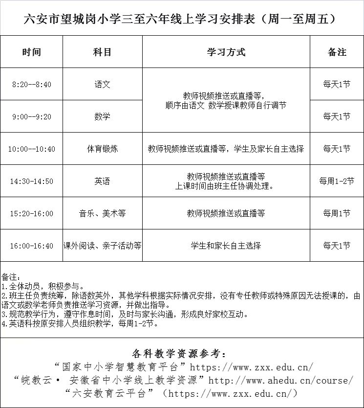
教导主任邓奇明,简短通报了线上教学工作预案,公布了线上学习课程安排,要求各班主任,速急统计各班学生的家庭住址、联系方式等有关信息,摸排登记特殊家庭、特需学生的名单,为后续网课教学的顺畅运作,扫清障碍,确保网课教学全覆盖,无死角。



视频会议结束后,各项要求迅速传达、布置下去。学校也迅速与望城街道南屏苑社区取得联系,汇报特需求学生的实况,协同解决其无网、无智能手机等实际刚需困难。该校广大教师立即投入线上教学“战备”状态。调试电脑、手机、“钉钉”、“人人通”等硬软件设备,准备教具、教材,精心备课、设计作业,反复试看 “国家中小学智慧教育平台”、“皖教云· 安徽省中小学线上教学资源”等教学资源,拟定学生心理疏导方案等。万事俱备,只等网课教学正式到来。


4月6日,线上教学正式开始。由于准备充分,落实具细,至4月7日发稿为止,该校线上教*运学**作平稳,有条不紊,效果良好。每天上午8 :30,线上教学准时开课。老师们,或端坐在家中,在线直播,“亲自操刀”;或利用教育平台资源,推送经典课例,陪伴学生一起观看。无论是课堂在线直播,还是组织学生观看课堂视频,老师们全程开展学习互动,及时跟踪、了解每个孩子的学习情况,为其答疑解惑 ,并通过“人人通”、“微信”、“钉钉”和“QQ企业微信”等形式,积极做好线上课后作业辅导、特需学生的心理疏导及作业批阅、订正工作。






每天上午,线上教学安排语文、数学、体育锻炼各一节。下午有计划地安排英语、美术、音乐等教学。学习科目全覆盖,学习形式因班而异,不搞一刀切。课间适时穿插徒手操、眼保操、疫情防控知识播报及笑话小故事、小视频观看、亲子活动等,学习、锻炼、娱乐统筹兼顾,高度融合,做到学习知识与实践活动相结合,融知识性、趣味性于一体,寓教于乐,避免了线上教学单一化、模式化。每天,孩子们早早端坐家中,隔屏等待网课打卡。他们或全神贯注地听课,或认真地记着笔记,或用心地做着作业,或开心地跳着绳、拍着球、画着画、练着字、做着手工、忙着家务,劳逸结合,张弛有度。孩子学得有趣,做得开心,玩得惬意。由于该校线上教学安排科学合理,形式活泼,丰富多彩,孩子们十分欢迎,也赢得了家长们的一致赞许。







“山重水复疑无路,柳暗花明又一村”。逆袭的疫情,让孩子们快乐的校园生活按下了“暂停键”。由于该校准备精心,老师们“一网情深”,线上网课教学有条不紊,精彩纷呈,彻底打消了广大家长和孩子们心中的隐忧与焦虑,学习效果超过预期。
(荣维新 楚玉生)

