(报告出品方/作者:西南证券,王湘杰、叶泽佑、邓文鑫)
一、CAD:工业软件基石产品
1 什么是CAD?
CAD,即计算机辅助设计,是一种可以在工程设计和产品设计中,进行计算、信息存储和制图等项工 作的交互式制图系统,其处于产业链的上游位置,主要应用于建筑业和汽车制造、通用机械等制造业。
2D CAD:2D CAD软件提供了一个二维设计平台。由于2D CAD不允许创建透视图或比例,因此通常用于绘图 、草图和草图概念设计,这为用户提供了尺寸和比 例的基本概览,然后再进行 3D 设计。
3D CAD:3D CAD提供了一个设计三维对象的平台。这类 CAD软件的主要特点是3D实体建模。这让设计师可 以创建具有长度、宽度和高度的对象,从而实现更 准确的缩放和可视化。
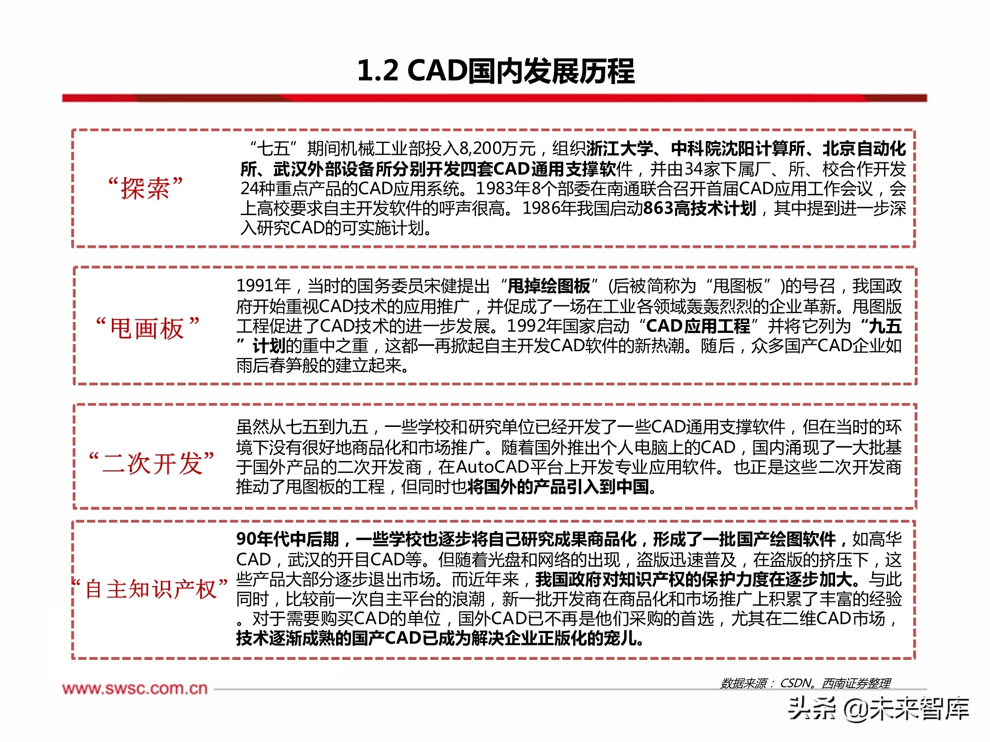
1.2 CAD技术发展历程:四大重大技术革命
第一次技术革命:曲面造型
60年代出现的三维CAD系统只是极为简单的线框式系统,只 能表达基本的几何信息,经常发生设计完成后,制作出来的样 品与设计者所想象的有很大差距甚至完全不同的情况。 这时候法国人提出贝塞尔算法,使得人们在用计算机处理曲线 及曲面问题时变得可以操作,标志着计算机辅助设计技术从单 纯模仿工程图纸的三视图模式中解放出来,曲面造型系统 CATIA为人类带来了第一次CAD技术革命。
第二次技术革命:实体造型
CAD的表面模型技术只能表达形体的表面信息,难以准确表达 零件的其它特性,而实体造型技术能够精确表达零件的全部属 性,在理论上有助于CAD模型的表达。 SDRC公司于1979年发布了世界上第一个完全基于实体造型技 术的大型CAD软件I-DEAS.实体造型技术的普及标志着CAD发 展史上的第二次技术革命。
第三次技术革命:参数化技术
进入20世纪80年代中期,CV公司内部以高级副总裁为首的一批 人提出了参数化实体造型方法。这是一个很好的想法,但是碍 于当时参数化技术还有很多技术难点有待攻克,CV公司内部否 决了参数化方案。 就是这一批被CV公司拒绝的人,离开CV成立了一家新的参数化 技术公司,开始研制名为Pro/ENGINEER的参数化软件。而这 家公司就是历史上CAD领域最具代表性的软件公司之一PTC公 司,于1989年上市并引起机械CAD界的巨大轰动。
第四次技术革命:变量化技术
参数化技术的成功应用,使它几乎成为CAD业界的标准。但是 重新开始一套完全参数化的造型系统将花费很大的人力和财力 。因此许多应用软件采用的参数化模型都是在原有模型上进行 局部、小块的修补。 SDRC公司的开发人员大胆地提出了一种更为先进的实体造型技 术——变量化技术。SDRC公司于1993年推出了全新体系结构 的I-DEAS Master Series软件。在早期的大型CAD软件中,这 是唯一一家在90年代将软件彻底重写的公司。
1.4 CAD基本技术
人机交互技术
人机交互技术即通过计算机输入、输出设备,以有效的方式实现人与计算机对话的技术 。人机交互技术包括机器通过输出或显示设备给人提供大量有关信息及提示请示等,人通过输入设备给 机器输入有关信息,回答问题及提示请示等。涉及到的技术包括:
模板匹配技术:一种最简单的识别技术,将传感器输入的原始数据与预先存储的模板进行匹配, 通过度量两者之间的相似度完成识别任务。
神经网络技术:一种较新的模式识别技术,具有自组织和自学习能力,具有分布性特点,抗噪声 能力比较强,能处理不完整的模式,并具有模式推广能力。
统计分析技术:通过统计样本特征向量来确定分类器的一种基于概率的分类方法。在模式识别中 一般采用贝叶斯极大似然理论确定分类函数。
而在计算机辅助设计中,交互技术是必不可少的。交互式cad系统,指用户在使用计算机系统进行设 计时,人和机器可以及时地交换信息。采用交互式系统,人们可以边
实体造型技术
实体造型技术是计算机视觉、计算机动画等领域中建立3D实体模型的关键技术。 实体造型技术是指描述几何模型的形状和属性的信息并存于计算机内,由计算机生成具有真实感的可 视的三维图形的技术,主要应用领域是计算机辅助设计、工程分析、计算机图形学、动画、快速原型 (rapid prototyping)、医疗测试和科学研究的可视化(visualization)。
设计的图纸是设计师表达设计创意的语言工具,一个复杂的零件,往往需要许多不同投影方向的图才 能表达。而要读懂这些图并准确想象出其空间效果,将花费很多时间和精力。一旦读图有误,将会给 生产、制造带来巨大损失。然而,如果采用实体造型的软件进行零件设计,设计师就能在屏幕上见到 实时的三维模型,大大减少了失误,而且还能方便地进行后续环节的设计,如模拟装配、总体布局、 干涉检查、仿真动画及模拟加工等。实体造型理论为实现产品由设计到生产的环节采用同一数据信息 提供了技术上的可行性,大大地促进了CAD产业的发展。
1.5 CAD应用场景
制造业:CAD在制造业中处于关键地位,国产化趋势显著
制造行业中常常需要设计新产品,设计一个产品的步骤是概念引入、详细的几何设计、详细的结构分 析和结构优化、模拟仿真等。将整个设计过程引入工程概念就是现代设计技术的手段,在应用CAD 后,就可以在设计阶段综合考虑设计出产品的整个生命周期。
而CAD技术已广泛应用于制造业中,其中汽车、 机床、船舶、飞机和航天器等行业应用最为广泛。 三维CAD系统是支撑制造业发展最核心的技术之一。大到满街奔跑的汽车,小到人手一部的手机, 离开三维CAD软件都无法设计和制造,但此前国内三维CAD市场长期被进口软件垄断。而近年来随 着互联网、云计算的深度发展,国外软件已不能满足中国制造业的快速发展,并且随着国产化的发 展,国产软件在市场中占比逐渐扩大。
电子电路与电气:电子电气行业内CAD未来发展前景广阔
CAD在电子电气领域的应用被称为电子电气CAD。主要包括电气原理图的编辑、电路功能仿真、 工作环境仿真、PCB设计(自动布线、自动布线)、检测。使用电子和电气CAD软件也可以快速形成 各种报表文件(如组件清单报表),为采购组件和工程预算及决算提供方便。
曾经CAD技术主要用于绘制布线图和电路原理图。而目前,CAD逐渐往印刷电路板设计应用扩散 ,并大显身手于大规模和超大规模的集成电路设计制造中,并在计算技术和微电子技术这两方面 的发展得到了很大的推动。
二、CAD行业迎来爆发期,国产软件高增速发展
2.1 工业软件市场规模
工业软件有望迎来行业爆发期,国内增速远高于全球水平。工业软件本身是工业技术软件化的产物,是工业化的顶级产品。它既是研制复杂产品的关键工具和 生产要素,也是机械装备中的“软零件”“软装备”,是工业品的基本构成要素。工业软件作为工 业和软件产业的重要组成部分,是推动智能制造高质量发展的核心要素,也是实现工业智能化的前 提,因此在传统行业数字化转型的道路上,工业软件至关重要。 从全球市场来看,工业软件将继续保持每年5%左右的稳健增速,行业增长较为稳定。从中国市场来 看,工业软件行业受益于产业升级、政策加持、国产化转型三大因素,市场规模迅速扩大,增速远 高于全球平均水平,而未来随着核心技术的不断突破,我国工业软件市场可能迎来高速增长。
2.2 CAD市场规模
CAD市场规模保持稳健增长,国内市场增速略高于全球水平。作为工业软件中极为重要的一部分,CAD的应用领域已经从最初的机械制造业逐渐拓展到建筑、 电子、汽车、航天等其他行业领域,据艾瑞咨询统计,2020年全球CAD市场规模接近100亿美元 ,其中2D CAD市场规模为26亿美元,3D CAD市场规模为73亿美元。2021年-2023年,CAD全 球市场预计将以8%-9%的增速快速扩张。 根据P&S Intelligence和工信部运行监测协调局等测算,2019年全球和中国2D市场空间分别为 24.2亿美元和12.5亿元,全球市场空间约为中国的13倍;全球和中国3D市场空间分别为56.8亿 美元和38亿元,全球市场空间约为中国的10倍。而中国2D CAD市场和3D CAD市场均保持高于 全球市场的复合增速,可见国内CAD市场成长空间依然广阔
2.3 CAD全球竞争格局
海外CAD企业居于龙头地位,占据全球市场大部分份额。由于CAD产品诞生自海外发达国家,目前全球市场主要由海外龙头厂商的产品所占据。其中,2D CAD市场中Autodesk的AutoCAD产品一家独大;3D CAD产品的现状为达索的CATIA把握高端市 场,其另一款产品Solidworks与西门子的NX、PTC的Creo主要瓜分中低端市场。 根据 BIS Research 数据, 2018 年全球 CAD 市场规模约80亿美元,法国达索系统公司( Dassault Systemes)、德国西门子公司(Siemens)和美国参数技术公司(PTC)三家处于垄断 地位, 占据全球市场份额的 60%以上。 2019年全球CAD市场份额的90%以上被国外龙头厂商占 据,主要有达索、Autodesk、西门子、Hexagon、PTC等。
2.4 CAD国内竞争格局
国外领先厂商占据大部分国内市场份额,国产替代趋势明显。根据中国工业技术软件化产业联盟测算,2018年全球CAD软件市场主要由法国达索系统公司、德 国西门子公司和美国参数技术公司(PTC)三家垄断,占据全球市场份额的60%以上;中国CAD软 件市场规模约为7.33亿美元,占比8.5%,其中95%以上的市场被国外软件所占据,中国厂商主要布 局在2D CAD市场。虽然现阶段绝大数市场份额依旧被国外厂商所垄断,但随着我国工业化程度的不断提高,以及国家 对这一领域的重视,国产替代进口将成为大势所趋。从我国CAD发展现状来看,2D CAD在诸多细 分领域已经基本可实现国产替代进口,在3D CAD领域部分国内厂商也在不断更新迭代、打磨产品 ,未来预计也将逐步替代国外厂商。
三、行业竞争激烈,国产厂商积极追赶
3.1 国外CAD厂商-Autodesk
公司简介:AAutodesk是世界领先的设计软件 和数字内容创建公司,用于建筑设计、土地资 源开发、生产、公用设施、通信、媒体和娱乐 。公司始建于1982年,Autodesk 提供设计 软件、Internet 门户服务、无线开发平台及定 点应用,帮助遍及150多个国家的四百万用户 推动业务,保持竞争力。
行业地位: Autodesk的AutoCAD系列软件在专业设计领 域深耕接近30年,第一个版本AutoCAD 1.0 早于1982年问世,随后便不断更新版本,并 横向伸延至不同专业领域。Autodesk Revit 、AutoCAD Civil 3D、AutoCAD Electrical 、AutoCAD Map 3D等,可用于建筑工程设 计、机械设计,以至数码媒体娱乐等应用。目 前公司业务分为4大范畴:建筑、工程与建设 、制造业以及媒体和娱乐。 AutoDesk在CAD软件市场占有率达到31%, 位居第二大CAD软件开发商。同时,公司在 2D CAD时代制定了DWG数据标准和ARX二 次开发标准,在我国稳居2D CAD行业龙头地 位。
Autodesk持续改革,业绩不断增长。 自金融海啸后,公司经营表现一直不佳,一度停滞不前,2008年至2019年营业收入一直处于21-25 亿美元之间。为了改善公司的经营情况,管理层积极采取应对措施,大胆改革,2016年1月取消了永 久版权销售制度,采取服务订用制度。改革初期虽不受客户以及投资者的看好,但通过不断的努力, 公司的改革最终还是取得了成功,2020年公司的营业收入首次突破了30亿美元,并且利润扭亏为盈 ,从2019年的-0.8亿美元增长至2.2亿美元。其次,2021年公司也保持了正增长的趋势,营业收入同 比增长15.9%,归母净利润同比增长495%,业绩有望在未来持续增长。
3.2 国外CAD厂商-达索系统
公司简介:达索系统负责系统性的软件供应, 并为制造厂商提供具有Internet整合能力的支 援服务。该集团提供涵盖整个产品生命周期的 系统,包括设计、工程、制造和产品数据管理 等各个领域中的最佳软件系统 , 著名的 CATIAV5就出自该公司之手,达索的CAD产品 市场占率居世界前列。
主要CAD产品
CATIA :CATIA可用于产品开发的整个过程——从概念 化和设计 (CAD) 到工程 (CAE) 再到制造 (CAM)。用户不仅可以设计产品,还可以在现 实生活中的行为环境中进行设计。
SoildWorks :SolidWorks 是一个实体建模CAD和CAE程序 。设计人员可以使用 SolidWorks 使用基于参 数化特征的方法创建自动生成的 2D 工程图和 高级 3D 模型。SolidWorks 还使用户能够执 行分析和模拟,包括有限元分析。该产品强调 更快的建模、新的设计工具和增强的协作。
营业收入增长稳定,净利润在一定区间内波动。公司2016年-2020年营业收入分别为33.8、36.5、41.1、45、50.9亿美元,营业收入2020年同比增 加13.1%,期间内年复合增长率为8.5%;公司2016年-2020年归母净利润分别为5、5.9、6.7、6.9 、5.6亿美元,归母净利润2020年同比减少19%,期间内年复合增长率为2% 2020年净利润下滑严重主要与无形资产摊销增加和财务亏损有关,但公司营业收入增长稳定,依然 保持着市场领导者的地位,预计未来公司净利润有望扭亏为盈。
3.3 国外CAD厂商-PTC
公司简介:自 1985 年以来,PTC 一直为顶尖的 客户提供服务、收购重要的公司并创造在业内领 先的产品,以帮助用户获得持久的产品和服务优 势。公司为工业软件领域最具代表性的软件公司 ,包括产品生命周期管理 (PLM)、计算机辅助设 计 (CAD)、应用程序生命周期管理 (ALM)、供 应链管理 (SCM)和服务生命周期管理 (SLM)解 决方案等明星产品。
CAD产品地位: 1985 年 , Samuel Geisberg 博 士 创 办 了 Parametric Technology Corporation (PTC), 为 CAD 软件定义了一种全新的方法。这项创新 产生了市场上参数化和基于特征的实体建模 CAD软件,如今称为Creo软件,该软件已成为 领先的产品设计和开发软件。 Creo 提供了当今市场上具有可扩展性的各种 3D CAD产品开发包和工具。丰富的特性、功能 和工具可帮助工程师更好地构思、设计和打造产 品。Creo包含了增材制造、创成式设计、物联 网、基于模型的定义 (MBD) 和增强现实 (AR) 方面的突破性功能。
营业收入增长稳定,净利润实现大幅度增长。 公司2017年-2021年营业收入分别为11.6、12.4、12.6、14.6、18.1亿美元,营业收入2020年同比 增加24%,期间内年复合增长率为9.3%;公司2016年-2020年归母净利润分别为0.1、0.5、-0.2、 1.3、4.8亿美元,归母净利润2020年同比增加269%,期间内年复合增长率为117%。 公司的营收情况一直处于稳步上升的态势,但2019年公司净利润出现了大幅下降的情况,主要是由 于公司在2019年将软件产品收费模式转为订阅收费,以即用即付的模式购买产品,因此拉低了公司 利润。
报告节选:

































(本文仅供参考,不代表我们的任何投资建议。如需使用相关信息,请参阅报告原文。)
精选报告来源:【未来智库】。未来智库 - 官方网站