砂带机的出现代替了传统的手工打磨步骤,简直就是懒人福音。同时因为它给工作带来了更高的效率,深受用户们的亲睐,它有着以下几个特点:
1)砂带磨削是一种弹性磨削,是一种具有磨削、研磨、抛光多种作用的复合加工工艺。
2)砂带上的磨粒比砂轮磨粒具有更强的切削能力,所以其磨削效率非常高。
3)砂带磨削工件表面质量高。这除了因其具有磨削、研磨和抛光的多重作用外,还因为:
A. 相对砂轮磨削而言,砂带磨削温度低,工件表面不易出现烧伤等现象。
B. 砂带磨削系统震动小且稳定性好,砂带的弹性磨削效应能够大大减轻或吸收磨削时产生的震动和冲击。
C. 磨削速度稳定,砂带驱动轮不会象砂轮一样越磨直径越小速度越慢。

木工:砂带机
4) 砂带磨削精度高, 砂带磨削早已跨入精密和超精密加工的行列,最高精度已达到0.1mm以下。
5) 砂带磨削成本低。这主要表现在:
A. 砂带磨削设备简单,这主要是因为砂带质量轻,磨削力小,磨削过程中震动小,对机床的刚性及强度要求都远低于砂轮磨床。
B. 砂带磨削操作简便,辅助时间少。从更换调整砂带到被加工工件的装夹,这一切都可以在很短的时间内完成。
C. 砂带磨削比大,机床功率利用率高,切削效率高。切除同等重量或体积的材料所消耗的工具和能源费用减少,占用时间短。
6) 砂带磨削非常安全,噪音和粉尘小,且易于控制,环境效益好。
7)砂带磨削工艺灵活性大、适应性强。这表现在:
A. 砂带磨削可以十分方便地用于平面、内、外圆和复杂曲面的磨削。
B. 砂带的基材、磨料、粘结剂均有很大的选择范围,能适应各种用途的需要。
8)砂带磨削的应用范围极其广泛,砂带优越的磨削性能和灵活的工艺特性决定了它具有极其广泛的应用范围,从日常生活到工业生产的各行各业,砂带磨削几乎遍及所有领域。

木工:砂带机
那么应该如何选择砂带呢?
选择砂带的主要依据,一是磨削加工的条件,如磨加工工件的特性、磨床状态、工件的性能和技术要求、生产效率等;另一方面还必须从砂带的特性来选择。
1.粒度的选择:
一般来说,磨料粒度的选择是考虑磨削效率和工件表面光洁度。木材应为干磨,所选用砂带的粒度范围 36-80 100-150 180-240
2.粘结剂的选择:砂带按粘结剂不同可分为动物胶砂带即干磨砂带、半树脂砂带、全树脂砂带和耐水砂带四种。在这里我们只讨论磨削木头所用的:
(A) 动物胶砂带价格低廉,制作方便,主要适用于低速磨削。
(B) 半树脂砂带改善了动物胶砂带的防潮性差和耐热性差等缺点,大大提高了粘结性能,在价格提高不多的情况下,磨削性能成倍增加。
(C) 全树脂砂带采用优质合成树脂、高强度棉布和优等磨料制成,成本较高,但它具有耐磨,可进行强力磨削等特点。在要求高速运转、大切削、高精度磨削的情况下,均胜任。

木工:砂带机
3.基体的选择:
单层轻型纸
轻薄、柔软,抗拉强度低,成本低。 多用于细磨或中磨,适于手工或震动式砂光机使用。 复杂型面工件抛光,曲面木器砂光,金属与木器面漆的磨光,精密仪器仪表修磨等。
多层中型纸
较厚实,柔性好,抗拉强度比轻型纸高。 手工或手持式抛光机用,制造页状、卷状砂纸。 金属工件的除锈、磨光,木器家俱的砂光,底漆腻子磨光,漆面机抛,表壳、仪表修磨等。
多层重型纸
厚实,富柔曲性,抗拉强度高,延伸率小,韧性高。
制造纸砂带,机加工用。 适用滚筒式砂光机,宽带砂光机及一般砂带磨床,主要加工胶合板,刨花板、纤维板、皮革及木器。
轻型布(斜纹)
很柔软,轻薄,抗拉强度适中。手工用或低负荷机用。 金属件打磨除锈、磨光抛光,滚筒式砂光机板材加工,缝纫机架加工,轻负荷砂带。
中型布(粗斜纹)
柔曲性好,厚实,抗拉强度高。机用,一般机用砂带,及重负荷砂带,如家具、工具、电熨斗、砂钢片、发动机叶片型磨加工等。
重型布(缎纹)
厚实,纬向强度高于经向强度。机用,适合于重负荷磨削。用于加工大面积板材。
复合基
特别厚实,强度高,抗皱抗拉抗破。机用, 重负荷砂带,特别适于铡花板、纤维板、胶合板加工及镶嵌地板的磨加工等。
钢纸
特别厚实,强度很高,延伸率小,耐热性好。机用, 主要用于砂盘,打焊缝、除锈、除金属表皮及氧化层等。

木工:砂带机
4.磨料的选择:
通常是抗张强度较高的工件材料,选用韧性较大、承受压力较高、抗破碎能力强、耐高温性及化学稳定性均较好的刚玉磨料;
抗张强度低、韧性大的金属、非金属等工件,选择硬性高、脆性大、易碎裂的碳化硅磨料,如:玻璃、黄铜、皮革、橡胶、陶瓷、玉器、刨花板、纤维板等。
5.砂带使用前的处理:
砂带使用时要使其运转方向和砂带背面所标志的方向一致,以免砂带在运转中断裂或影响加工厂工件的表面质量。砂带磨削前应先转几分钟,待砂带运转正常时再开始磨削。
砂带使用前应做悬挂处理,即将拆开包装的砂带挂在100-250mm直径的管子上,让其悬挂2~3天。管子直径大小的选择应根据砂带粒度的粗细来决定。悬挂时接头应处于管子上端,管子应成水平状态。

木工:砂带机
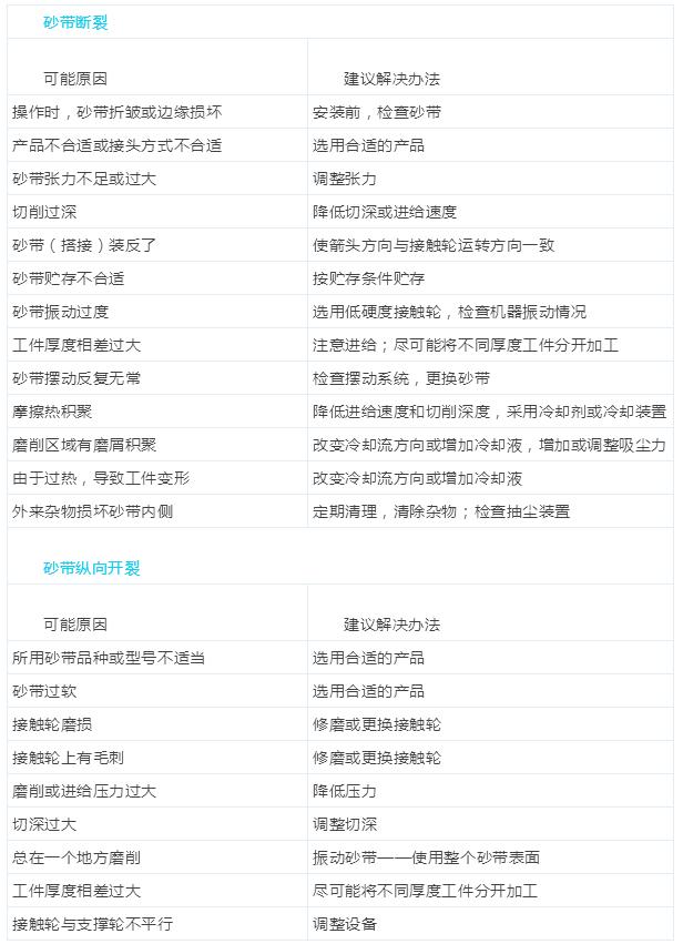
砂带磨削常见问题及解决方案:

木工:砂带机

木工:砂带机

木工:砂带机

木工:砂带机

木工:砂带机
如何更换砂带机轴承:

木工:砂带机

木工:砂带机

木工:砂带机

木工:砂带机

木工:砂带机