近期,苏州科技城医院挂牌“苏州大学附属儿童医院科技城院区”,致力于打造苏州西部(苏州科技城医院)儿童医学中心。此次合作将推动两院在医疗技术、双向转诊、人才培养、科研教学、学术交流等多维度合作,助力该院儿科诊疗水平及服务能力的提升。

中心包含北五病区儿科、南五病区新生儿科及儿科门急诊,医护人员近60人,2019年门急诊人数达到12万人次,出院患儿达3542次,创造了良好的社会效益和经济效益。在此基础上,今年将派遣多名医护人员去往儿童医院进修学习,涵盖儿童保健、消化、新生儿等专业学科,学成归来后,将尽快开设儿童保健门诊及专科病区,更好地为周边儿童服务。另外,儿童医院已派遣肾脏风湿科专家常驻科技城院区,新生儿科专家定期来院查房,更开设神经内科、哮喘专科等专家门诊,以期为患儿造福,避免家长来回奔波之苦。

可喜的是,儿童医院的明星产品—自制制剂“金蝉口服液、川贝散”也已经落户科技城院区,作为抗病毒、止咳化痰的利器,这两种药物一直受到患儿家长的欢迎,以后高新区的家长们在家门口就可以配到这些常用药了,将是极大的便利。

当然,两院的合作更是双方的互利共赢、互补协作。最近,儿童医院肾脏科、泌尿外科与该院核医学科通力合作,成功完成多例儿童99mTc-DMSA肾静态显像检查。肾静态显像主要用于儿童常见的反复尿路感染、肾脏先天畸形(重复肾、异位肾、马蹄肾、肾发育不良等)、肾损伤的临床诊断,被认为是诊断急性肾盂肾炎及肾瘢痕的金标准。但以往,因条件所限,此类患儿只能去上海进行这项检查,今后,DMSA将在科技城院区作为常规检查开展,不能不说是很多患儿的福音。

这些都只是开始,两院联合打造的儿童医学中心将以苏州市重点专科为目标,以求“医、教、研”全面发展,真正成为苏州西部的儿童保健、医疗、服务中心。
儿童医院专家介绍

闵月
苏州科技城医院儿童医学中心主任
苏大附儿院风湿免疫科主任医师
医疗特长:擅长诊治儿童肾脏风湿性疾病,尤其是肾病综合征、急慢性肾炎、血尿、遗尿、幼年型特发性关节炎、过敏性紫癜、系统性红斑狼疮等疾病。
学术兼职:中华医学会儿科学分会免疫学组青年委员。
专家门诊时间:周五全天

李岩
苏州大学附属儿童医院
神经内科主任医师
医疗特长:小儿神经系统疾病及其疑难杂症的诊治,在小儿癫痫、小儿脑瘫、中枢神经感染性疾病、小儿多动症和抽动症等方面有较高的临床诊治经验和学术水平。
学术兼职:中国抗癫痫协会常务理事,中华医学会儿科分会神经学组委员,中国医师协会小儿神经专业委员会委员,江苏省医学会儿科分会神经学组组长,江苏省抗癫痫协会副会长,江苏省康复医学会儿童康复专业委员会副主任委员,江苏省医院协会医疗康复机构分会委员, 苏州市残疾人康复协会理事,苏州市康复医学会委员。
专家门诊时间:周二下午

肖志辉
苏州大学附属儿童医院
主任医师、教授、硕导、医学博士
医疗特长:长期从事儿科及新生儿临床工作三十余年,擅长儿科尤其是新生儿临床危重、疑难病人的临床诊疗工作,熟练掌握科室管理工作。
学术兼职:江苏省围产医学学会副主任委员;江苏省新生儿质控中心副主任;苏州市围产医学会副主任委员;苏州市儿童保健协作组组长;省级重点临床专科、重点学科原带头人;江苏省医学专家库成员;江苏省医疗事故鉴定常任委员;中国医师协会新生儿协会委员。
儿科介绍
儿科严格按照我国现行三级甲等医院的重点临床专科标准进行建设,获国家药物临床试验机构备案、苏州市高新区临床重点培育专科,加入“长三角儿童医疗联盟”,获苏州市巾帼文明岗称号、高新区巾帼文明岗称号、江苏省儿童哮喘标准化门诊授牌、苏州市健康市民行531倍增计划苏州市级儿童哮喘防治中心建设单位,拥有独立的儿科门诊、专病门诊区域、独立的儿科药房、儿童智能雾化室,常年开设专病/专家门诊、名医工作室;开放住院床位46张,其中VIP病房1间。

现有医师16名,护士18名,其中高级职称医师4名,硕士研究生学历11名,儿科亚专业方向齐全:小儿呼吸、小儿肾脏、小儿神经、小儿内分泌、小儿心血管、小儿重症、小儿消化、小儿血液肿瘤等。

儿科专家介绍

陆敏
科副主任(主持工作)、副主任医师
医疗特长:儿科呼吸道疾病、变态反应性疾病、儿童生长发育等多发病的诊治及危重症的抢救。特别擅长儿科呼吸道疾病及过敏性疾病:如小儿慢性咳嗽、反复呼吸道感染、婴幼儿喘息、儿童哮喘、咳嗽变异性哮喘、过敏性鼻炎、急慢性鼻-鼻窦炎,儿童生长发育相关疾病:性早熟、矮小症、肥胖症。
学术兼职:中国医师协会儿科医师分会普儿科(全科)学组青年学组委员、江苏省医师协会儿科医师分会第三届委员会委员、苏州市医学会儿科学专业委员会小儿呼吸学组委员。
专家门诊时间:周一全天、周六上午(生长发育门诊)

程超
副主任医师
医疗特长:儿科呼吸系统、消化系统、神经系统等常见病、多发病的诊治。擅长儿童变态反应性疾病诊治,如支气管哮喘,咳嗽变异性哮喘,过敏性鼻炎鼻窦炎。对儿科重症肺炎,细支气管炎,呼衰心衰,休克,重症感染,哮喘持续状态,癫痫持续状态等危重疾病的救治,有丰富的经验。
专家门诊时间:周四全天

程志
副主任医师
医疗特长:有十余年三级甲等儿童专科医院工作经验,擅长儿童常见病多发病,神经系统疾病的诊断治疗:特别是儿童癫痫、小儿多动症、抽动症、儿童早期发育评估等,擅长视频脑电图操作及解读。
学术兼职:苏州市医学会儿科专业委员会小儿神经学组委员、苏州科技城医院临床技能培训导师。

翟钦
副主任医师
医疗特长:擅长儿童常见多发病、血液病及疑难危重疾病的诊疗,掌握儿童贫血、ITP及小儿恶性血液系统疾病、小儿实体肿瘤、造血干细胞移植等诊疗技术。
学术兼职:南京医科大学讲师,苏州市医学会儿科专业委员会急救学组委员。
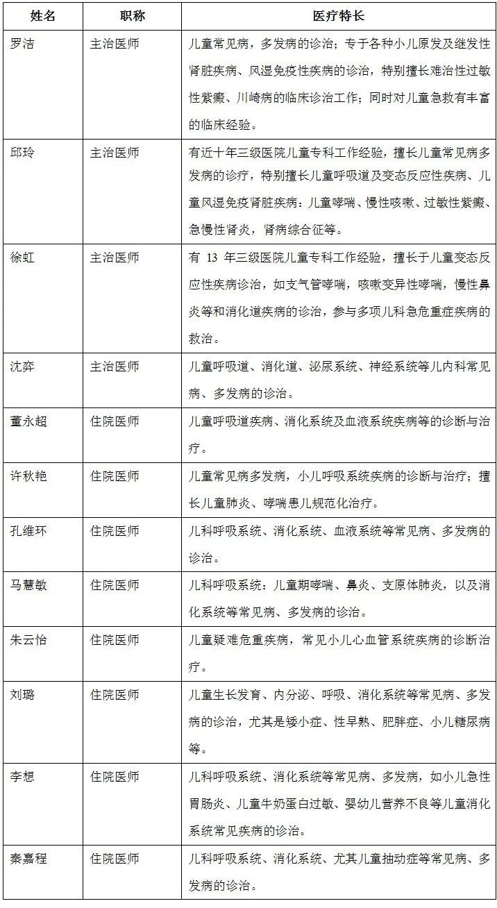
儿科医师介绍

新生儿科介绍
新生儿科严格按照我国三级甲等医院的重点临床专科标准进行建设:科室设床位25张,其中NICU床位10张,母子病房4张,并设有专用新生儿隔离监护病房。病室全部采用万级层流空气净化,采用现代化桥架智能医疗设备系统。设有家属专用探视通道以及智能化视频探视系统,方便家属探视患儿,又能避免交叉感染。拥有进口的常频、高频呼吸机,无创的NCPAP和高频呼吸机;进口远红外辐射抢救台以及多功能婴儿培养箱;蓝光光疗系统;完善的中央监护系统等世界一流的仪器设备。


科室坚持母乳喂养优先,建有完善的母乳库,拥有一流的医用低温柜、超净工作台、电子恒温箱,所有水源均经过多级过滤及反渗透处理,达到实验级用水要求,保证了喂养的安全。智能化的轨道小车、气动物流系统以及智能电子药柜等先进设施有力的提高了医疗服务的水准和效率。

能开展重度新生儿窒息、新生儿缺氧缺血性脑病、新生儿黄疸及换血、早产儿/极低出生体重儿、RDS、NEC、BPD、新生儿感染以及其他多种新生儿疾病及危重症的诊断治疗。进行产科-新生儿科合作,新生儿科医生提前介入产前高危孕妇的管理,与产科医生共同研制治疗方案,选择最佳分娩时机。主动进入产房和手术室,参与复苏抢救工作,从而降低了围产儿的死亡率。2017年成为苏州市危重新生儿救治中心。

科室拥有专科医师8人,其中主任医师1人,副主任医师1人,主治医师2人,住院医师4人。其中在读博士学位1人,硕士学位2人。发表各级学术论文数十篇。科室配备国内领先的智能化新生儿专科培训系统,能够很好地对新生儿医生、护士进行高质量和高效的培训考核。
新生儿科专家介绍

李永富
科副主任(主持工作)、副主任医师
医疗特长:熟练掌握各种新生儿科/儿科的常见病、多发病及危重疑难症患儿的救治。尤其擅长对新生儿重度窒息、新生儿脑损伤、极低/超低出生体重的早产儿综合救治、新生儿危重症黄疸、新生儿重症感染等疑难危重疾病的诊断治疗。
学术兼职:中国医师协会儿童健康专业委员会委员、中国医师协会新生儿科医师分会专业协同委员会委员、中国医疗器械行业协会新生儿医疗分会理事、江苏省研究型医院学会罕见病分会围产专委委员、苏州市医学会围产分会委员、苏州市医学会儿科分会青年委员、苏州市医学会儿科分会新生儿学组委员、《中国当代儿科杂志》通讯编委、《临床与病理杂志》中青年编委、南京医科大学儿科学讲师、江西省医疗专家库成员。
专家门诊时间:周二全天

王冬燕
主任医师
医疗特长:熟悉并掌握儿科呼吸系统、消化系统、泌尿系统及新生儿等常见病及多发病的诊断及治疗,掌握并熟悉儿科常见急重症如心力衰竭、呼吸衰竭、各种休克、消化道出血等的抢救流程及紧急措施。对儿童矮小、性早熟等诊断治疗较为熟练。
学术兼职:辽宁省盘锦市医学会儿科学会委员及围产医学分科学会委员。
专家门诊时间:周四全天
新生儿科医师介绍

为了方便市民咨询
儿童医学中心组建了微信群
会有专家定期在群内答疑
有需要的市民可以微信添加“童新小助手”后
由小助手添加进群

“苏州科技城医院”入驻以下媒体平台
在这里,读懂健康
▼
