浙江省人工智能竞争力比江苏省强
由浙江省发展规划研究院联合浙江网信办、浙江省发展改革委等共同发布的《2020年浙江省人工智能产业发展报告》以及由国家工业信息安全发展研究中心最新发布的《中国人工智能产业发展指数》的两份报告均显示,浙江省人工智能产业发展指数超越江苏省,位居全国第四名。江苏省与浙江省毗邻而居,堪称兄弟,浙江省的人工智能产业究竟比江苏省强在哪里?

江苏省更具高校优势,但浙江省重视人才引进
在教育部审批通过的可新增人工智能专业的高校数量上,江苏省反而比浙江省略胜一筹。江苏省共有16所高校获得教育部审批通过,浙江省仅有6所高校获得教育部批准。

虽然浙江省在高校资源上不及江苏省,但是浙江省高度重视人工智能人才的培养,政府通过与企业、院校合作,共同创办了人工智能学院。同时,浙江省坚持推进以浙江大学、之江实验室、浙江清华长三角研究院等科研院校和领军型企业为核心打造人工智能创新人才。
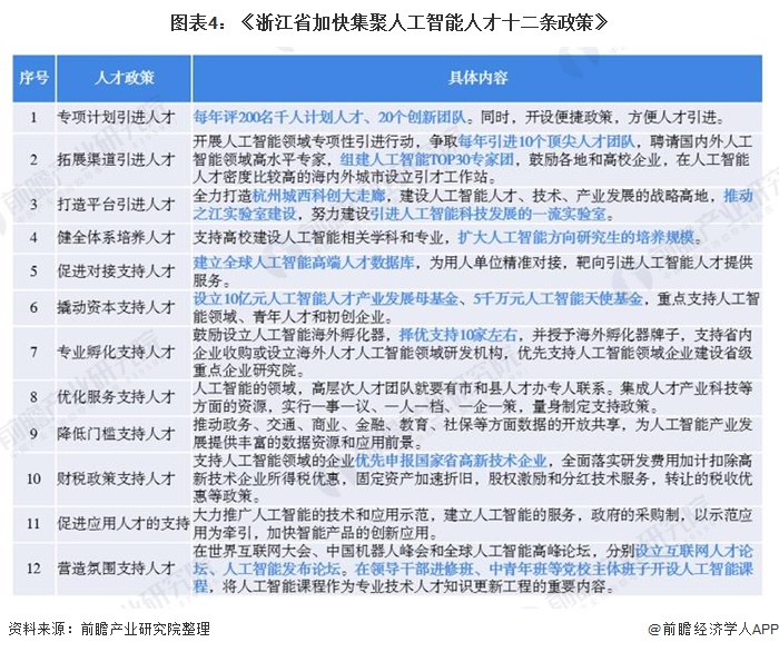
另一方面,浙江省为引进人工智能高素质人才,专门制定了《浙江省加快集聚人工智能人才十二条政策》,旨在五年内集聚50位国际顶尖人工智能人才、500位科技创业人才、1000位高端研发人才、10000名工程技术人员和10万名技术人才。同时,浙江省还设立了40亿元人工智能人才产业发展母基金。


两省人工智能企业数量差距不大
从人工智能企业数量上看,浙江省和江苏省拥有的人工智能企业数量差别不大,浙江省拥有全国9%左右的人工智能企业,江苏省则拥有约7%左右的人工智能企业。

浙江省在创新力与开放度更胜一筹
但是,浙江省较江苏省在人工智能上更具创新力,其拥有15个国家级新一代人工智能开放创新平台中的2个创新平台——城市大脑的阿里巴巴和视频感知领域的海康威视。江苏省却没有一家企业入榜国家级新一代人工智能开放创新平台。与此同时,浙江省的杭州和德清被列入国家新一代人工智能创新发展试验区,而江苏省却再次落榜。
此外,根据复旦大学公布的2019年上半年地方政府开放树林综合指数也可看到,浙江省的开放程度指数远超北京和广东,排名第二。江苏省未能入榜前十的榜单之中。



浙江省更重政策与规划
浙江省除了有创新优势,浙江省还高度重视省内人工智能产业规划,并颁布相关政策推进省内人工智能产业的发展。浙江省是继2017年中国务院发布《新一代人工智能发展规划》后首个省级层出台五年产业规划的省份,提出到2022年,省内将培育20家国内有影响力的人工智能领军企业,形成人工智能核心产业规模500亿元以上,带动相关产业规模5000亿元以上。
此外,浙江省还专门针对人工智能人才发展制定了《浙江省加快集聚人工智能人才十二条政策》,设立了10亿元人工智能人才产业发展基金,提出力争在五年时间内集聚50位国际顶尖人工智能人才和10万名技术人才。2019年1月,浙江省针对目前的发展情况再次颁布《浙江省促进新一代人工智能发展行动计划(2019-2022年)》政策,提出更为具体的企业培育计划,提出力争到2022年,培育10家以上有国际竞争力的人工智能领军企业,100家以上人工智能行业应用标杆企业,500家以上人工智能细分领域专精特中小企业。
而江苏省是在2018年5月才颁布人工智能规划,在《促进新一代人工智能产业发展三年行动计划(2018-2020 年)》提到,到2020年,江苏省将培育5家国内领先龙头人工智能骨干企业,着力建设10个人工智能创新平台,人工智能相关产业的规模超过1000亿元。另一方面,江苏省没有针对人工智能人才的发展专门发布新的政策,而是在《新一代人工智能产业发展实施意见》中一并提出,将给予引才企业最高1亿元配套资助。
从政策上来看,浙江省出台了更为紧密的人工智能政策,引导省内人工智能企业的发展。同时,浙江省还专门针对“人才引进”单独颁布了政策,对具有竞争力的人才与人工智能企业更具有吸引力。

浙江省有阿里这一王牌
在应用场景上,浙江省比江苏省应用更广。截止2019年上半年,浙江省人工智能场景应用数达到27个,超过上海,成为全国第三。而江苏省人工智能场景应用场景数排名第五。前瞻认为,浙江省能取得如此好的成绩,阿里巴巴这一王牌功不可没。阿里巴巴以“城市大脑”应用为突破口,在智慧零售、智能家居、智慧金融、智慧交通、智能制造、智慧城市等应用场景广为应用。目前,阿里云ETC城市大脑是全球规模最大的人工智能公共系统,仅在杭州,阿里巴巴的城市大脑就接管了杭州128个信号灯路口。
江苏省虽然有瑞中数据、高华科技、思必驰等国内人工智能领先企业,但是江苏省缺乏像阿里、百度、腾讯等产业生态龙头企业,因此其在数据与平台资源上处于相对劣势,应用场景也相较于浙江省较少。

前瞻观点——浙江省人工智能比江苏省强
虽然江苏省在高校人才培养上更具资源优势,但是浙江省积极引进人才,打造人工智能学院和推出政策吸引高素质人才。此外,虽然浙江省和江苏省在拥有人工智能企业数量上差距不大,但是浙江省在人工智能创新力和开放度上更胜一筹,拥有阿里巴巴和海康威视两大创新平台以及拥有杭州和德清两大国家新一代人工智能创新发展试验区。同时,浙江省高度重视政策的颁布以及政府对产业的引导,多次推出政策推动省内产业的发展。由于浙江省拥有像阿里这样的产业生态龙头企业,因此其在推广人工智能应用场景上更为迅速。总的来看,浙江省人工智能比江苏省强。
更多深度行业分析尽在【前瞻经济学人APP】,还可以与500+经济学家/资深行业研究员交流互动,10000+行业报告免费阅读。