在惠州,如果以地域做区分,房企分为两种,本地的,和外来的。
但在近两年,随着品牌房企大力扩张,惠州的楼市,本地房企的存在感越来越弱,甚至有些不知不觉中已经开始退出楼市舞台。
但尽管如此,仍旧有一些本地房企,在高竞争压力下,苦练内功,稳健前行,不管是在产品呈现力上,还是在惠州的城市建设中,都留下属于惠州房企的个性与光茫。他们虽然有些已经不如往日那般光茫正盛,但依旧值得尊敬,做为惠州骄傲的本地房企,都有哪些?今天就专门用一篇文章,为大家一起回忆曾经属于惠州房企的光辉岁月。

1、隆生
相信惠州人,只要路过东平的吉之岛,都会看到过“隆生企业,建设惠州”八个大字。而随着时间的积累,这八个字,在隆生的将近30年的不断努力下,已经不再是一句空落落的口号,而是在被不断的努力成为现实。
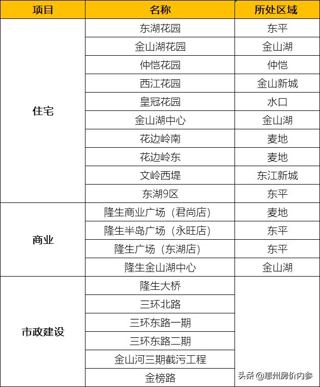
房价君整理了部分隆生在惠州的作品,一起来回顾一个它在惠州的发展轨迹:
1、东湖花园。从0区到9区,东湖花园的建设过程,基本上见证了惠州房地产发展的时间历程。作为惠州第一批建设的商品住宅小区,东湖花园曾经是惠州一些有身份地位人的首选之所。
而这里,也诞生了惠州的第一代商业中心——隆生半岛广场。就算在现在,东平以及东江新城区域的住户在逛街的过程中,依旧以这里为首选。

2、金山湖花园。作为东湖花园的升级版,金山湖花园在金山湖区域还没有进入高光时刻便开始开发。即使如今再看,这个楼盘也是被奉为高端居住小区的代表。但是回顾这个地块的拿地经历,却依旧能感受到当时的激烈,124轮举牌,这块如今看来风水宝地的地方才落入隆生手中。如今三个区域全部开发完成的金山湖花园,是金山湖的一个独特的风景线。
3、隆生仲恺花园。隆生进驻仲恺的首个项目,依旧延续了大盘风范。超百万平米建面,自建学校等配套,使得仲恺花园在正式发售,便成为区域的热点项目。
而隆生开发的项目,远不止住宅,还涵盖了商业广场,城市路桥等,因此,作为本地生根,本地成长起来的房企,隆生如今积累下来的口碑,已经完全能够与全国性品牌房企抗衡。其在同区域内开发的产品,无论是品质还是口碑,也都丝豪不逊色于其它项目。

目前,隆生开发的住宅已经涵盖惠城区热门区域,开发项目总量达到10个,商业中心4个,同步修建隆生大桥等代表性城建工程,在惠州早已有了自己的江山。
2、德威
江北的德威大厦,是惠州早期的地标建筑之一。而德威的房地产开发首个项目,是位于南山学校附近的金碧花苑。

从2002到2020,多年沉淀下来,德威已经开发了包括南山诗意,摩卡小镇,德威江誉城等在内的六个纯住宅项目,以及参与红花湖,新开河等BT项目,也是惠州房企的一个成功代表。近些年,德威也在尝试走出惠城,代表项目便是惠阳的德威花园城。
如今,德威在惠州的开发住宅约有6个,目前主力项目德威江誉城以及德威花园城接下来的开发时间按照原定体量,还需要几年时间。

三、鑫月
鑫月的发展历程,要追溯至2004年。陈江首个项目御景华庭开发,鑫月正式走进惠州房产开发历程。

与隆生以及德威不同,鑫月在惠州的路线,主要聚焦在商业综合体运营以及城市更新上。而且,与前两者开发完一个项目再进行另外一个地块的开发不一样的是,鑫月在惠州的储备项目非常多。根据惠州房价内参不完全统计,目前该品牌旗下至少有5个待开发项目未动工。其中包括城市更新以及旧改项目。因此,未来很值得期待。

除去以上三个以外,惠州本地房企,其实还有很多,诸如鸿润,宏益,新起之秀华廷,华邦,华日等,以及在博罗市场上比较活跃的名巨,锦绣等等。
当然,也有在发展的过程中,在强大的资金压力下巨厦一夜倒塌的,像如今提起还会一阵唏嘘的光耀,和天下等。
楼市的发展是大浪淘沙的过程。有房企退场,也有房企在竞争的过程中光茫四射,无论如何,那些依旧在惠州市场上深耕,并且用心经营口碑的本地房企,是值得我们骄傲的。希望它们的未来会越来越好。
好了,今天的文章就是这样。看完记得点“在看”