施耐德变频器我们以Altivar 38 变频器为例进行介绍。

操作面板的使用:


可访问的菜单数值取决于访问锁定开关的位置。每一菜单均由若干参数组成。


“快速调试”的方法:
1)、因为在调试时,在最后的阶段有一些电机需要进行电机的自整定,所以建议在调试前应确保电机与负载脱开(即能空载运行),因为有可能转动电机或可能出现飞车现象;
2)、通电变频器;
3)、从Display
菜单中可以观察到变频器的状态、频率给定、施加给电动机的输出功率、电动机的速度、电动机的电流、电源电压、上次出现的故障、能量消耗、连续运行时间等只读参数。从而很好的了解到的变频器或相关电机的状态;、
4)、调整Adjust菜单中的参数。
一般的水处理系统中的变频泵的参数例举如下:
①、调整“ACC(加速时间)”参数为:20;
②、调整“DEC(减速时间)”参数为:20 ;
③、调整“LSP(低速)”参数为:0 ;
④、调整“HSP(高速)”参数为:50 ;
⑤、调整“ITH(电动要热保护的电流)”参数,建议与电动机铭牌上的所示的额定电流一致;
⑥、根据实际运行的状况,如出现共振现象,则可调整“JPF(跳频)”参数。
5)、调整Drive菜单中的参数。
一般的水处理系统中的变频泵的参数例举如下:
①、调整“UNS(电机的额定电压)” 参数,建议与电动机铭牌上的所示的额定电压一致;
②、调整“FrS(电机的额定频率)” 参数,建议与电动机铭牌上的所示的额定频率一致;
③、调整“nCr(电机的额定电流)” 参数,建议与电动机铭牌上的所示的额定电流一致;
④、调整“NsP(电机的额定速度)” 参数,建议与电动机铭牌上的所示的额定速度一致;
⑤、调整“COS(电机的功率因素)” 参数,建议与电动机铭牌上的所示的功率因素一致;
⑥、调整“TUN” ” 参数,此参数一旦设设置为“yes”,电机便开始自整定,此步是优化变频器很重要的一个步骤,建议在调试时进行这一步的操作;完成自整定后参数便自动返回“done”(完成),或在出现故障时返回“no”;
⑦、调整“STT(停车类型)”,建议是默认的“STN”(沿斜坡停车);
⑧、调整“CLI(电流限制)”参数为:1.0或1.1;
6)、调整Control菜单中的参数。
①、调整“TCC(端子排控制的配置)” 参数,为2W;
②、调整“CrL(AI2 上信号的最小值 )” 参数,为:4mA;
③、调整“CrH(AI2 上信号的最大值 )” 参数,为:20mA;
④、调整“AOL(输出端AO和AO1 上信号的最小值 )” 参数,为:4mA;
⑤、调整“AOH(输出端AO和AO1 上信号的最大值 )” 参数,为:20mA;
⑥、调整“STR” ” 参数,为:EEP;
7)、根据变频器的控制方式,调整I/O菜单中的参数。
①、具体的控制方式:
在水处理系统中我们常采用以下的电气原理图来实现变频功能:

有多种方式可以实现对变频器的操作,由于在设计时并不强调一定要采用什么操作方式,以上述原理图为例,我推荐了几种方式。
① 、用 操作面板 进行的基本操作
通过修改control菜单中参数“LCC”(操作盘激活变频控制),来实现面板操作的激活,速度给定则通过“Adjust”莱单中的参数“LFR”参数来给定。
此种方式常用于初始调试设备或外部控制设备损坏之后应急所用。
它的优点的操作简单,无需更多的参数设置。缺点是,操作地点的局限性,很难满足正常生产的要求。
② 、就地控制,外接的调节旋钮给定频率;远程控制,模拟量端子给定频率控制
此种方式主要是以通过修改LI2输入端子的定义,将其定义为:手/自动切换的的控制源(实际是控制频率给定的源,是AI1给定还是AI2给定,如果是AI1给定,则称为就地控制,如果是AI2给定,则称为远自动控制)
一、按上述“快速调试”的方法实现对变频器的快速调试。
二、修改LI2参数为:“RFC:Auto/Manu”;
三、修改AO1参数为:“OFR”(电动机的速度);
四、修改AI2参数为:“FR2”,使参数的访问等级变为专家级;
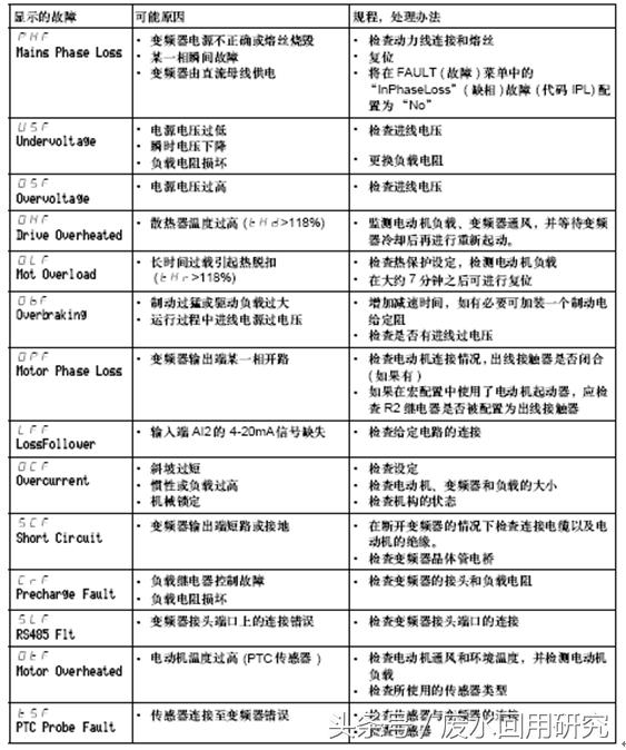
常见的故障信息


报警及故障的确认
一般常见的故障可通过多种方式进行报警确认:
①、冷启设备复位,通过关闭变频器的电源来确认及复位报警及故障;
②、通过数输入端子的输入信号进行复位;
例如:假如LI3信号输入端子与PLC的“报警确信”信号相连。
修改LI3参数为:“RST”(故障复位);
把变频器的参数复位为出厂值
在出现操作失误而不知道所改错的参数值或变频器进行更换或检修时,可通过一定方式把变频器的所有参数复位为出厂时的缺省设置值

①、关闭变频器;
②、开锁并打开变变频器的外盖,选择控制卡上的50/60HZ开关①。如果有行件卡,则可通过它的接近选件开头;
③、改变控制卡上50/60HZ开关①的位置;
④、开启变频器;
⑤、关闭变频器;
⑥、控制卡上50/60HZ开关①复位为其初始位置(电动机额定频率)
⑦、开启变频器,变频器将返回其出厂配置。
变频器的维护
在对变频器进行任何操作之前,应关闭电源,确认绿色LED已熄灭,等待电容放电完毕(根据变频器额定功率不同为3到10分钟)
如果在设置或运行过程中出现问题,应注意与环境、安装和连接相关的建议是否得到遵守。变频器不需要预防性的维护工 作。尽管如此但建议定期做以下工作:
①、检查连接情况和紧固程度;
②、应确保部件周围的温度保持在可接受的水平,并且通风有效(风扇的平均寿命为3-5年,取决于运行条件)
③、去除变频器中所有灰尘。