注:此文在《中国机械工程》杂志四月号发布,在此做了适度删减和调整。
引言:制造机器的机器
机床( machine tools )是指用来制造机器的机器,又被称为“工作母机”或“工具机”。早在15世纪就已出现了早期的机床,1774年英国人威尔金森发明的一种炮筒镗床被认为是世界上第1台真正意义上的机床,它解决了瓦特蒸汽机的气缸加工问题。至18世纪,各种类型机床相继出现并快速发展,如螺纹车床、龙门式机床、卧式铣床、滚齿机等,为工业革命和建立现代工业奠定了制造工具的基础。1952年,世界上第1台数字控制(numerical control,NC )机床在美国麻省理工学院问世,标志着机床数控时代的开始。数控机床是一种装有数字控制系统(简称“数控系统”)的机床,数控系统包括数控装置和伺服装置两大部分,当前数控装置主要采用电子数字计算机实现,又称为计算机数控(computerized numerical control,CNC )装置。
数控机床可按加工工艺、运动方式、伺服控制方式、机床性能等进行分类。从加工对象(零件)表面形成工艺特点,传统上通常将数控机床分为数控金属切削机床、数控金属成形机床两大类。近年来,由于复杂产品(如飞机、汽车、航空发动机等)中新型材料应用日益增加,数控机床被加工零件的材料不再限于金属材料,已扩展到复合材料、陶瓷材料等非金属材料,而且加工工艺也包括了特种加工方法。此外,从功能和性能角度,又可将数控机床划分为经济型、中档(或普及型)和高档三类。当前对高档数控机床尚无明确、统一的定义,笔者认为:高档数控机床是具有高性能、智能化和高价值特征并达到相应功能及性能技术指标的数控机床。高档数控机床是数控机床产业技术水平和装备制造业竞争能力的典型代表。
数控机床进化史
机床作为“工作母机“,全程伴随了工业化的发展。18 世纪的工业革命后,机床随着不同的工业时代发展而进化并呈现出各个时代的技术特点。如图 1 所示,对应于工业 1.0~ 工业 4.0 时代,机床从机械驱动/手工操作(机床 1.0 )、电力驱动/数字控制(机床 2.0 )发展到计算机数字控制(机床3.0)并正在向赛博物理机床 (Cyber-physical machine )/云解决方案(机床 4.0 )演化发展。

图1 工业化与机床进化史
而数控机床发展历程,则经历了几个重要拐点。
1952 年世界第 1 台数控机床在美国麻省理工学院研制成功,这是制造技术的一次革命性跨越。数控机床采用数字编程、程序执行、伺服控制等技术,实现按照零件图样编制的数字化加工程序自动控制机床的轨迹运动和运行,从此 NC 技术就使得机床与电子、计算机、控制、信息等技术的发展密不可分。随后,为了解决 NC 程序编制的自动化问题,采用计算机代替手工的自动编程工具(APT )和方法成为关键技术,计算机辅助设计/制造 ( CAD /CAM )技术也随之得到快速发展和普及应用。可以说,制造数字化肇始于数控机床及其核心数字控制技术的诞生。
正是由于数控机床和数控技术在诞生伊始就具有的几大特点——数字控制思想和方法、“软(件)-硬(件)”相结合、“机(械)-电(子)-控(制)-信(息)”多学科交叉,因而其后数控机床和数控技术的重大进步就一直与电子技术和信息技术的发展直接关联(图2)。
最早的数控装置是采用电子真空管构成计算单元,20 世纪40年代末晶体管发明,50年代末推出集成电路,至 60年代初期出现了采用集成电路和大规模集成电路的电子数字计算机,计算机在运算处理能力、小型化和可靠性方面的突破性进展,为数控机床技术发展带来第一个拐点——由基于分立元件的数字控制(NC)走向了计算机数字控制(CNC),数控机床也开始进入实际工业生产应用。
PC机的发展,给数控机床技术带来了第二个拐点。20世纪80年代IBM公司推出采用16位微处理器的个人微型计算机(personal computer,PC),使得过去专用厂商开发数控装置(包括硬件和软件),走向了通用的PC化计算机数控。与此同时,开放式结构的CNC系统也应运而生,推动数控技术向更高层次的数字化、网络化发展,在此基础上,高速机床、虚拟轴机床、复合加工机床等新技术快速迭代并应用。
21世纪以来,数控机床的第三个拐点开始变得清晰起来。智能化数控技术也开始萌芽,当前随着新一代信息技术和新一代人工智能技术的发展,智能传感、物联网、大数据、数字孪生、赛博物理系统、云计算和人工智能等新技术与数控技术深度结合,数控技术将迎来一个新的拐点甚至可能是新跨越——走向赛博物理融合的新一代智能数控。

图2 数控机床发展历程及重要拐点
在这个过程中,机床的加工效率和加工精度,得到了不断的进展。先进制造技术的不断进步及应用大大缩短了加工时间,提高了加工效率,图 7a 是被广为引用的一个曲线图,表示了先进制造技术发展与加工时间(效率)的进展情况。从发展趋势来看,一方面,从1960年到2020年,制造生产中总的加工时间(包括切削时间、辅助时间和准备时间)减少到原加工时间的16%,即加工效率显著提升;另一方面,“切削时间、辅助时间、准备时间”这三者之间的占比也逐渐趋向一致,因此,未来提高加工效率,不仅要着眼于工艺方法优化改进和提高自动化程度,还需要从生产管理的数字化、网络化和智能化的角度,有效缩短待工时间。图7b是20世纪80年代Taniguchi (谷口)给出的至2020年不同机床可达到的加工精度预测 (图中2000年到2020年的精度提升虚线为笔者所加),可以看到,各种加工工艺方法和机床(或装备)技术的发展带来了加工精度的持续提高,但机械加工领域不同于集成电路制造领域,没有短周期可见效的摩尔定律(IC上可容纳的晶体管数目每18~24个月增加1倍),其精度提升是一个长时间技术累积和不断迭代的过程(例如:精密加工提高 1个精度数量级的时间超过20年)。

图3 加工效率和加工精度的进展
关键技术演进之机床结构篇
数控机床的关键技术,可以分为机床结构、主轴、伺服驱动装置、数控装置与插补技术。
机床结构主要包括两大部分:机床的各固定部分(如底座、床身、立柱、头架等)、携带工件和刀具的运动部分,这两部分现在通称为机床基础件和功能部件。
以常见的车削和铣削为例,典型的数控机床结构演进过程如图4所示。数控车削机床结构从早期的2轴进给平床身、2轴进给斜床身等经典结构,发展到4轴进给和双刀架、多主轴和多刀等用于回转体类零件高效率车削的加工中心结构,进一步发展为可适应复杂零件“一次装夹、全部完工(done in one)”的多功能车铣复合加工中心结构。数控铣削加工机床结构从早期主要实现坐标轴联动和主轴运动功能的经典立/卧式铣床结构,发展到带刀库和自动换刀机构的3轴联动立/卧式铣削加工中心结构、带交换工作台的立/卧式铣削加工中心结构,为满足复杂结构件高效率加工需求,又出现了4轴联动和5轴联动的铣削加工中心结构,随后以铣削/镗削加工为主、兼有车削/钻削加工功能的多功能铣车复合加工中心结构得到快速发展和应用。在5轴联动发展过程中,来自于机器人的并联虚拟轴概念被引入到数控机床,出现了并联或串并联结合5轴联动的形式,但实际应用有限。当前,在同一台数控机床上实现“增材加工+切削加工”功能的增减材混合加工新型结构机床已经进入实用化发展阶段。
在数控机床结构发展演进过程中,数控机床结构布局(配置方案、优化设计)和材料选用等方面的技术也不断进步。为满足高精度、高刚度、良好热稳定性、长寿命和高精度保持性、绿色化和宜人性等对机床结构的要求,研究者们先后提出了重心驱动(DCG)设计、箱中箱(BIB)、直接驱动(DDT)、热平衡设计与补偿、全对称结构设计等设计原则和技术;在机床结构设计和优化中应用了零部件整体结构有限元分析优化、轻量化设计、结构拓扑优化、仿生结构优化等方法;采用虚拟机床理念和方法,大大缩短了数控机床设计制造周期。数控机床床身结构材料从以铸铁、铸钢为主,发展到越来越多地采用树脂混凝土(矿物铸件、人造大理石)、人造花岗岩以及天然大理石等材料。此外,钢纤维混凝土、碳纤维复合材料、泡沫金属等新型结构材料也已有应用。未来,新型材料、新型优化结构和新型制造工艺方法将使数控机床结构更加轻量化,并具有更好的静动态刚度和稳定性。

图4 机床主机结构的演进
关键技术之主轴和进给伺服驱动
主轴的作用是带动刀(磨)具(钻削/铣削/磨削)或工件(车削)按给定速度旋转,并传递切削加工所需的功率和扭矩,使刀(磨)具在工件上实现材料去除。数控机床主轴的发展过程中出现了非调速的交流电动机经主轴箱传动的机械式主轴、电动机与主轴一体化的电主轴、高速电主轴、高刚性大扭矩高速电主轴和智能式主轴等。
机床进给轴的伺服驱动方式从步进电机、电液比例伺服、晶闸管变流和PWM控制的直流电动机伺服等形式,发展到现在成为主流的矢量控制交流电动机伺服、双电机重心驱动、直线电动机/力矩电动机直接驱动等形式,而且多采用带有位置环、速度环、电流环和“前馈+滤波”的全闭环控制,为各坐标轴进给提供高速度、高精度、高动态响应的运动控制。此外,伺服控制模式从模拟量控制,经过“模拟量+数字量”混合控制模式,发展为全数字式现场工业总线控制模式,如串行实时通信协议总线、实时以太网控制自动化技术总线、过程现场总线等。
主轴和进给伺服轴驱动技术的发展演进如图5所示。

图5 数控机床主轴和伺服驱动方式的发展演进
关键技术之数控装置篇
数控装置是数控机床控制的中枢,如前所述,数控装置紧随电子技术、计算机技术、信息技术的发展而演变进化,其发展过程可分为7代(图6),第1、2、3代是分别采用电子管分立元件、晶体管、集成电路的数控装置,处于数控装置发展初期,体积和功耗大,可靠性低,实用性差。第4代为采用小型电子数字计算机的CNC装置,相对于前几代,其硬件平台结构紧凑、专用性强、可靠性大大提高,数控技术进入到计算机数控的新轨道,从而使数控机床真正地进入到实用阶段并加快了迭代和发展,此即为数控机床发展的第1个拐点,直接数控(DNC)、柔性制造系统(FMS)等概念和系统相继出现。随着超大规模集成电路微型中央处理器技术成熟,第5代数控装置将基于微处理器的专用硬件或单板机用作其硬件平台,进一步减小了硬件体积,降低了成本,但其硬件结构的兼容性和开放性较差。20世纪80年代,第6代数控装置中采用了个人微型计算机(PC),带来了数控机床发展的第2个拐点。借用PC成熟的软/硬件平台、丰富的应用资源和通用的网络化接口等特点,数控装置的研究开发转向以软件算法实现各种功能,即进入到开放式、网络化和软件化数控阶段。随着工业 4.0发展,融合智能传感、物联网/工业互联网、大数据、云计算、人工智能、数字孪生和赛博物理系统的第7代智能数控装置及智能机床正在向我们走来,这将给数控技术发展带来一个新拐点,甚至可能带来一次新的革命。

图6 数控装置的演进
关键技术之多轴联动与轨迹插补
多轴联动控制技术是数控机床控制的核心技术之一。数控机床各进给轴(包括直线坐标进给轴和回转坐标进给轴)在数控装置控制下按照程序指令同时运动称为多轴联动控制。高档数控机床一般都具有3轴或3轴以上联动控制功能,多为4轴联动或5轴联动。各个进给坐标轴的运动一般由电动机在伺服驱动器控制下实现,因此,高性能的坐标轴进给伺服装置构成了实现多轴联动控制的物理基础。多轴联动控制就是根据数控加工程序给出运动轨迹(即走刀轨迹),通过轨迹插补和实时控制,在每个伺服控制周期给出各个联动坐标轴的运动增量,实时控制所有坐标轴的同时运动(simultaneous motion)。
轨迹插补也是数控机床控制的核心技术之一。实现插补运算的装置(或软件模块)称为插补器,现代数控机床普遍采用数字计算机通过软件实现轨迹插补。轨迹插补技术的发展过程如图7所示。从实现的插补功能角度来看,2轴联动的平面点位控制、平面直线和圆弧插补是最简单的插补功能;2.5轴联动插补实际上只有2轴联动控制,其第3轴只能实现与另外2轴非联动的控制,这样的联动插补方式可加工3D的曲线和曲面,但效率低、适应性差;3轴联动插补除了实现平面和空间的直线插补、圆弧插补功能外,高档数控系统还具有螺旋线插补、抛物线插补等功能;5轴联动插补可高效方便地实现各种复杂曲线和曲面插补的功能,并进一步发展样条插补和先进的速度、加速度、加速度变化率(Jerk)等控制功能,是高速度、高精度、高动态响应加工的核心技术。笔者认为,未来的数控装置还将发展自由曲面直接插补功能(SDI),并可望与基于人工智能和数字孪生的走刀轨迹规划相结合,在考虑多轴联动动力学模型以及轨迹误差和速度约束条件下,实现由3D模型驱动的刀轨生成和最优控制的多轴联动直接插补。

图7 多轴联动插补技术
我国数控机床发展概况
中国数控机床从无到有,到现在已经成为全球最大的机床消费国和生产国。
从洋务运动到新中国建立前,中国机床工业处于萌芽阶段。19 世纪洋务运动期间,曾国藩“访募覃思之士、智巧之匠”,“觅制器之器与制器之人”。1863年容闳受曾国藩委派,历时两年从美国采购了第1 批机床设备,开始将西方现代机床工具引入中国。随后,江南机器制造总局自制出一批机床。到20世纪上半叶陆续建立了重庆机床厂、长沙机床厂、中央机器厂等一批机床厂,20世纪40年代,东北、上海、江浙等地又建立了一批机床制造企业,后来成长为沈阳三机、上海机床、济南一机、南京机床、无锡机床等国内知名的机床厂。
从新中国成立到改革开放前(1949~1978 )的20年,中国机床工业发展可分为奠基阶段和大规模建设阶段。
1949年新中国成立后,中国机床工业开始进入快速发展时期。“一五”时期(1953~1957 ),在苏联专家指导下,第一机械工业部(简称“一机部”)按专业分工规划布局了被称为“十八罗汉”的一批骨干机床企业,还建立了以北京金属切削机床研究所(北京机床研究所的前身)为代表的被称为“七所一院”的一批机床工具研究机构。到1957年,一机部直属企业在机床、工具、磨料磨具和机床附件方面的产品产量都占全国的 90%以上。相关产品产量的国内自给率达 80%左右。机床工具工业成为一个独立的工业部门,为后续发展奠定了基础,这一时期是中国机床工业的奠基阶段。
1958~1978年期间,中国机床工业进入大规模建设阶段。60年代初期开展了高精度精密机床战役,通过攻关累计掌握5类26种高精度精密机床技术,机床精度、质量和工艺水平普遍提高。60年代中期开始的“三线建设”中,在川、黔、陕、甘、宁、青、豫西、鄂西等地区,由老厂老所迁建、包建了33个机床工具企业,改善了行业的地区布局,其中,为中国第二汽车制造厂(以下简称“二汽”)提供成套设备成为集机床工具行业技术能力和展示其发展水平的又一个全行业性大“战役”,大大提升了行业技术水平和能力。与此同时,国家大力支持发展大型、重型和超重型机床,以满足国民经济建设之所需。
我国数控机床发展历程,起步很早。我国机床产业经过了1949年前的萌芽阶段后,在“一五”期间奠基并快速发展。1958 年第1台国产数控机床研制成功,由此开始了数控机床的发展历程,如图8所示,这个历程可以划分为:初始发展阶段、持续攻关和产业化发展阶段、高速发展和转型升级阶段。

图8 我国数控机床发展历程
在初始发展阶段,这是相对封闭的技术研发期。在我国机床工业尚处在奠基发展的时期,美国于1952年研制出了世界上第1台3轴联动数字控制铣床,机床开始向数控化发展。1958年北京第一机床厂与清华大学合作研发出了中国第1台数控铣床,仅比世界第1台数控机床晚6年。到1972年我国能提供数控线切割机、非圆插齿机和劈锥铣等少数品种的数控机床产品。从第1台国产数控机床研制成功到20世纪70年代中期,我国的数控机床处于初期技术研究探索阶段,只进行了少量产品试制工作,尚未全面开展数控机床关键技术攻关研究和工业化开发生产。70年代中后期,全面启动了数控机床研制生产工作,1975年齐齐哈尔第二机床厂完成了国产第1台数控龙门式铣床的研制。由于受到当时国内外形势限制,缺乏与先进工业国家的技术交流,彼此数控机床技术的研究开发基本上处于封闭的状态。
可以说,中国数控机床最早的研制工作几乎是与世界同步的,虽然起步较早,但初期数控机床技术研究和产业发展基本上处于一种封闭状态,从1958年到1978年改革开放前,数控机床关键技术研究开发及产业发展缓慢。相对于美、日和欧洲先进工业国家在70年代末和80年代初就已实现了机床产品的数控化升级换代,我国的机床数控化进程到70年代末才刚刚开始,并且这一升级换代过程历经了多重曲折困难,直到30多年后,机床工业的产品数控化升级换代才得以全面实现。
1978年后,随着国家的改革开放,我国数控机床进入一个新的发展时期,初步建立产业体系并推进产业化。80年代初期,通过引进数控系统、机床主机技术,并与国外公司联合设计,我国开始研制和生产数控机床,例如:青海第一机床厂根据机械工业部安排与日本FANUC合作,研制成功国内第1台卧式数控加工中心XH754 (1980年);北京机床研究所与北京第三机床厂合作研制成功国内首个JCS-FMC-1/2卧/立式加工柔性单元,北京机床所与日本FANUC合作研发的我国第1条回转体加工柔性制造系统投入生产;南京机床厂与德国TRAUB公司合作生产TND360数控车床,成批量应用于生产;北京航空航天大学研制的国内首台微型计算机数控系统 CNC-4D 成批量成功应用于航空企业XK5040铣床的数控化改造(1983年)。“六五”期间(1981~ 1985),对数控机床采用直接从国外“引进技术”的方式,通过许可证贸易、合作生产、购进样机等方式,引进数控机床及相关技术183项,开发出数控机床新品种81种,累计可供品种达113种,这成为我国数控机床从展品、样机走向商品的一个分水岭。
“七五”期间(1986~1990),国家安排了数控机床科技攻关专题和以引进技术“消化吸收”为主要内容的“数控一条龙”项目,包括5种机床主机和3种数控系统的消化吸收国产化。
“八五”期间(1991~1995),以“自主开发”为重点支持国产数控系统的技术攻关和产品开发,成功开发出了具有当时国际先进技术水平的中华Ⅰ型(北京珠峰公司和北京航空航天大*联学**合开发),华中Ⅰ型(武汉华中数控)和蓝天Ⅰ型(沈阳高档数控国家工程研究中心)等高档数控系统。
“九五”期间(1996~2000),以推进数控机床“产业化”为重点,在技术方面基于工业 PC 平台的普及型数控系统开始走向实用,并且攻克了开放式网络化多通道多轴联动技术;在产品方面,重点发展数控车床、加工中心、数控磨床、数控电加工机床、数控锻压机床和数控重型机床等6大类产品,形成主机批量生产能力和关键配套能力,到2000年,我国数控机床品种达1500种,还研发出了5轴联动数控加工中心并投入市场,但此期间机床工业的产值数控化率一直在20%左右徘徊,产量数控化率不足10%;在产业方面,国产数控机床面向市场竞争的产业化发展步伐加快,开始进入市场竞争阶段。
十五期间,中国机床进入了高速发展和转型升级阶段,数控技术及产品得到了快速普及和升级。
“十五”期间(2001~2005 ),随着 2002 年中国正式加入WTO,我国数控机床进入高速发展时期,国产数控机床产量以超过30%的幅度逐年增长,国产5轴联动加工中心和5面体龙门式加工中心为能源、汽车、航空航天等国家重点建设工程提供了关键装备。这期间,在国家“863计划”中还实施了“高精尖数控机床”重点专项,支持了航空、汽车等部分重点领域急需的高精尖数控装备研制。
“十一五”期间(2006~2010),我国机床工业保持持续稳定高速发展,2007年沈阳机床和大连机床分别进入全球机床行业前 10强。一方面,一批机床企业“走出去”,到发达国家进行技术并购,如沈阳机床在德国设立技术研发中心,大连机床、沈阳机床、北一机床分别并购 Ingersoll(美国)、Schiess(德国)和 Waldrich-Coburg(德国)等。另一方面,国内市场对中高档数控机床需求急增,机床企业加大产品研发力度,“十一五”期间金属切削机床中的数控机床产量达72.8万台,与“十五”期间相比,增长 281%,产量数控化率从15%(2006年)提高到30%(2010年);一批民营数控机床企业开始快速发展,其产品在一些细分领域(如3C、汽车零部件和家电等)占有重要地位。从2009年开始,中国在金属加工机床的生产、消费和进口三个方面均列世界第一,并保持到 2018年。2009年,国家出台«装备制造业调整和振兴规划»,启动实施“高档数控机床与基础制造装备”科技重大专项(以下简称“04 专项”),聚焦航空航天、汽车以及船舶、发电领域对高档数控机床与基础制造装备的需求,进行重点支持。
“十二五”以来,总体来说国产数控机床市场竞争力不断增强,在国内中低端数控机床市场已占有明显优势。04专项对高档数控机床技术和产业发展发挥了重要推动作用,加快了高档数控机床、数控系统和功能部件的技术研发步伐,促进了机床企业与航空航天、汽车、船舶和发电等领域的用户企业的结合;一批高档数控机床(如车铣复合加工中心、大型龙门式 5 轴联动加工中心、多主轴镜像铣削机床等)实现了从“无”到“有”,并成功应用于重点领域和重点工程的实际生产;济南二机床已有9条用于大型快速高效全自动冲压生产线出口至福特汽车集团(美国),并进一步拓展到日产汽车公司(日本)、标致雪铁龙集团(法国),进入国际市场;5轴联动数控机床精度测试“S试件”标准列入ISO 标准,实现我国在国际高档数控机床技术标准领域“零”的突破。2015年,国家全面推进实施制造强国战略,“高档数控机床和机器人”等10大领域被列为重点。2016年,我国机床工业的产出数控化率和机床市场的消费数控化率均接近 80% 的水平,基本实现了机床产品的数控化升级。我国数控机床产业在高速发展的同时,企业创新能力不足、核心技术缺失、专业人才不足、技术基础薄弱和产业结构失衡等深层次问题也逐渐显现,2019年国内机床行业两大巨头——大连机床和沈阳机床分别走向破产和重整,并被中国通用技术集团重组。与此同时,一批数控机床后起之秀异军突起,以东部沿海地区为主形成了面向市场的数控机床产业聚集地区等。
“十八罗汉”变迁
中国机床的发展,经历了“十八罗汉”变迁和民营机床企业快速发展。
“一五”时期,我国由苏联及东欧国家援建了156项重点工程项目,其中涉及机床工业的项目有:新建沈阳第一机床厂和武汉重型机床厂、改建沈阳第二机床厂(即中捷友谊厂),此外在苏联专家指导下,一机部按专业分工规划布局了被称为“十八罗汉”的一批骨干机床企业,这些企业及其专业产品分工见表1。
在计划经济环境下,“十八罗汉”和“七所一院”快速建立了我国较完整的机床工具产业和科研体系,支撑了建国后直至1978年改革开放前我国的工业化发展,并为改革开放后制造业的快速发展奠定了基础。近年来,“十八罗汉”经过多次改革,经营机制、管理体制、所有制结构都发生了很大变化。经过40多年发展变迁,曾经作为我国机床行业主力军的“十八罗汉”企业中,一部分改革创新稳定发展,如济南二机床已发展为世界三大数控冲压装备制造商之一,同时还生产大重型金属切削机床,成为“中国名牌”;一部分企业仍在改革调整之中,例如,沈阳机床、大连机床、齐二机床等已进入中国通用技术集团,并与集团下属的北京机床研究所、哈尔滨量具刃具公司、天津一机床等共同组成了先进制造与技术服务主业中的机床板块;少数企业已经破产不再经营,如长沙机床厂。

表1 “一五”时期布局的机床行业“十八罗汉”
而近10年来,一批民营数控机床企业异军突起,在国内外市场产生重要影响,如北京精雕、四川普什宁江、大连光洋/科德、上海拓璞、纽威数控(苏州)、宁波海天精工、武汉华中数控、广州数控等,它们是在数控机床行业国内外市场竞争中崛起的后起之秀,成为中国数控机床产业发展新的有生力量。另外,以市场和用户需求为导向,东部沿海地区则形成了数控机床产业聚集区,如山东滕州中小机床之都、江苏泰州特种加工机床基地、浙江温岭工量具机床名城、浙江玉环经济型数控车床之都、浙江宁波模具之都、安徽博望刃具之乡等,它们为数控机床市场繁荣带来了新鲜的活力和特色。
04专项的标志性成果
2009年,对于中国机床发展具有重要意义和作用的04专项正式启动。“十一五”期间,通过支持8大类、57种主机产品部署课题任务,重点解决“有无”问题;“十二五”期间,聚焦高档数控系统、功能部件及成套装备和生产线的研发;“十三五”期间,进一步重点聚焦航空航天、汽车两大领域,着力攻克数控系统与功能部件、可靠性和精度保持性技术、加工效率与工艺水平提升等问题。总体上,专项课题部署覆盖了实施方案确定的重点任务,涵盖了重点领域急需的关键制造装备,部分先进企业在专项实施过程中充分了解用户需求,由此催生出一批关键制造装备,具备了一定的国际竞争实力。
在04专项支持下研制了一批高档数控机床和基础制造装备,标志性装备及相关技术成果如下:
(1)航空领域大型关键成套制造装备。成功研制一批典型航空结构件加工所需的切削/成形装备,如8万吨(800MN)大型模锻压力机、龙门及卧式5轴联动加工中心、大型翻板卧式加工中心、复合材料铺带机和铺丝机等,填补了国内空白,实现了进口替代。
(2)运载火箭大型特种制造装备。多主轴镜像铣削加工机床、大型龙门式 5轴加工中心、重型5轴龙门式搅拌摩擦焊装备、自动化铆接装备等制造装备得到示范应用,掌握了核心关键技术,实现了自主可控,为载人航天、空间站工程和新一代运载火箭提供了有力支撑。
(3)汽车大型快速高效全自动冲压生产线。形成了“汽车车身大型快速高效全自动冲压生产线”等优势技术和产品,装备了国内几乎所有自主品牌、合资品牌的汽车企业,国内市场占有率达70%以上,国际市场占有率达30%,彻底摆脱了国产汽车高档冲压设备主要依赖进口的局面。
(4)动力总成(汽车发动机)关键加工装备。面向动力总成的关键加工装备精密卧式加工中心实现100%数字化设计,突破了热误差综合补偿技术,可靠性大幅提升,国产数控系统和主要功能部件配套率显著提高。
(5)发电设备重型制造装备。成功研制3.6万吨(360MN)黑色金属垂直挤压机、超重型立式车铣复合加工中心、重型桥式龙门 5轴联动车铣复合机床等,为第三代核电提供了有效支撑。
(6)大型船舶制造装备。成功研制 25m 数控立柱移动立式铣车机床、大型组合式曲轴车铣复合机床,解决了国家重大工程急需,填补国内空白,我国船舶用高档数控重型机床已可满足船舶自主化制造的需求。
(7)光学元件超精密关键制造装备。突破了超精密制造机床关键技术,研制出主要技术指标达到国际先进水平的一批超精密加工关键装备,构建直接应用于国家重大光学工程的 3 条示范生产线,完成国家重大工程所需的典型光学元件试制。
(8)高档数控机床成套装备。成功研制出箱体类零件加工 FMC50 柔性制造单元、航天发动机关重件 FMS 生产线、高压油泵驱动单元凸轮轴智能生产线、汽车自动变速器齿轮(箱)数字制造工艺装备链、螺纹/螺杆数字制造工艺装备链、汽车轮毂智能制造岛、五轴机床铝合金肋板类卧式加工生产线等,在航空航天、汽车等领域实现应用。
(9)高档数控系统。多通道、多轴联动数控系统关键技术指标达到国际主流产品技术水平,功能与之相当,可靠性有效提升,打破国外数控系统产品一统天下的局面,实现了在航空航天重点企业的批量示范应用。
(10)高档数控机床功能部件及配套体系。高速、高精、重载滚珠丝杠和直线导轨产品性能及市场占有率均明显提高,功能部件配套体系逐步完善。
(11)关键领域所需成套刀具及成套装备。工具行业技术水平明显提升,研发能力和产业化能力明显增强,在航空和汽车行业基本具备刀具整体配套能力。
全球机床态势与中国
从全球来看,数控机床产业主要集中在亚洲、欧盟、美洲三大区域,其中,中国、日本和德国是机床的主要生产国家,其区域结构分布为(2019年):日本32.1%、中国31.5%、德国17.2%、美国6.3%、意大利5.2%、韩国4.2%、其他3.5%。
根据《赛迪顾问|2019年数控机床产业数据》,2019年规模排名全球前10位的数控机床制造商都来自于日本、德国和美国三个国家,分布如下:日本4家:山崎马扎克(No.1 )、天田(No.5 )、大隈(No.6 )、牧野(No.7 );德国占据4家,包括通快(No.2)、 DMGMORI (No.3)、格劳博集团(No.8)、埃马克(No.10);而美国有2家是马格(No.4)和哈斯(No.9)。
2017~2019 年全球数控机床产业总规模持续增长,2019年的总规模达到1492亿美元,但增长率连续三年下降,从2017年的9.5%下降到2018年的7.0%、再到2019年的3.9%。此外,据财富商业洞察( Fortune Business Insight)的预测,2020~2027年全球机床产业的复合年增长率(CAGR )为4.5%。
从产业结构来看,按产品类型细分,2019年数控机床产业规律如下:数控金属切削机床 783.3亿美元(占比52.5%),数控金属成形机床 420.7亿美元(占比28.2%),数控特种加工机床265.6亿美元(占比17.8% ),其他 22.4 亿美元(占比1.5%)。
就中国而言,2019年中国数控机床产业总规模达3270亿元,相比于2018年,总规模从多年的全球第一退居为第二,位于日本之后,出现了2.3%的负增长。同时,2019年数控金属切削机床和数控金属成形机床进口额均有所降低,同比下降分别为30.6%和约2.5%,但出口额均有所增加,同比增幅分别为9.0%和约16.4%。
从细分产业方面看,2019年数控金属切削机床产业规模1739.6亿元,占比达到 53.2%;数控金属成形机床产业规模932亿元,占比28.5%;数控特种加工机床产业规模549.4亿元,占比16.8%;其他数控机床产业规模49亿元,占比1.5%。
从区域产业规模和结构看,华东地区产业规模位居第一,约为1805.0亿元,产业规模占比达到55.2%。中南和东北地区分列第二和第三,占比为19.1%和11.9%。
领先的日本机床
日本在机床工业尤其是在高档数控机床领域处于全球领先地位,整体实力位于世界第一,拥有一批著名的机床企业和品牌,如山崎马扎克、天田、大隈、森精机、捷太科特、牧野、三菱重工、沙迪克等,日本的机床企业众多,技术领先。下面列出部分日本数控机床企业及产品、技术特点:
(1)日本精工(NSK)——轴承为其核心产品,并可全套开发及提供机床功能部件产品(如滚珠丝杆、直线导轨、电主轴等),产业规模位居日本第1、全球第3。可生产Dmn值(轴承内外圈平均直径Dm×最高转速 n )高达3000000m•r / min的滚动轴承及其配套的高速机床主轴(主轴转速可达50000r/min)。服务于汽车零部件、精密机械组件、电子应用等。
(2)山崎马扎克(YAMAZAKI MAZAK)——主要产品有数控车床、复合车铣加工中心、立式加工中心、卧式加工中心、激光系统、FMS、CAD、CAM、CNC装置和生产支持软件等,产品以高速高精复合著称。
(3)新日本工机(SNK)——专业生产大型龙门加工中心、车床、专机等,用于制造船舶引擎、客机主翼等大型部件,如其生产的5轴龙门精密镗铣床大量用于发达国家航空工业。
(4)捷太科特(JTEKT)——生产超精密自由曲面金刚石加工机床,精度达较高水平(定位精度30nm、表面粗糙度Ra=1nm),可用于光学模具超精密车削及研磨。
(5)沙迪克(SODICK)——代表性产品是纳米级精度慢走丝电火花加工机床,还推出了世界首台“混合式水刀+线切割”机床。
(6 )天田(AMADA)———数控冲床、折弯机、剪板机、激光切割等设备,其模具、备件、切削产品在该领域居全球市场No.1 (占比70%)地位。
(7)冈本(OKAMOTO)——生产世界最大龙门式平面磨床,可变静压导轨系统,抛光大尺寸半导体元件。
(8)大隈(OKUMA)——坚持从数控机床的核心部件(驱动器/编码器/马达/主轴等)到 NC操作系统到终端全部自主开发。
(9)牧野(MAKINO)——创造了日本机床的多个“No.1”,以立卧式加工中心、电加工机床(EDM)、磨床等为主打产品,服务于模具、汽车、航空、航天等行业。
机床强国的德国
德国是全球制造业大国及强国,尤其在机床工业领域拥有独特的优势,经过上百年的积淀,产生了一批闻名全球的机床制造企业。部分知名企业和产品情况如下:
(1)德玛吉-森精机(DMG Mori)——拥有德国的德尔克、马豪、吉特迈三大著名品牌,后又与日本森精机联合,是全球领先和最大的金属切削机床制造商,包括机床、服务及软件解决方案,提供独具特色的CELOS数字化生产管理和控制系统。
(2)通快(Trumpf)——工业激光领域技术及市场全球领导者,生产各类激光器、激光加工机床以及数控冲裁和折弯机床等。
(3)格劳博(Grob)——主要产品有各种机床、生产系统或切削线装配单元、全自动装配线,擅长发动机零部件整线交钥匙工程,强调工艺/技术/资源/文化全球集成。
(4)埃玛克(Emag)——工艺技术全面完善,提供加工盘类/轴/齿轮/箱体类加工机床和生产系统、激光焊接机等。倒立式机床独具一格。
(5)舒勒(Schuler)——1852年即开始生产金属加工机床,是金属成形业的全球领先者,提供机床、生产线、自动化技术及相关服务,也为航空航天和铁路提供解决方案。
(6)斯来福临(KorberSchleifring)——平面及成形磨、内外圆磨和工具磨机床,广泛用于航空航天、汽车及其零部件、重工业等领域(已给全球提供了超过10万台磨床,其中中国6000台)。
(7)因代克斯(Index)——1914年开始生产塔式自动车床,1975年生产多主轴自动车床。1992年推出了新一代模块化部件的车铣复合中心。
(8)哈默(Hermle)——中小型五轴精密加工领域专家,5轴高速立式加工中心技术国际领先,在德国本土中小型模具5轴机床市场占有率第1,已经有超过1.7万台哈默生产的万能铣床和加工中心在全世界使用。
聚集专业的瑞/法/奥/意机床
除了德国之外,瑞士、法国、意大利等欧洲国家在工业化发展过程中也产生了不少拥有技术优势和专长的机床企业,尤其是在面向细分领域的高精度和专业化机床及其整体解决方案方面,具有非常强的竞争力,这些企业包括:
(1)瑞士威力铭-马科黛尔(Willemin-Macodel SA)——产品以立式和龙门式钻铣加工中心为主,主轴转速可达 80000r/min ,轨迹精度2μm。
(2)瑞士托诺斯(Tornos)——主要生产高精度微型/小型零件加工机床、复合机床等,采用陶瓷主轴/双主轴方案,具备主动切屑清除功能。
(3)瑞士GF-米克朗(GF MiKron)——专业生产大型龙门加工中心、车床、专机等,用于制造船舶引擎、客机主翼等大型部件,如5轴龙门精密镗铣床。
(4)瑞士斯达拉格-海科特(Starrag Heckert)——铣削/车削/镗削/研磨等工艺方法用于金属、复合材料、陶瓷等加工的高精度机床领军企业,在航空发动机涡轮/叶片/结构件加工方面独具特色,近年还收购了以生产航空结构件加工用虚拟轴数控机床ECOSpeed/EcoForce而知名的德国DST公司。
(5)瑞士利吉特(Liechti)——叶片加工解决方案全球领先,特别是专为航空发动机、燃气轮机的叶盘、叶片复杂曲面提供高速数控机床和专用CAD/CAM 软件。
(6)奥地利WFL——专注于多功能完整加工中心的制造商,开发的车铣复合加工中心广泛应用于航空航天、交通等领域。
(7)意大利法拉利(Ferrari)——专注于航空发动机、汽车领域复杂曲面零件加工机床,提供自动上下料的 5 轴联动叶片加工中心、叶片加工专用CAM软件。
(8)法国弗瑞斯特-里内(Forest Line)——专注于用于航空航天大型结构件加工的5轴龙门式加工中心和复合材料构件铺丝、铺带机床。
国内外对比分析
数控机床,有着独特的产业特点,在现代工业中是具有基础性、复杂性和战略性的物资。数控机床(特别是高档数控机床)在产业和技术方面有如下一些特点:
(1)技术密集、迭代积累。数控机床是一类将机械、电气、液压、控制、硬件、软件、信息、网络、传感等多学科、多专业的技术高度集成于一个实物载体的产品,技术高度密集,需要长期积累和迭代。
(2)工艺细分、品种繁多。涉及切削加工,成形加工,特种加工等不同的类别和工艺,工艺划分较细,产品类别及型号繁多。
(3)市场量小、利润较低。机床行业往往只是其服务的终端产品行业(如汽车、工程机械、飞机制造等)规模的百分之几,它提供制造工具类的产品,产品功能和性能要求高但利润低。
(4)劳动密集、工匠精神。由于运动精度、动态性能要求高但市场规模小,故难以进行大批量自动化生产,需要大量具有工匠精神的技能型工人。
(5)资本疏离、隐性垄断。虽然机床行业总体来说在全球是一个充分竞争的行业,但在高档数控机床领域,先入者往往基于自身技术积累而建立起强大的市场竞争优势,具有隐性垄断的特征,即在该领域市场机制是局部失灵的。对于后发的工业化国家,投资高档数控机床产业风险很大,因此资本一般是疏离该领域的,需要依靠国家财政支持和产业政策倾斜。
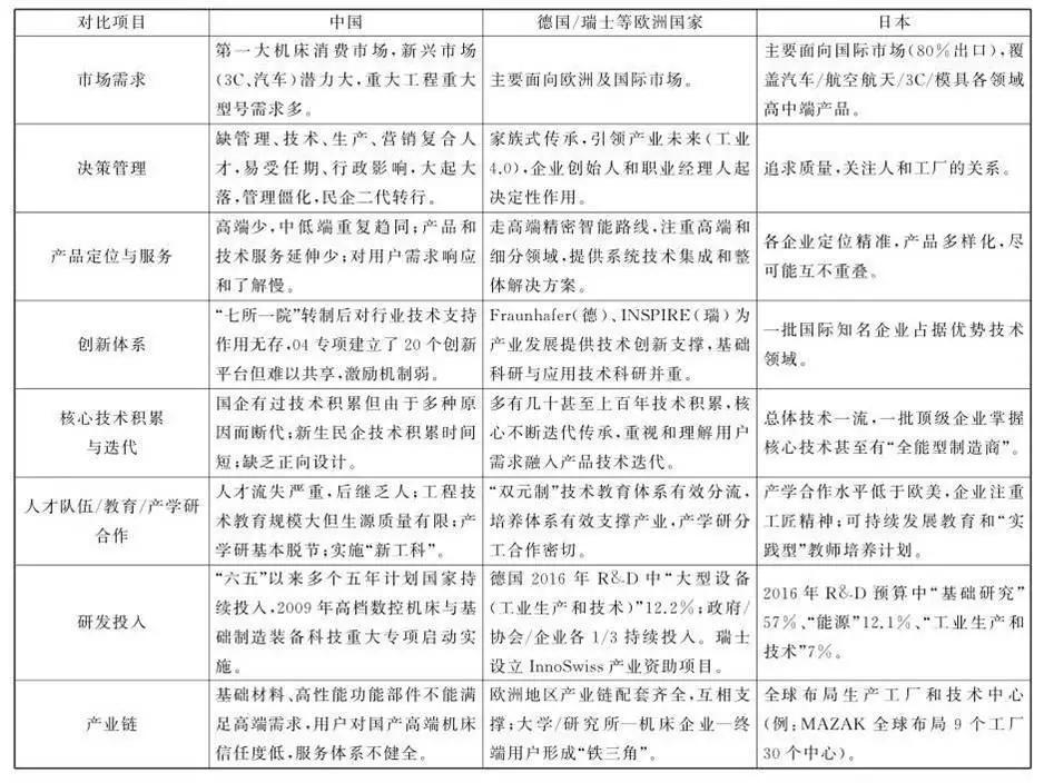
在综合分析多方面的资料基础上,本文从市场需求、决策管理、产品定位与服务、创新体系、核心技术、人才教育及产学研合作、研发投入、产业链及产业生态等方面,对中国、德国及瑞士等欧洲国家、日本进行了对比分析,具体情况如表2所示。德国和日本的做法,值得中国借鉴。

表2 数控机床领域国内外对比分析
未来发展趋势
在未来主要发展趋势方面,笔者认为,数控机床技术呈现出高性能、多功能、定制化、智能化和绿色化的发展趋势,即:
(1)高性能。数控机床发展过程中,一直在努力追求更高的加工精度、切削速度、生产效率和可靠性。未来数控机床将通过进一步优化的整机结构、先进的控制系统和高效的数学算法等,实现复杂曲线曲面的高速高精直接插补和高动态响应的伺服控制;通过数字化虚拟仿真、优化的静动态刚度设计、热稳定性控制、在线动态补偿等技术大幅度提高可靠性和精度保持性。
(2)多功能。从不同切削加工工艺复合(如车铣、铣磨)向不同成形方法的组合(如增材制造、减材制造和等材制造等成形方法的组合或混合),数控机床与机器人“机-机”融合与协同等方向发展;从“CAD-CAM-CNC”的传统串行工艺链向基于3D实体模型的“CAD+CAM+CNC集成”一步式加工方向发展;从“机-机”互联的网络化,向“人-机-物”互联、边缘/云计算支持的加工大数据处理方向发展。
(3)定制化。根据用户需求,在机床结构、系统配置、专业编程、切削刀具、在机测量等方面提供定制化开发,在加工工艺、切削参数、故障诊断、运行维护等方面提供定制化服务。模块化设计、可重构配置、网络化协同、软件定义制造、可移动制造等技术将为实现定制化提供技术支撑。
(4)智能化。通过传感器和标准通信接口,感知和获取机床状态和加工过程的信号及数据,通过变换处理、建模分析和数据挖掘对加工过程进行学习,形成支持最优决策的信息和指令,实现对机床及加工过程的监测、预报和控制,满足优质、高效、柔性和自适应加工的要求。“感知、互联、学习、决策、自适应”将成为数控机床智能化的主要功能特征,加工大数据、工业物联、数字孪生、边缘计算/云计算、深度学习等将有力助推未来智能机床技术的发展与进步。
(5)绿色化。技术面向未来可持续发展的需求,具有生态友好的设计、轻量化的结构、节能环保的制造、最优化能效管理、清洁切削技术、宜人化人机接口和产品全生命周期绿色化服务等。
切削机床是利用刀具或磨具通过机械能作用于工件,实现材料去除的各种工艺(如车削、铣削、镗削、钻削、磨削等),其本质问题可以归结为两点,一是用什么能量去除材料? 二是如何控制能量使用? 如本文开篇所述,机床1.0是以蒸汽动力直接给机床提供机械能以实现各种切削工艺,控制方式是手动控制;机床 2.0将电能转换为机械能以驱动机床,并带来数字控制机床的出现,控制方式是自动控制;机床 3.0则是计算机和信息技术带来的计算机数控机床,它改变了机床控制方式和生产组织方式,使其数字化、网络化。
展望未来,机床4.0将面临新的革命性变化,表现在一是材料去除过程直接所用的能量由以机械能为主变化为机械能、电能、光能、化学能等多种能场及其组合。二是能量使用的控制方式,一方面智能化控制是未来机床近期发展的最主要特征和趋势,它使得机床更高(精度)、更快(效率)、更强(功能)、更省(绿色);另一方面,即将出现的量子计算和量子计算机,就如同当年电子计算机给数控机床带来革命性跨越一样,重新定义一代数控机床,催生出全新原理和全新概念的数控机床和生产过程。
机床作为工作母机,多年来为工业革命和现代工业发展提供了制造工具和方法;未来工业发展和人类文明进步,仍然离不开数控机床的支撑和促进。展望未来,新的一轮工业革命给数控机床的发展带来新的挑战和机遇,先进制造技术与新一代信息技术及新一代人工智能融合,也给数控机床的技术创新、产品换代和产业升级提供了技术支撑,数控机床将走向高性能、多功能、定制化、智能化和绿色化,并拥抱未来的量子计算新技术,为新的工业革命和人类文明进步提供更强大、更便利和更有效的制造工具。
本文应中国机械工程学会之邀作关于机床工业发展及趋势的交流报告,遂促成了本文的写作,特此致谢中国机械工程学会。一些认识和思考纯属个人观点,敬请批评指正。
作 者
刘 强: 北京航空航天大学教授,博导。研究方向为智能数控技术、智能制造技术。
更多精彩原创内容,请关注微信公众号“知识自动化”。