浙江机电职业技术学院是一所以培养机电类高素质技术技能人才为主的全日制公办高等职业院校,是国家示范性高等职业院校,也是中国特色高水平高职学校建设单位(A档)。学校已成为浙江省先进制造业紧缺人才培养的重要基地,教育部53所“国家高技能型紧缺人才培养项目”院校之一。

一. 浙江机电职业技术学院教学资源
浙江机电职业技术学院中机械制造与自动化、数控技术、机电一体化技术、应用电子技术为院校特色专业,在省内高职院校中排名较前,拥有不错的教学设备和师资条件。

数据来源:院校官网
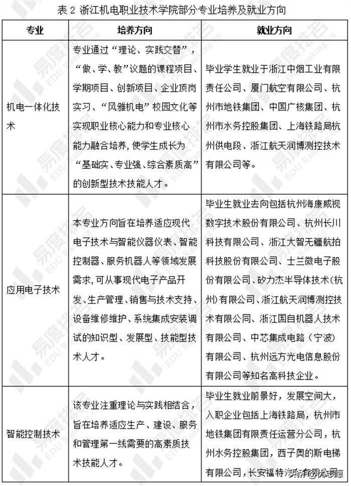
二. 部分专业培养及就业方向
表2给出了浙江机电职业技术学院部分专业的培训和就业方向,部分专业就业面向的岗位和企业非常明确,更多的专业介绍详见院校官网。


数据来源:院校官网
三. 省外招生计划逐年上升
浙江机电职业技术学院近3年招生计划整体呈下降趋势,省内招生计划下降明显,省外招生计划呈逐年上升趋势,其中文史/历史类招生计划呈上升趋势,理工/物理类招生计划呈下降趋势。浙江机电职业技术学院省外招生主要集中于中西部地区。

数据来源:院校官网
注:仅包含普高招生计划
四. 浙江地区录取最低分与本科线更为接近
浙江机电职业技术学院省内录取最低分与本科线更为接近,2021年的分差仅有18分,院校主要招收理工类考生,河南地区录取分数线与本科线较为接近。


数据来源:院校官网
注:“/”表示院校在该区对应科类无招生计划;不考虑特殊招生类型;江西专科其满分非750,不展示其分差
五. 院校就业率较高
浙江机电职业技术学院2021届毕业生总人数为3254人,就业率高达98.65%,其中协议就业、创业以及灵活就业占比为70.93%,升学率为27.72%。

数据来源:院校2021年就业质量报告
图2给出了院校近3年的升学情况,可以看出,院校升学率涨幅较大,2019届毕业生升学率仅有11.89%,2021届升学率达到了27.72%,增长2倍以上,越来越多的毕业生选择提升学历。

数据来源:院校2021年就业质量报告
图3给出了不同院系就业率情况,可以看出,各院系就业率均超过了98%,说明浙江机电职业技术学院就业前景较好。

数据来源:院校2021年就业质量报告
六. 毕业生集中于制造业
浙江机电职业技术学院毕业生就业行业主要集中于制造业,毕业生占比为34%,其次是信息传输、软件和信息技术服务业,占比为16%。

数据来源:院校2021年就业质量报告
从毕业生职位分布来看,浙江机电职业技术学院毕业生主要从事工程技术人员,职位占比为19.64%,其次是生产和运输设备操作人员,职位占比为8.06%。

数据来源:院校2021年就业质量报告
七. 毕业生以省内就业为主
浙江机电职业技术学院毕业生主要集中于浙江地区就业,毕业生占比为93.50%,省内就业地点主要为杭州,就业占比为53.87%,其次是宁波和温州地区。

数据来源:院校2021年就业质量报告
八. 毕业生就业集中于其他企业
毕业生主要集中于其他企业,就业占比为81.10%,其次是国有企业,就业占比为13.24%,三资企业就业占比为4.01%。

数据来源:院校2021年就业质量报告
本文为优志愿原创作品。未经著作权人授权,禁止转载和使用,否则将承担法律责任。
填志愿时在大厚本上翻找资料,很容易遗漏掉一些不错的院校,优志愿分享高考资讯、填报志愿、大学、专业等相关的信息,帮助您轻松获取历年分析