近期,已有14个省市的客观题考试已延期:
▶ 黑龙江省
▶ 辽宁省
▶ 内蒙古赤峰、锡林郭勒考区
▶ 海南省
▶ 青海省
▶ 江西南昌、赣州、吉安
▶ 山东济宁
▶ *藏西**自治区
▶ 贵州省
▶ 四川省
▶ *疆新**维吾尔自治区
合合菌要提醒大家的是:不管是延期还是没有延期的小伙伴,现阶段,仍然要保质保量的学习!
特别是三国法!抓住窍门,快速记忆!
三国法 陆寰
三国法是一个“救命”的学科,大家完全可以通过努力拿到三国法中的15分以上,来补救其他科目的不足,把你“送”到及格线上去,帮助大家通过法考。
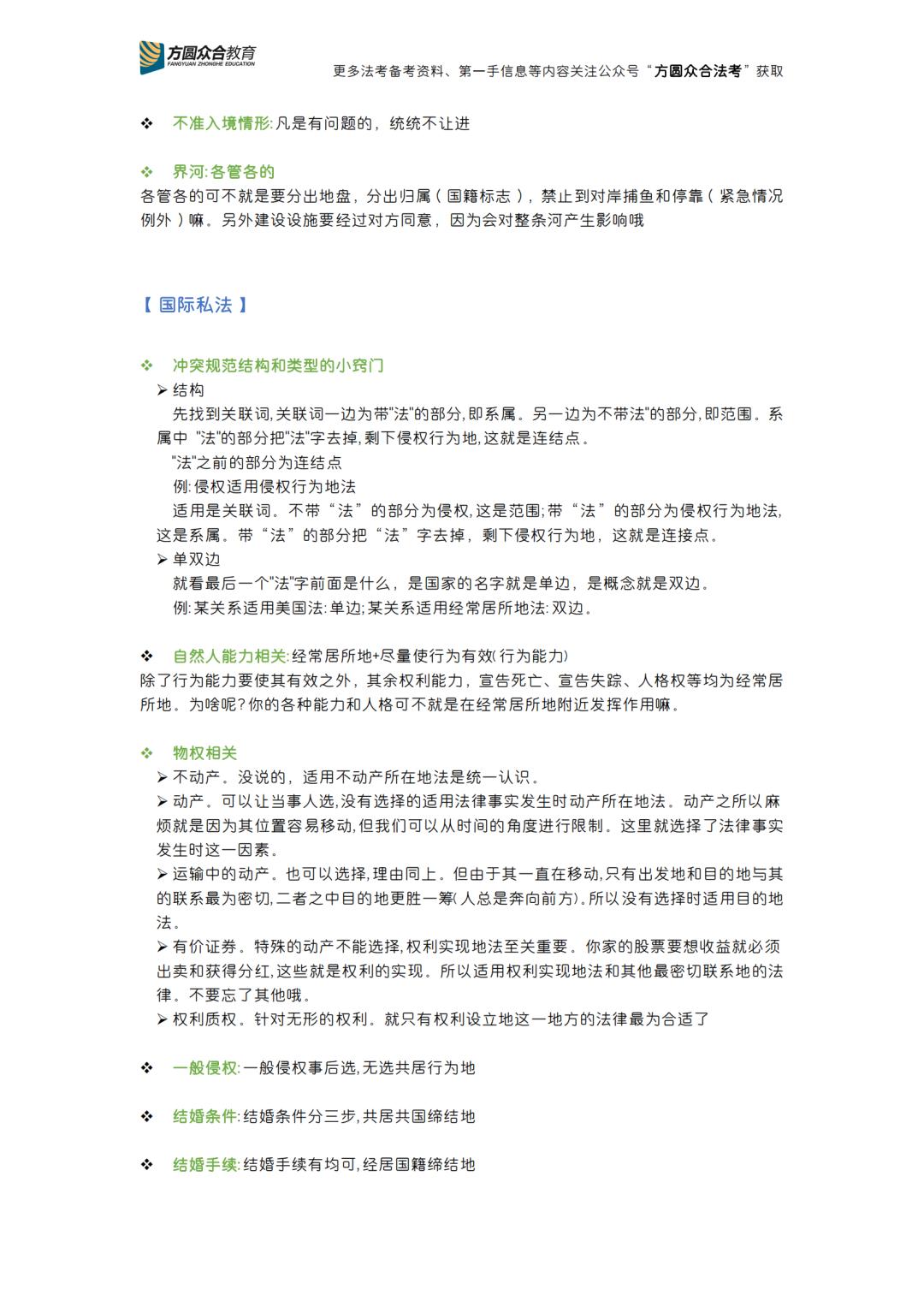
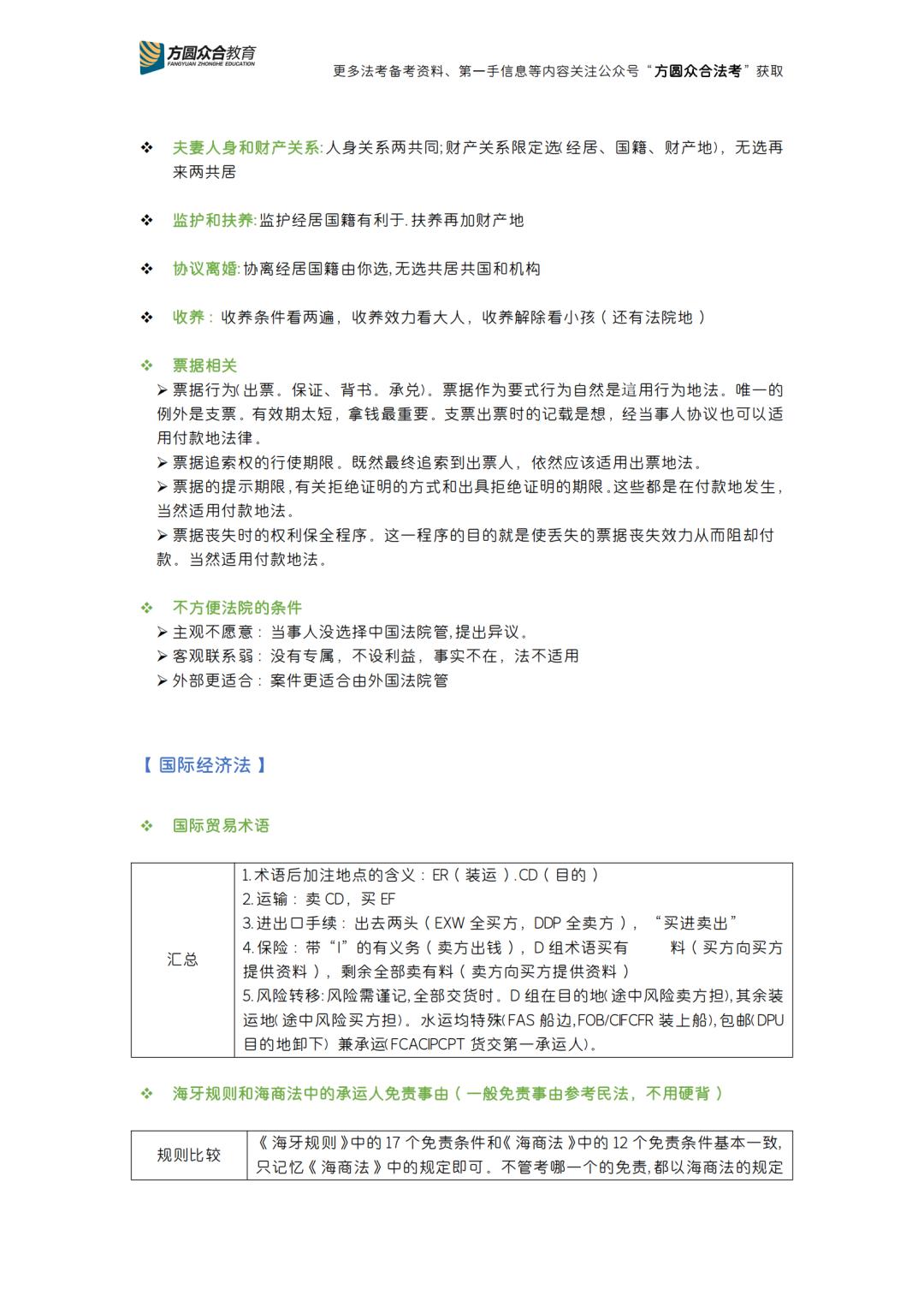
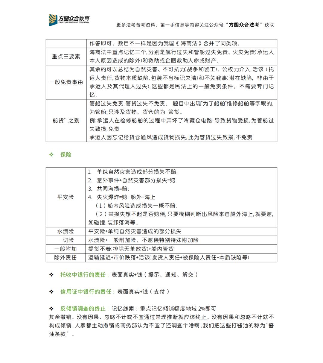
三国法记忆线索
合合菌整理了三国法的重点内容,带你进行快速记忆!




你,2022法考必过!