
� 电容正常运作时是毫无问题的,但有时会遇上电源故障或无法正常运转的问题。如果这个问题是噪声,那么有个简单的解决办法,只需加入更多的电容即可。但如果这样也无法解决,究竟是哪出错了呢?问题的根源就在于我们理所当然地将电容看为了理想设备,但它们并非如此。这些非预期的结果都是因为内部电阻,或者称为等效串联电阻(ESR)。因为其内部构造的材料,电容拥有有限的内部阻值。同样的还有等效电感(ESL)。不同种类的电容有着不同的ESR范围。比如电解电容一般比陶瓷电容的ESR要高。如今许多应用中,得到电容的等效电阻也成了重要的设计因素之一。本次我们将用555定时器和三极管来测量电容的ESR。 电容ESR测量 ESR测量看起来很简单,施加恒定电流并测量设备的压降可以计算出阻值。如果我们将恒定电流施加到电容上呢?电压线性增加,最后定值到输入电压,这样的值对计算ESR是毫无用处的。这时候我们要想一下我们在学校里听到的一句话-“电容隔直流通交流”简化后我们可以将电容理解为高频下的短路,其容性部分从电路中切断,而剩下的电压则施加在内部电阻上。这一方法的优势在于如果我们知道信号源内阻时,就不需要了解电流值为多少,因为ESR和信号源内阻组成了分压器,其阻值比例及电压比例,知道其中三个参数就可以知道剩下的一个参数。我们用示波器来测量输入和电容上的波形。
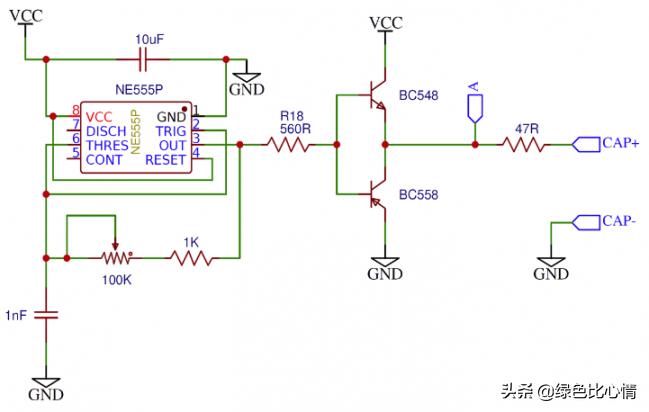
所需元器件 示波器端1.555定时器——CMOS和三极管的都可以,但高频的话建议用CMOS。2.100kΩ电位计——用于调整频率 3.1nF电容——控制时间4.10uF陶瓷电容——去耦 功率级:1.BC548 NPN 三极管2.BC558 PNP 三极管在选择三极管的时候需要注意——任何高增益的小信号三极管并能承受大电流(50mA以上)都可以3.560Ω电阻4.47Ω输出电阻——可以选取10Ω到100Ω范围内的电阻 电路图

ESR测量电路可以被分为两个部分,555定时器和输出级。1.555定时器555定时器是一个传统的非稳态多谐振荡器,可以产生几百kHz的方波。这个频率下,近乎所有电容都等同于短路。而100kΩ的电位计可以让我们在电容上得到尽可能低的电压值。2.功率级我们可以将电容直接与555定时器相连,但那样的话我们就必须知道精确的输出阻抗。为了解决这一问题,这里我们采用一个推挽输出级与一个串联电阻。该电阻来提供输出阻抗。以下是这个ESR测量电路的实物图。

电容ESR的计算 从分压器等式我们可以得到以下等式:ESR = (VCAP • ROUTPUT) / (VOUTPUT – VCAP)其中ESR为电容内阻,VCAP为电容间的信号电压(于CAP+点测得),ROUTPUT为功率级的输出电阻(47Ω),VOUTPUT为A点测得的输出信号电压。