今天给大家带来的是同济大学控制考研分析~
满满干货~还不快快点赞收藏
一、同济大学简介

学校简介
同济大学历史悠久、声誉卓著,是中国最早的国立大学之一,是教育部直属并与上海市共建的全国重点大学。经过115年的发展,同济大学已经成为一所特色鲜明、在海内外有较大影响力的综合性、研究型、国际化大学,综合实力位居国内高校前列。
学校始于1907年德国医生埃里希•宝隆在中德两国政府和社会各界支持下创办的德文医学堂。1908年,德文医学堂更名为同济德文医学堂。1912年与创办不久的同济德文工学堂合称同济德文医工学堂。1917年由华人接办,先后改称为同济医工学校和私立同济医工专门学校。1923年定名为同济大学,1927年成为国立大学。1937年抗日战争全面爆发后,同济大学经过六次搬迁,先后辗转沪、浙、赣、桂、滇等地,1940年迁至四川宜宾的李庄古镇坚持办学。1946年回迁上海以后,发展成为以理、工、医、文、法五大学院著称的综合性大学。
在始于1949年的全国院系调整中,同济大学原有的文、法、医、理、机械、电机、造船、测绘等优势学科或支援其它高校,或整体搬迁内地。同时,全国10多所大学的土木建筑相关学科汇聚同济,使之成为国内土木建筑领域规模最大、学科最全的工科大学。1978年以后,学校实行“两个转变”——恢复对德交流由封闭办学向对外开放办学转变,拓展学科范畴由土建为主的工科大学向理工为主的综合性大学转变。1996年,上海城市建设学院和上海建筑材料工业学院并入,列为国家“211工程”建设高校。2000年,与上海铁道大学合并,组建成新的同济大学。2002年,列为国家“985工程”建设高校。2003年,上海航空工业学校划归同济大学管理。2004年,列为中管高校。2017年,列为国家世界一流大学建设A类高校。
学院简介
同济大学电子与信息工程学院下设电子科学与技术系、信息与通信工程系、电气工程系、控制科学与工程系、计算机科学与技术系、CAD研究中心、CIMS研究中心、实验中心。
学院覆盖学科领域宽广,目前拥有控制科学与工程、计算机科学与技术、信息与通信工程、电气工程四个一级学科。拥有控制科学与工程、计算机科学与技术、信息与通信工程三个一级学科博士点、和微电子科学与工程、智能科学与技术两个二级交叉学科博士点,其中智能科学与技术学科为上海市高峰学科。
学院本科专业门类齐全,设有9个本科专业,分属计算机类平台和电子信息类平台。电子信息类平台包含通信工程、电子信息工程、电气工程及其自动化、自动化、人工智能、微电子科学与工程专业。计算机类平台包含计算机科学与技术、信息安全、数据科学与大数据技术专业。其中,自动化专业、计算机科学与技术专业于2020年入选国家级一流本科专业建设点,成为国家首批“双万”计划一流本科建设专业。
学院拥有专技类教师243人。在“外引进、内培养”的思想指导下,学院人才工作取得了长足的进展。教学和科研团队人才结构基本合理,形成一批高端人才队伍,2015年以来新增各类高端人才28人,含院士1人以及入选国家级、省部级人才计划16人,高端外籍专家11人(含外籍院士3人)。
二、分数线

三、考试科目
控制科学与工程(专业代码081100)
初试内容
①101思想政治理论
②201英语(一)
③301数学(一)
④825自动控制原理(研究方向01、02、03、04、06、07可选)
⑤823电子学基础(研究方向05可选)
研究方向
01 控制理论与控制工程
02 检测技术与自动化装置
03 系统工程
04 模式识别与智能系统
05 电子科学与技术
06 设施农业工程
07 智能科学与技术
控制理论与控制工程(专业代码081101)
初试内容
①101思想政治理论
②201英语(一)
③301数学(一)
④825自动控制原理
研究方向
01 控制理论与控制工程(中德平台)
电子信息(专业代码085400)
初试内容
①101思想政治理论
②201英语(一)
③301数学(一)
④825自动控制原理(03、05可选)
研究方向
03 人工智能与自动化工程
05 人工智能与自动化工程(中德平台)
车辆工程(专业代码080204)
初试内容
①101思想政治理论
②201英语(一)
③301数学(一)
④825自动控制原理(02、03、06、07可选)
研究方向
02 车辆电子技术
03 汽车产品管理与营销
06 车辆控制与自动驾驶
07 车辆工程(中德平台)
动力机械及工程(专业代码080703)
初试内容
①101思想政治理论
②201英语(一)
③301数学(一)
④825自动控制原理(研究方向02可选)
研究方向
02 新能源动力系统
机械(专业代码085500)
初试内容
①101思想政治理论
②201英语(一)
③301数学(一)
④825自动控制原理(研究方向02、05、06可选)
研究方向
02 车辆电子技术
05 车辆控制与自动驾驶
06 汽车产品管理与营销
能源动力(专业代码085800)
初试内容
①101思想政治理论
②201英语(一)
③301数学(一)
④825自动控制原理(研究方向02、07可选)
研究方向
02 新能源动力系统
07 能源动力(中德平台)
交通运输(专业代码086100)
初试内容
①101思想政治理论
②201英语(一)
③301数学(一)
④825自动控制原理
研究方向
01 车辆控制与自动驾驶
02 车辆电子技术
03 车路协同
04 车辆交通规划
四、初试考试大纲&参考书目



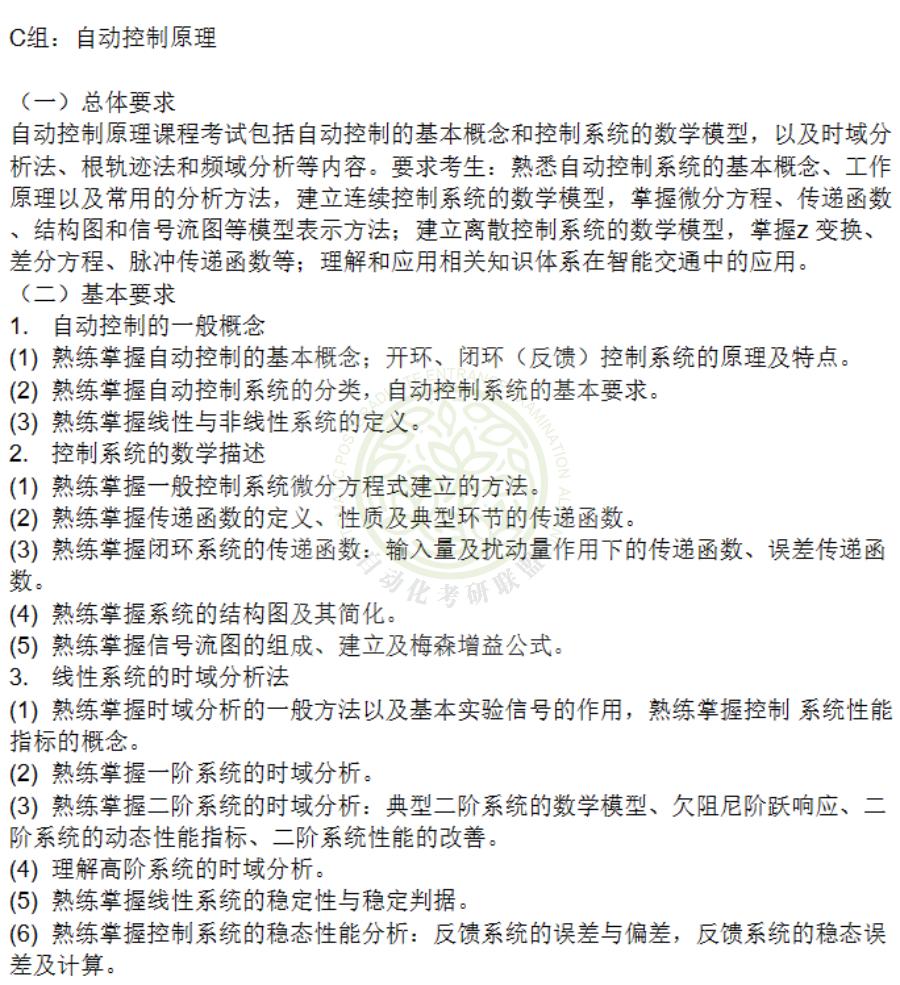
825自动控制原理
1.《自动控制原理》(第六版),胡寿松主编,科学出版社,2013.3

2.《现代控制系统》(英文影印版第十二版),RichardC.Dorf,RobertH.Bishop,电子工业出版社,2012.7

3.《Foundation of Modern Control Theory》,许维胜,朱劲,王中杰主编,同济大学出版社,2011

五、复试内容
控制科学与工程(专业代码081100)
1.信号与系统、最优化方法、微机原理与应用(三选一)研究方向 01,02,03,04,06,07 可选
2.模拟电子技术、光电子技术、信号与系统、半导体物理学、电磁场与电磁波(五选一)-研究方向 05 可选
控制理论与控制工程(专业代码081101)
信号与系统、最优化方法、微机原理与应用(三选一)
电子信息(专业代码085400)
1.人工智能与自动化工程方向:信号与系统、最优化方法、微机原理与应用任选一门(03方向)
2.人工智能与自动化工程(中德平台):信号与系统、最优化方法、微机原理与应用任选一门(05方向)
车辆工程(专业代码080204)
1 汽车理论与设计(汽车理论占 85%与汽车设计 15%)(方向 01、03、04 必选)
2 汽车造型(方向 05、07 中汽车造型子方向必选)
3 信号与系统
4 流体力学
(四选一)
动力机械及工程(专业代码080703)
1.内燃机原理(内燃机工作过程、燃烧与排放控制、燃料及供给系统、内燃机工作特性相 关的基本概念和原理为主)
2.燃料电池原理及应用
3.电化学原理及应用
(三选一)
机械(专业代码085500)
1.汽车理论与设计(汽车理论占 85%与汽车设计 15%)(方向 01、03 必选)
2.汽车造型(方向 04 中汽车造型子方向必选)
3.信号与系统
4.流体力学
(四选一)
能源动力(专业代码085800)
1.内燃机原理(内燃机工作过程、燃烧与排放控制、燃料及供给系统、内燃机工作特性相 关的基本概念和原理为主)
2.燃料电池原理及应用
3.电化学原理及应用
4.电机学
(四选一)
交通运输(专业代码086100)
1.汽车理论与设计(汽车理论占 85%与汽车设计 15%)(方向 03 必选)
2.信号与系统
(二选一)
六、报录数据


七、学费&奖学金&就业方向
学费

奖学金
同济大学有完善的奖助体系(工程管理硕士(125600)、 MBA(125100)、MPA(125200)、法律硕士(非法学)(035101)、软件工程硕士(085212)、金融硕士(025100)、会计硕士(125300)和翻译硕士(055101、055102、055109)不纳入奖助体系中),对于纳入奖助体系的全日制学术型硕士生和全日制专业学位硕士生在入学时全部都可以获得每年8000元的全额学业奖学金,该奖学金用以抵充学费。
对纳入奖助体系的硕士研究生还可获得6000元/年的助学金。另外,全日制研究生都可以申请助教和助管的岗位,获得额外的资助。所有全日制硕士研究生在学期间纳入上海市城镇居民基本医疗保险,可申请办理国家助学*款贷**,可参加有关专项奖学金评定。
就业方向
1.基层就业
同济大学将县及县以下*党**政机关、事业单位和社会团体组织;艰苦行业事业单位;中小企业;艰苦行业企业;部队;国家基层项目;地方基层项目;城镇社区;自主创业、自由职业、其他灵活就业均列为基层就业范畴。同济大学2022届前往基层就业的毕业生共计 1600 人。其中,261 人被中央机关、各省(自治区、直辖市)录用为选调生。
2.西部地区就业
西部地区包括重庆、四川、陕西、云南、贵州、广西、甘肃、青海、宁夏、*藏西**、*疆新**、内蒙古。同济大学2022届毕业生中有 375 人赴西部就业,其中本科生 119 人,硕士生 212 人,博士生 44 人。
3.重点领域就业
“重点领域”指“重点地区”:国家政策导向的中西部和东北地区;“重点岗位”指县级以下机关、企事业单位以及工作现场地处艰苦边远地区的生产一线岗位;“重点单位”指本校学生核心就业市场,包括国有企业、重要民营企业、重点高校等。同济大学2022届赴重点领域就业的毕业生共计 3879 人。
八、Q&A
Q : 我想知道其他学校的考研信息,该怎样获取呢?
A : 如果你有什么想了解的,例如学校往年的自动化报考情况、复试笔试的难易情况、面试涉及的主要问题、就业待遇等信息,可以后台私信留言哦~学姐一定知无不答,言无不尽!
Q : 怎样可以了解到更多该院校的信息呢?
A : 欢迎加入自动化考研联盟考生总群,专门针对自动化考研的群,每年会安排初试答疑和复试答疑的讲座,也有十几位管理员是已经录取的学姐学长,相互之间问题讨论,学校最新信息了解,都可以在QQ群获得。
QQ群号是:498637757