最近,《原神》迎来一周年庆,MHY在全球高调宣传一周年的到来,尤其在推上出现人物名字相关的Hashtag都会带表情头像,这宣传费用让许多人惊呼周年庆的钱都用在这,让玩家感到十分不爽,因为玩家感觉自己得到周年庆福利与众多宣传费用对比,就显得相当吝啬。

不过,在《原神》周年庆到来之际,网上流传的网游内容管理会议培训内部资料,绝对比你吐槽周年庆福利更加难受,反正不知道是谁把内部资料传出来,但可以确定是真实无误,而且精准打击现阶段任何游戏存在的问题,正如资料里的那句话“以为审查人员不懂游戏,其实大部分审核专家比在座各位对游戏、游戏行业、厂商的了解更多”,因为资料里提到的内容是直击痛点。

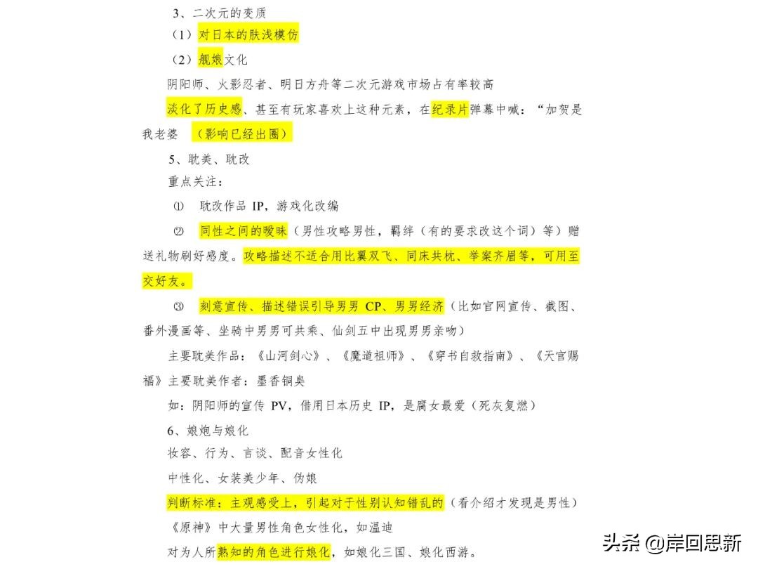
该资料提到的内容较长,小编只是随便挑几点说说,第一大点是价值观,其中一点提到的是“二次元的变质”,分别是“对日本的肤浅模仿”与“舰娘文化”,主要是套皮日式手游与利用日本动漫IP制作的国产手游,特别提到的是舰娘手游,《碧蓝航线》不就是重点对象呢?“某某是我老婆”还真是许多宅男最爱喊的,但如果你在纪录片中刷这样的弹幕,那就是自找苦吃,虽然《碧蓝航线》中没有“加贺”,只有“鸾”,但还是有人喜欢喊加贺。

价值观里提到的一点是耽改元素,这里提到的游戏个例不多,只提到仙剑五和阴阳师,更多的是提到耽改影响力巨头墨香铜臭的作品《魔道祖师》、《穿书自救指南》和《天官赐福》,这些都已经动画化,其传播影响力与流量极大,但会议现场PPT里展示的作品远不止这些,除了企鹅出品,B站就是这类动画的主要出品方之一,国产动画都要靠耽改崛起的话,迟早会碰壁。因为这里本来是针对游戏审核资料,却用一点特别提到国漫,大家应该是心里有数。

橘里橘气在我们国内不成气候,或者说很早以前就被紧盯,所以这资料里根本不会提及,而紧着耽改提到的一点就是娘P与娘化,这本来就是日漫经常出现的“画女硬说男”或者直接X转的设定,但如果在现实中出现的话,就是现在打击的重点对象。而如今火遍全球的《原神》就成为个例,温迪与五郎成为现场PPT中的例子,不过有玩家吐槽是不是把行秋忘了?还是可爱到被认为是女孩子?不过重要的还是如何看待与处理游戏中出现这类角色,这才是大家最关心的问题。


后面的内容就不多提了,在历史观方面里该资料并没有提到FGO与王者荣耀(或许现场PPT出现),反而提到《碧蓝航线》以及《黑潮:深海觉醒》,哪怕这类手游将战舰名字更改了,有些战舰游戏角色依然保留太多负面军服设计。如果你有兴趣了解这份资料提到的内容,就自查了解,最后,小编提一下这份资料虽然权威,但不是指导意见,只是游戏业界需要懂得往标准靠拢,这必将会是趋势。