国六排放标准,一个曾经听起来还很遥远的东西马上就要在部分地区开始实施了。它被誉为史上最严苛排放标准,相关国标在2016年底颁布时,就已经令不少车企震颤。虽然全国全面实施时间设定在了2020年7月,但在刚刚过去的这大半年的时间里,已经有不少省市地区宣布将提前至2019年1月1日实施国六。一时间,人心惶惶:消费者不敢入手,生怕国五新车刚入手就将经受一轮“初步淘汰”;经销商不敢任性,匆忙加大优惠清理国五库存新车;而各大厂商更是不能怠慢,旗下车型该升级的升级、不适合升级的就淘汰……那么,国六究竟是什么,它缘何如此“可怕”?车企们为它付出了什么?我们消费者又失去了什么?国五车现在还要不要买?带着这些问题,我们将在本文中为您简析国六排放标准实施所带来的种种影响。

一、国六是什么?
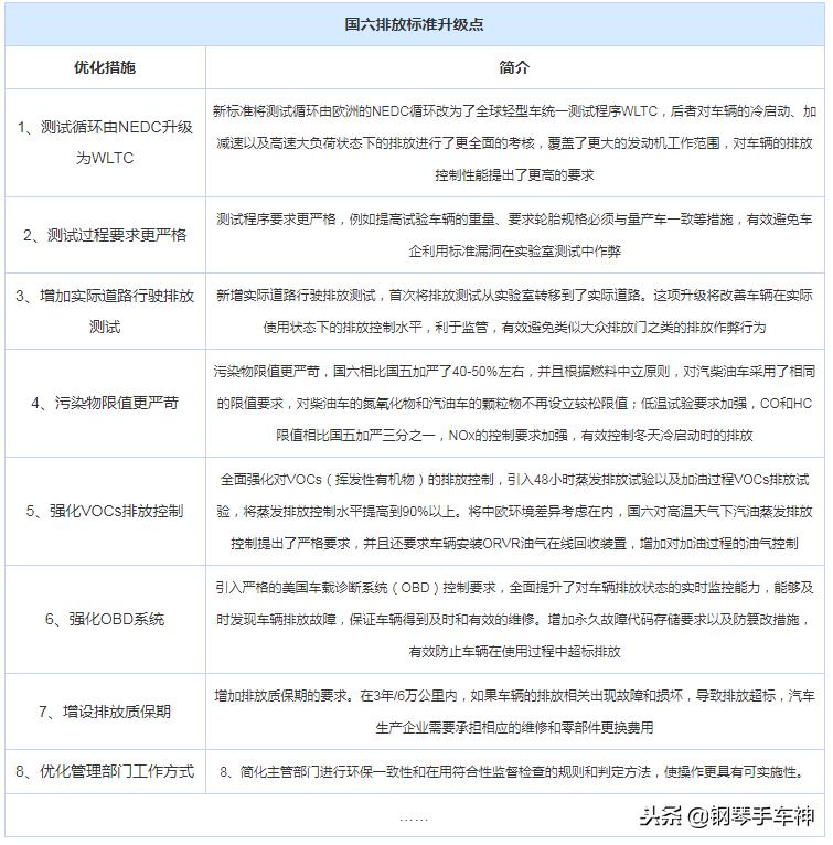
史上最严苛的排放标准

2016年12月23日,国家环保部与国家质检总局联合发布了国标GB18352.6-2016《轻型汽车污染物及测量方法(中国第六阶段)》,该标准公布了第六阶段轻型汽车的排放要求(国六排放标准)的具体限值、测试方法及实施时间。

简单来说,国六排放标准就是目前国五排放标准的升级版,它对车辆的尾气排放污染物要求更加严苛,同时也更加科学。与现行的国五排放标准相比,国六排放标准在多个方面有了显著的优化,新规可以更加全面且客观地判定车辆的排放水平,并且更易于执行和监管。

上表中提到的第4点升级主要是指第六阶段轻型汽车污染物及测量方法中的“I型试验”,它可被量化,形成最为直观的数字对比,从而更好地体现国六的改进幅度。“I型试验”包括尾气气态污染物、颗粒物质量、粒子数量三类指标,从下表可以看出,国六b阶段标准的CO(一氧化碳)、THC(总碳氢化合物)、NMHC(非甲烷碳氢化合物)、NOX(氮氧化物)、PM(颗粒物)排放限值相比国五阶段分别加严了50%、50%、49%、42%、33%,并且对PN(粒子数量)也有了限值规定,而国六a则介于二者之间。在这里您可能要问了,为什么国六会有a/b两个阶段呢?下一段马上为您说明。

二、国六什么时候实施?
2020年7月1日全国范围全面实施,2019年起部分地区逐步提前实施
由于国六排放标准的升级幅度较大,为了给汽车行业提供车型和动力系统变更升级及生产准备的缓冲期,国标中因此设置了国六a和国六b两个阶段的排放限值方案。其中限值相对宽松的国六a阶段将于2020年7月1日全面实施,而国六b作为国六的“完全体”,将在2023年7月1日全面实施。

不过,对大气环境管理有特殊需求的重点区域可以根据自身条件提前实施国六排放限值。深圳市已经在10月16日正式发布了《关于轻型汽车执行第六阶段国家机动车大气污染物排放标准的通告》,通告表明,深圳市于2018年11月1日起针对柴油车辆施行国六标准,于2019年1月1日起针对汽油车辆施行国六标准。
除深圳市外,还有多个地区也都明确了提前实施国六的计划时间,例如广州市同样将在2019年1月1日提前实施;广东省其它地区和山东省将于2019年7月1日起在全省范围实施;而北京市则要在2020年提前3年实施国六b阶段标准……
此外,也有一些省市地区在相关的政府文件中初步透露了提前实施国六的计划,例如天津、杭州、河北、河南等地,时间点则多为2019年1月1日和7月1日。由于这些时间点大多是在政务文件的送审稿或征求意见稿中体现,因此我们无法以此断定这些地区最终提前实施国六的明确时间。总体来看,国六提前实施的时间点基本集中在2019-2020年。
三、国六实施对车辆买卖有什么影响?
国六实施后,国五新车或外地迁入二手车,落户都将受限
以国六政策已经正式出台的深圳为例(以下内容摘取自深圳市10月16日印发的《关于轻型汽车执行第六阶段国家机动车大气污染物排放标准的通告》,此处仅摘取了汽油车相关条款):
1、2018年12月31日(含)起,在我市注册登记、外地转入的变更登记和转移登记的轻型点燃式发动机汽车应当符合国Ⅵ标准;
解读:2018年12月31日及以后,新车和外地迁入二手车均需符合国六排放
2、2018年12月31日前已购买的符合国Ⅴ标准的轻型点燃式发动机汽车,可在2019年3月1日前凭2018年12月31日前开具的正式发票,办理车辆注册登记手续;
解读:2018年12月31日之前购买的国五新车拥有2个月的落户宽限期,在2019年3月1日前,凭2018年12月31日前开具的购车发票可以正常落户上牌
3、2018年12月31日前已从外地转出的符合国Ⅴ标准的轻型点燃式发动机汽车,可在2019年3月1日前凭转出地公安机关交通管理部门在《机动车登记证书》签注的转出记录,办理车辆变更登记或转移登记手续;
解读:2018年12月31日之前已经从外地转出的国五排放二手车同样拥有2个月的落户宽限期,可以凭“大绿本”上的转出记录,在深圳正常落户上牌
4、对于珠三角地区的2018年12月31日前已办理车辆注册登记手续的国Ⅴ标准的轻型点燃式发动机汽车,可在我市于2019年3月1日前办理车辆变更登记或转移登记手续。
解读:与其它地区迁入车辆不同,2018年12月31日前在珠三角地区落户的国五排放车辆,即使未在2018年12月31日前转出,也可以在2019年3月1日前迁入深圳市,正常落户上牌
……
从上文深圳市已经落地的政策中,我们不难了解到国六新规给当地居民所带来的一些影响,无论是买新车还是买外地迁入的二手车,只要是国五排放车辆,就将会受到一定的限制。在2个月的宽限期过后(2019年3月1日之后),不符合国六排放的车辆将无法落户。看到这里,想必您也应该明白国六为什么能令大家“人心惶惶”了。
四、为了应对国六,车企们做出了哪些努力或牺牲?
加强尾气排放、换发动机,甚至停止引入高排放车型
2018年已经走近尾声,首批实施国六地区给出的时间点——2019年元旦也渐渐临近。近期,我们看到不少车企已经推出了满足国六排放标准的2019款车型。这其中,有些新车相比老款除了升级排放外没有什么改变,有些车型的动力系统则有着较大的改动,同时也有小部分车企宣布放弃引入部分高排放车型。下面我们就来简单盘点一下已经或即将上市的“国六新车”。

机动车环保网不定期更新的《国六轻型车车型环保信息公开汇总》
根据机动车环保网(vecc)2018年11月2日更新的《国六轻型车车型环保信息公开汇总》统计,截至2018年11月1日,共有41家企业554个车型(805个信息公开编号)305699辆车进行了国六环保信息公开,包括30家国内生产企业生产的399个车型(260927辆),以及11家国外生产企业生产的155个车型(44772辆);其中普通轻型汽油车共包括28家企业生产的522个车型(303192辆),轻型混合动力车包括13家企业生产的32个车型(2507辆),除一款*口车进**型为国六a阶段外,其它车型均满足国六b阶段排放(列表请点击原网址查看:http://www.vecc-mep.org.cn/gao/n/1160.html)。
1、正常升级尾气处理系统的
多数车型在发动机硬件上都可以满足国六排放,主要的成本增加体现在尾气处理方面的升级。环境保护部大气环境管理司司长刘炳江在接受记者提问时称:车辆为满足新标准,主要改进的内容包括增加催化转化器中催化剂(贵金属等)的用量、改进燃料喷射方式、改进ECU电控单元、改进发动机燃烧室的构造(包括吸气时的控制等)、增大活性炭罐容积、改进燃油系统密封性、升级OBD系统等,其中轻型汽油车单车升级成本约需1200元,轻型柴油车单车升级成本约需4000元。
此前上市的一些全新车型基本都已经推出了满足国六排放的版本,例如早些时候上市的讴歌CDX混动版、全新雅阁、全新斯巴鲁森林人、东风本田INSPIRE、全新*萨特帕**、大众途岳、全新传祺GS5等。与此同时,一些老车型也借着中期改款或年度小改款的机会升级了排放,例如2019款奥迪A3及本田CR-V等。
2、多款豪华中大型车集体告别六缸发动机
与此同时,也有一些动力系统调整幅度比较大的车型,例如不久前上市的新款奥迪A4L、英菲尼迪Q70L、捷豹XFL,以及即将推出的全新奥迪A6L、新款奔驰E级等。

2019款奥迪A4L的改款幅度相比一般的年度改款略大,中高配车型换装了海外版新款A4的S-line运动套件,且全系车型配置有不同程度的提升,但最大的变化当属新款车型针对排放进行的优化。为满足国六排放,新款A4L 35TFSI(入门车型)以一台特殊调校的超低功率版2.0T发动机代替了1.4T发动机(国五版本保留1.4T发动机),最大功率仅为150马力,一时间引发了诸多的争议,以至于很多读者还以为是编辑看错或写错了……

2019款英菲尼迪Q70L和捷豹XFL也在上周正式上市,其中新款Q70L放弃了使用多年的2.5升自然吸气V6发动机,转而采用了与Q50/Q50L车型相同的、来自于奔驰的M274型高功率2.0T发动机;捷豹XFL则取消了3.0升机械增压V6发动机,顶级动力型号搭载的是重新调校的300马力高功率版Ingenium 2.0T发动机。
除Q70L和XFL之外,尚未上市但已经申报了的新款奔驰E级和奥迪全新A6L也同样取消了V6发动机,其中新款E 350 L以2.0T直列四缸+48V微混系统代替了现款E 320 L的3.0升双涡轮增压V6发动机,而全新奥迪A6L仅申报了两款2.0T四缸车型。此外,凯迪拉克CT6也将在11月份进行中期改款时取消3.0T车型,仅推出配备带有闭缸技术的2.0T四缸车型。
随着这一轮“清洗”,六缸动力的国产豪华中大型车一时间消失了好几款,编辑寻觅了一番后发现,提供六缸且已经申报了国六版本的该级别车型可能只剩下宝马540Li了。
3、推迟或放弃引入高性能车的


不久前,原定将引入国内市场销售的福特GT超级跑车和全新奥迪RS 4/RS 5两款高性能车型因暂时无法达标国六排放标准而取消或推迟了引入,一时间引发了坊间的一些讨论,而这在一定程度上也表明了国六的“可怕”。其中,福特GT最初在2016北京车展在华亮相,该车的规划生命周期为4年,从2017年开始,计划以年产250辆的节奏生产1000辆(计划产量现已增至1350辆),而想要购买该车的客户还需要接受福特官方的背景审查。然而受到排放因素制约,福特决定不再将福特GT引入到中国市场,已经被选中的客户可以选择退车,或是将订单转移到其它国家(如美国)提车。相比之下,全新奥迪RS 4/RS 5面临的情况要好一些,因为已经下订的消费者除退订外,还可以选择继续等待,并在新车重新引入后享受优先提车待遇。
放眼世界范围内,车企在面临几乎所有环保方面的法规限制时,油耗高、销量占比少、利润低的小众车款都首当其冲,成为车企优先“砍掉”的对象。无论是欧洲的WLTP工况测试规程+RDE排放测试,还是中国的CAFC企业平均燃料消耗量等,因为这些法规限制而不得不退市的车型不在少数,其中也是以动力强、油耗高的高性能车、硬派SUV等车型为主。因此对于消费者来说,购车候选范围的缩小是肯定会面临到的。
4、还有哪些熟悉的车型可能会离我们而去?

广汽本田飞度目前还没有申报国六版本
本田在国六新车型的申报上是非常积极的,无论是东风本田还是广汽本田,旗下本田/讴歌品牌已经有多款满足了国六排放的车型上市销售。不过,对于目前旗下搭载L15B系列1.5L自然吸气发动机的车型,本田可能没有继续更新的打算了,或许因为较低的单车利润不足以支撑升级国六的成本,目前飞度、锋范、哥瑞、竞瑞、XR-V及缤智这些采用1.5L自吸动力的车型都还没有国六版本的申报信息。
有消息称,上述几款车型中的锋范、哥瑞及竞瑞或将于2019年停产,而缤智/XR-V和飞度则有望分别迎来中期改款和换代,从而换装满足国六排放的1.5T四缸/1.0T三缸涡轮增压动力。届时,四缸自吸的“超跑GK5”或也将不复存在

另有消息称,凯美瑞2.0L车型和搭载同样动力总成的雷克萨斯ES 200可能因无法满足国六排放而在部分区域停售,这一说法目前尚未得到证实,仅供您参考。不过,将于2019年3月上市销售的一汽丰田Avalon已经确认不会推出2.0L版本。
四、现在还能买国五排放的车吗?
当然可以。编辑认为,如果您当前身处环保法规较为严格的大城市,已经有了针对国一国二老车的限行措施和二手车限迁措施,并且是上文中提及的那些可能会成为提前实施国六排放的地区,那么我们还是建议您优先购买国六车型;不过,考虑到国五车型目前巨大的保有量和已经较为优异的排放水平,编辑认为,在后续更严苛的环保政策实施后,国五车型不太容易受到区域性限行或二手车限迁等威胁,即便有,应该也是很长时间以后、小部分地区才有可能面临到的情况。
因此,如果您只是想购买一辆普通的家用车的话,那么优先购买国六车型肯定是一个不会出错的选择;而如果您对一些未来可能会退市的国五车型有着特殊偏爱、或是觉得某些国五车型目前的优惠幅度已经足够吸引到您的话,就尽管放心大胆地入手吧。
五、总结:国六的临近对车市的影响
国五、国六青黄不接,观望、清库同时显现
对于部分地区国六排放标准的提前实施对车市的影响,全国乘用车市场信息联席会秘书长崔东树表示,目前尚不完全明朗的国六政策会造成一部分持币待购的消费者观望和等待,经销商方面也面临着急于清理国五库存车辆,但国六新车无法及时到位的窘境。双方的相互制约,或将在短期内对新车市场销量带来一些负面影响。
从环境保护的角度来看,严格的国六政策实施肯定是为了进一步控制汽车尾气排放对于环境的影响,促进环保型社会的建设,利用政策倒逼车企进行环保技术的研发与应用,这是新政策值得肯定的方面;从另一方面来看,政策带来的影响对于车企们来说或许仍意味着一次无法避免的短期销量下滑,希望大小车企们能够及时推出国六车型,安稳地度过这次“难关”;而对于我们广大消费者来说,国六政策实施前以大优惠抄底国五车型的机会也是比较难得的,并且像上文中提到的很多车型可能今后很难买到了,所以您也可以掂量掂量心爱的国五车型是否值得抄底。