
你是否梦想着,
有一天能站上三尺讲台,
成为一名教师,教书育人?
现在机会来啦!
对,就是现在
想成为一名光荣的人民教师的童鞋
千万不要错过!

就在最近,
2018年广西特岗教师招聘通知终于出炉啦!
招聘对象是哪些?
招聘条件又是啥?
如何报名?
赶紧往下看
↓↓↓
为加强农村教和中等职业学校教师队伍建设,2018年广西继续实施“农村义务教育阶段学校教师特设岗位计划”(“义教特岗”)、“中等职业学校教师特设岗位计划”(“中职特岗”)。今年两类岗位共招聘8000多人。值得注意的是,应届生没有教师资格证也可以报考!!

特岗教师是中央实施的一项对西部地区农村义务教育的特殊政策,通过公开招聘高校毕业生到西部地区学校任教,引导和鼓励高校毕业生从事农村教育工作,创新农村学校教师的补充机制,逐步解决农村学校师资总量不足和结构不合理等问题,提高农村教师队伍的整体素质,促进城乡教育均衡发展。
特岗教师服务期为3年,3年聘期内,没有教师资格证的特岗教师须积极参加教师资格考试,并取得相应的教师资格证,对于服务期满3年且还未取得相应教师资格证的特岗教师,3年后不能转岗。
政策指出,各地要按照公办教师的录用管理要求,对特岗教师进行管理,包括及时办理录用手续、入编、建立人事档案、考核、转正定级、晋升职务、核定工资福利、户口等,确保特岗教师享有公办教师同等待遇。
义教特岗招聘表
面向全区73个县(市、区)设岗,计划招聘农村中小学特岗教师8300名。

“义教特岗”招聘条件
①政治素质好,热爱社会主义祖国,拥护*党**的各项方针、政策,热爱教育事业,有强烈的事业心和责任感,品行端正,遵纪守法,在校期间表现良好,未受过任何纪律处分。
②报名者必须属于以下三类人员中的一类。
(1)以高等师范院校和其他普通高校全日制应届本科毕业生为主,少量紧缺专业全日制应届师范教育类专科毕业生(只能报考小学岗位和初中音乐、美术、地理学科)。
(2)取得相应教师资格证,具有一定教育教学实践经验,年龄在30岁以下(1988年6月1日后出生)的普通高校全日制往届本科毕业生。
(3)取得相应教师资格证,具有一定教育教学实践经验,年龄在30岁以下(1988年6月1日后出生)的全日制往届师范教育类专科毕业生(只能报考小学岗位和初中音乐、美术、地理学科)。
③报名者应同时符合教师资格条件要求和招聘岗位要求。应聘初中岗位的考生,所学专业与拟任教学科原则上应一致;应聘小学岗位的考生,没有对应专业岗位的考生,按文理科报考小学语文或小学数学岗位。报考英语、音乐、美术、体育岗位的考生,所学专业必须与岗位学科一致。
④已招聘为特岗教师的,在三年聘期内不再列入招聘范围。
⑤参加过“大学生志愿服务西部计划”且有从教经历的志愿者和参加过半年以上实习支教的师范院校毕业生同等条件下优先。

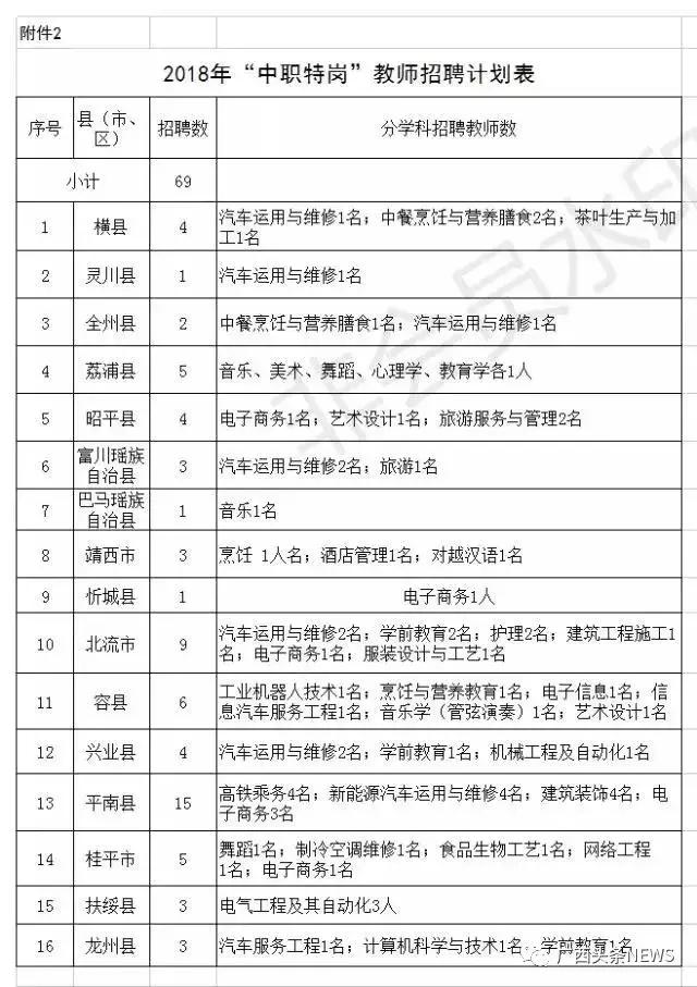
中职特岗招聘表
面向全区16个县(市、区)设岗,计划招聘中等职业学校教师69名。

“中职特岗”招聘条件
①政治素质好,热爱社会主义祖国,拥护*党**的各项方针、政策,热爱教育事业,有强烈的事业心和责任感,品行端正,遵纪守法,在校期间表现良好,未受过任何纪律处分。
②报名者必须属于以下三类人员中的一类。
(1)普通高校职业技术师范类专业及其他专业的全日制应届本科及以上毕业生。
(2)取得相应教师资格证,具有一定教育教学或企业(行业)实践经验,年龄在30岁以下(1988年6月1日以后)的全日制普通高校往届本科毕业生。
(3)具有中级及以上专业技术职务或技师及以上职业资格的企业人员,或者是在相关行业领域享有较高声誉、具有丰富实践经验和特殊技能的“能工巧匠”,同等条件下优先,年龄可放宽至35岁以下(1983年6月1日以后),学历可放宽至全日制专科或国民教育本科。
报读三年制专科定向师范生的普通高中毕业生,高考总分要达到2018年广西高职高专最低录取分数控制线以上。
③报名者应同时符合教师资格条件要求和招聘岗位要求。
符合条件的应聘者
登录广西毕业生就业网(网址:www.gxbys.com)
填写报名信息。
报名时间:6月15日—24日。
现场招聘时间:6月29日—7月31日。
招聘对象必须是通过资格审查的人员。
各设岗县(市、区)教育、人社等部门,面向通过资格审查人员,联合制定招聘方案,并及时公布方案。是否有笔试环节,由各县(市、区)确定,自治区不做统一要求。面试将着重考核应聘人员的思想政治素质、道德品质修养、业务能力、遵纪守法情况等。

如果你和你的小伙伴,
想成为一名光荣的人民教师,
一定不要错过这次机会哦!
记得转发给身边有需要的小伙伴~
|来 源:广西头条news、广西壮族自治区教育厅