和平区:

和平今年与去年基本一样,唯一的变化是小学中删除了三毛艺术学校。该学校从2020年起就已停止招生。
河西区:

‼️河西区最大的变动是,梅江翔宇划归河西了。
之前面向市内六区招生的翔宇学校(梅江校区)初中部,从今年开始将只在河西区范围内招生。连学校名字都改了,现在叫河西区南开翔宇学校。
加上海河博爱学校、华星学校,河西区的民办初中已增至3所。
‼️梅江翔宇的小学部则划入到了河西二片。
有消息说,今年是过渡年,小升初摇号可以选择摇河西二片,也可以选择摇南开南片。以后则只能参加河西二片的小升初摇号。
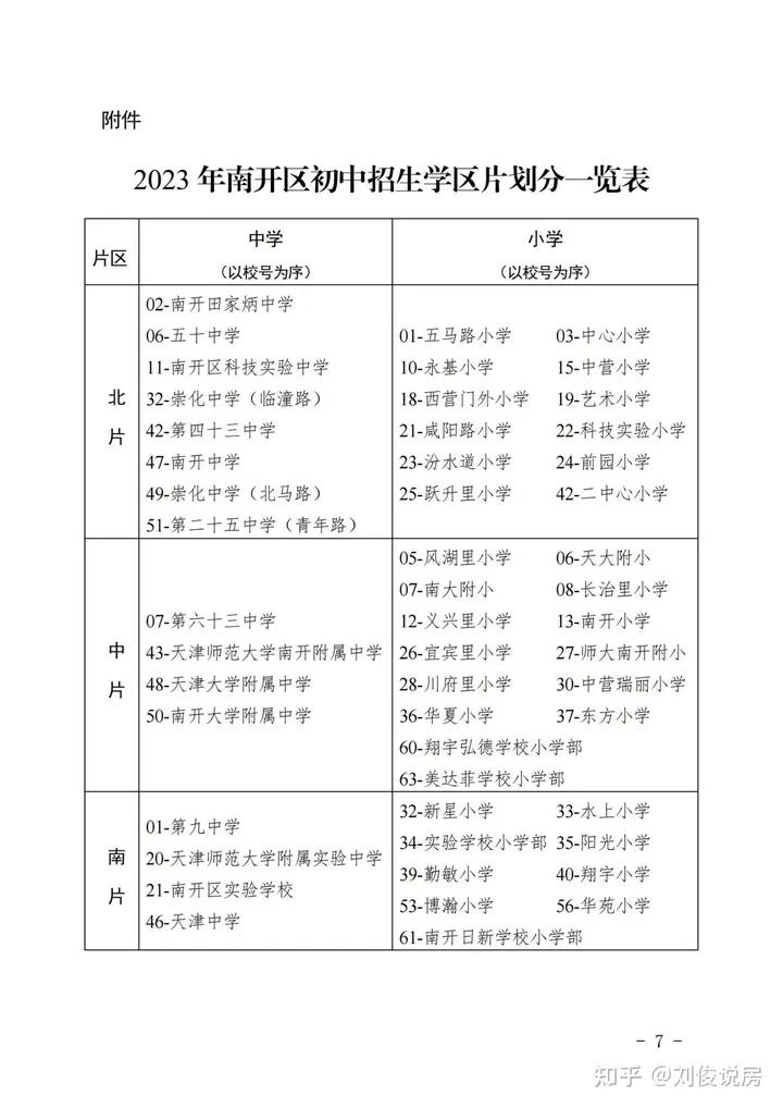
南开区:

小学中增加了翔宇弘德学校小学部、南开日新学校小学部,前者划到了南开中片,后者划到了南开南片。
河东区:

河东区在原有2所九年一贯制学校的基础上(七中教育集团东局子学校、七中教育集团*阳城太**学校),今年又新投用了3所,分别为:
卓越学校(位于明家庄园旁,属于河东一片)
育才学校(位于金地紫云庭旁,属于河东一片)
实验学校(位于鲁山道204号,临近路劲*阳城太**心逸,属于河东四片)
三所学校都为七中教育集团九年一贯制学校,从今年开始正式招生。
这也意味,河东已经有5所九年一贯制学校了。
而且今年的政策里,还特别标注了一条——九年一贯制学校小学部毕业生直升该校初中部。
河北区:

河北区的划片变化有两个,一是一片小学里删除了中心小学,该学校已从2022年秋季停止招生。
二是三片里,原来的金沙江路小学也没有了,该学校已停办,并入增产道小学。
而今年4月27日,河北区又与天津市教育科学研究院签订了全面战略合作协议,同时第七十八中学和河北区增产道小学正式揭牌成为“天津市教育科学研究院附属河北中学”“天津市教育科学研究院附属河北小学”。
所以可以看到,河北区今年三片的小学中出了个天津市教育科学研究院附属河北小学(原增产道小学),中学中出了个天津市教育科学研究院附属河北中学(原第七十八中学)。
红桥区:

红桥区也有新变化,
1)第八十中学改名为河北工业大学附属实验学校,开启了合作办学模式。
2)原求真小学改为了实验小学,该学校已停办。
3)出现了红桥的第一个九年一贯制学校,即民族中学附属小学和民族中学,并从今年开始,民族中学附属小学毕业生直升民族中学。
4) 耀华中学红桥学校(高中?)今年开始招生。
一、天津2023年小学一年级入学报名注意事项
1、2023年天津市全市小学报名时间7月8-9日两天。
2、适龄儿童为2017年8月31日前出生,即满6周岁。
3、报名材料:房本、户口本、儿童预防接种证。
4、房本产权人需为孩子的父母、祖父母或外祖父母。
5、本区户籍但人户分离的,由区教育局统筹安排入学;跨区“人户分离”的,有户籍地区教育局先行统筹入学,确需在实际居住地入学的,可提出申请有实际居住地教育局统筹安排入学。(一般都会往更适合自己的区域迁入户口,人户分离又不好或不愿迁户口的,根据自己的情况进行选择。)
6、适龄儿童因特殊原因需要延缓入学的,有父母或其他法定监护人提出申请报区教育局备案。(实际操作中,比如孩子身体状况医院能开证明就拿证明报备,其实,不管是身体原因也好,还是就没有原因就主观想晚上一年也好,晚上一年也没事,就上学的时候直接去报名就好,不用申请报备。)
7、今年报名需要不需要家长带孩子去学校还得看招生简章上的要求,没有疫情的时候都是要带孩子去学校的,疫情这两年没有要求孩子到场报名。
8、报名私立小学摇号的需要同时在房产对应的公办小学报名,私立小学摇不上还可以回自己对应的公办小学入学。
二、2023年天津市小升初注意事项
1、小升初第二阶段跨区全市招生寄宿生的民办初中只剩下五所,分别是东丽格瑞思学校、益中西青学校、天津泰达枫叶学校、华苑枫叶学校、天津市海嘉学校,东丽区英华、静海区翔宇力仁、西青区霍元甲文武学校退出第二阶段的全市跨区招生计划。

2、和平区
(1)与2022年相比,三毛艺术学校在和平区划片学校中删掉了,继昆鹏小学2016年停招后,2020年三毛艺术学校也停招了。
(2)第二耀华中学面向和平区全区摇号招生,原来的私立校耀华滨海学校去年私转公改为属于和平区的第二耀华中学,由于第二耀华位于东丽区,距离和平区较远,所以,第二耀华中学是可以寄宿的。
(3)从2021年秋季学期开始,小学一年级入学和其它年级转学转入的学生在小学毕业时,须与入学登记或申请转入时的房产及户籍信息一致,才能参加小升初摇号,否则将统筹安排到有空余学位的公办初中,2021年之前已经上学的不受影响。

3、河西区
河西区新增一所民办校,南开翔宇学校梅江校区更名为河西区南开翔宇学校。
以后小学部和初中部都是只面向河西区摇号招生,小学部小升初是属于河西二片,摇号河西二片的公办初中和全区的3所私立初中(华星、海河博爱、河西区南开翔宇学校)。

3、南开区
今年南开区在小升初划片学校里加入了翔宇弘德学校小学部、南开日新学校小学部,翔宇弘德小学部小升初是划入南开中片,南开日新学校小学部小升初是划入南开南片,并明确九年一贯制学校可以选择直升或片区摇号。
(这种情况下应该是没有人会选择片区摇号的。)

4、河北区
第三学片的七十八中学改名为天津教育科学院附属实验学校。
5、河东区
新增三所七中教育集团的九年一贯制学校,卓越、育才、实验学校。
6、红桥区
红桥区一片的八十中学改名为河北工业大学附属实验学校,民族中学和民族中学附属小学改为九年一贯制直升。
7.武清区2023年新入学报名,武清城区全部公办学校及下朱庄街所属广贤路小学、广贤路初中实行学位控制,也就是我们熟的六年一学位/九年一学位政策。

三、2023年天津市内六区小升初划片
1、和平区

河西区

南开区

河东区

河北区

红桥区

码