重症冠心病的新法治疗系列病例报导之四
——患者张某某的抢救治疗过程
摘要:患者平素无不适,从2006至2015年九年中,冠心病突然发作三次,病情发展凶猛,步步加重。心脏六根血管先后11处狭窄,其中重度9处。累计植入支架3根、搭桥3支。术后西药规范治疗病情无缓解趋势。使用中药治疗后,病情逐渐得到扼制,除症状明显好转外,CT复查,多处狭窄明显减轻。自用中药治疗至今已五年余,仍未出现病情复发迹象。
张××:男,就诊时66岁,冠心病、反复心梗发作,天津城建集团职工,于2015年3月10号到我处就诊,现住天津市西青区大寺镇龙居花园。
2006年8月冠心病首次发病,其后于2014年6月、2015年1月连续复发二次。第一次CT报告4根血管4处狭窄,其中重度3处、轻度1处,装支架1根;第二次发病,CT报告6根血管8处狭窄,其中重度6处(有一处支架内重新狭窄)、中度1处,轻度1处,搭桥3根;第三次发病,CT报告6根血管,除1根未报外,5根血管11处狭窄(其中重度10处,轻度1处)另桥血管狭窄重度1处,轻度1处,装支架2枚,桥内疏通1根。病变呈迅猛发展趋势。
此时患者不仅心脏内原狭窄部位需要支架搭桥,而且已手术部位也出现了“支架内堵塞”、“桥血管堵塞”的现象,除此之外,根据患者当时症状,医院经检查发现多根脑血管狭窄,多处颈动脉斑块形成,并且左颈内动脉不全闭塞,医院劝其手术。此时患者预感到:“如此发展下去,要不了多久还会出现新的狭窄和闭塞,加上左侧颈内动脉的不全闭塞,总不能到处下支架、反复开胸搭桥吧?此时真的觉得是走投无路了。”
面对病情如此严重、发展如此迅速的状况,患者情绪焦虑,走投无路,自感再依然采用支架、搭桥、服西药治疗方法已无望,故决定寻找中医中药治疗。2015-3-10,夫妇二人从天津坐火车到苏北大丰,找余寻求中药治疗。回天津后于3月12号正式开始服药,一月后症状有缓解,三月后症状明显减轻,半年后能正常参加各项社会活动。21个月后在天津解放军464医院行CTA复查示:血管狭窄明显好转,6根血管,由12处狭窄(重度10处,中度1处,轻度1处)减少至6处狭窄(4轻2重),桥血管一根仍堵塞,但其原血管二处重度狭窄(近段80%,中段90%)的部位已明显减小(近段仅剩30%狭窄,中段狭窄已全消失)。
患者服中药前稍有劳累就胸部不适,甚至早搏发作,故平时活动受限,行走无力。2015年3月乘火车到苏北求医途中,躺在车上胸部仍有心悸感,随时准备服用急救药。服近21个月中药后,心前区不适基本消失,精力、体力均增加。2017年2月从天津赴苏州、无锡旅游时,在火车上一路平安无事。游玩时体力充沛、心情舒畅,无疲劳不适感,十天游玩十个景点,无论走路还是爬山,都精神抖擞,走在爱人前面。
如此重症患者,自服中药治疗至今已有8年余,停药也已6年,不但生活、工作正常,且未出现疾病复发的任何征兆。此亦属值得研究之病例。
——面对患者的如此变化,笔者从内心深处感到祖国医学在心脑血管病方面的疗效非以前所想象,其内含之博大精深,大有潜能可挖。
详见下表。


附辅助检查报告及出院录:
(1)2006-8-18天津胸科医院《冠脉造影报告单》;
(2)2014-6-13天津胸科医院《冠脉造影报告单》;
(3)2015-2-4天津胸科医院《冠状动脉介入诊疗报告》;
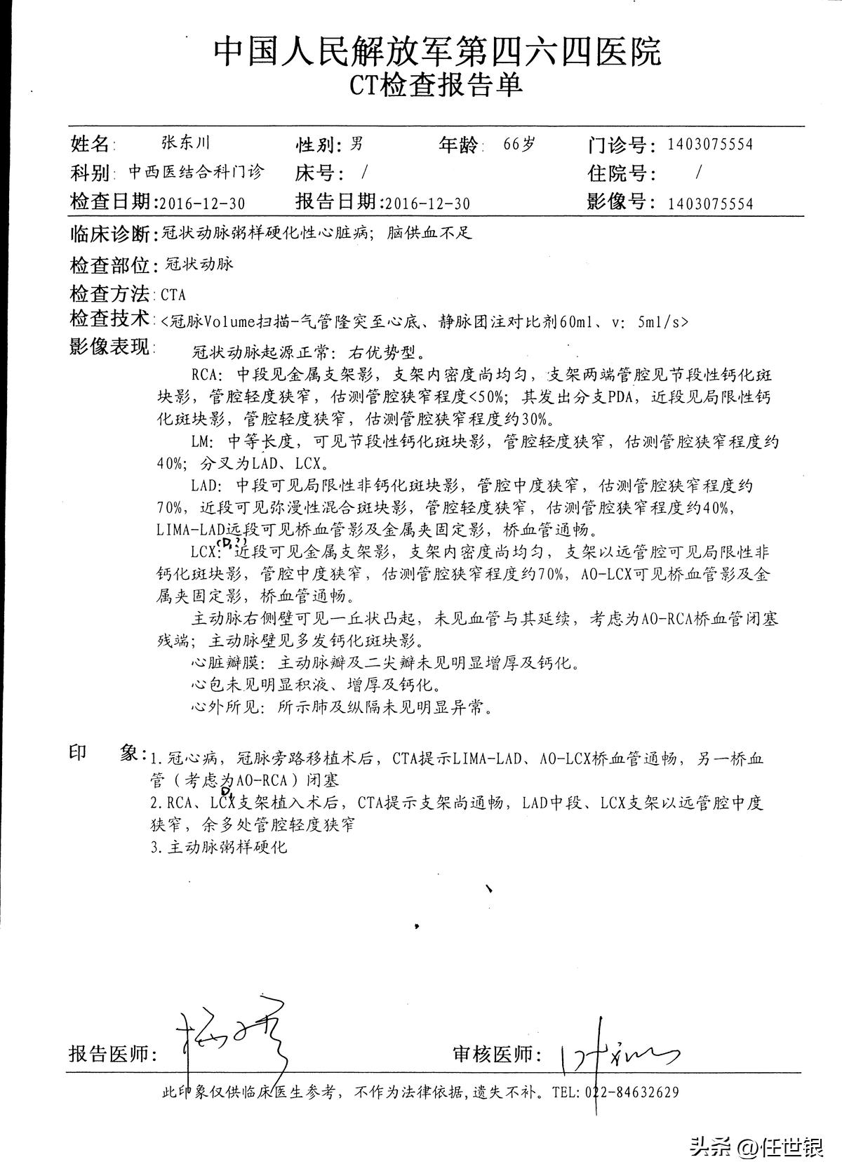
(4)2016-12-30解放军464医院《CT检查报告单》。
1、2006-8-18天津胸科医院《冠脉造影报告单》(一);

2、2014-6-13天津胸科医院《冠脉造影报告单》;

3、2015-2-4天津胸科医院《冠状动脉介入诊疗报告》;

4、2016-12-30解放军464医院《CT检查报告单》。
