两千多年前,在古希腊西西里岛的叙拉古国,有一位伟大物理学家曾说过这样一段日后被无数人反复提及的名言:“给我一个支点,我可以撬起整个地球”,这个人就是阿基米德。但没人会想到,在两千多年后的华夏大地上,这句话竟然成为了北京陆机科技有限公司董事长田向阳的口头禅,而且这句话本身的含义也似乎有点变了味。现在回过头来看,许多投资者或许才真的若有所悟——原来此位所谓的“亚洲品牌十大杰出女性”口中的“支点”就是原始股。
田向阳和陆机科技在这些年来屡次见诸报端,被登上头条的原因究竟是因为他们名满天下,还是这些人本该遗臭万年?遭到山东省沂南县人民法院冻结银行存款又是怎么一回事?以“攻克了医学上解决不了的难题,打破了得了糖尿病高血压医生吃药打针的神话,二型糖尿病人45天就让你彻底摆脱”为宣传话术的赋泽谷餐粉又是一款怎样的产品?
微客谷:返利模式,让人入瓮
北京陆机科技有限公司成立于2007年3月27日,法定代表人田向阳,股东有田向阳、田志海、牛建新(2020年开始,朱建新的总经理之职务已被罢免)、高雪薇、李春朵、刘泽先,注册资本8000万元。

陆机科技旗下分公司众多,现如今,宁夏分公司正在进行营业执照作废声明,而承德分公司已然注销。

2017年,该公司连续两次遭到过北京市工商行政管理局石景山分局的行政处罚。同样在这一年,该公司还因通过登记的住所或者经营场所无法联系,而被北京市工商行政管理局石景山分局列入经营异常名录,过了近一年后,才被移除。


2016年,陆机科技通过国意投资基金管理(北京)有限公司启动了“微客谷”项目,近些年来,该项目引发了广泛的社会关注。据官方资料介绍,陆机科技本着“共建、共享、共赢”的利他商业思维,以“模式致胜”的蓝海战略,倾力打造第三方物联网平台——“微客谷”商城。让每一位消费者都成为平台的合伙人,共同参与平台消费返利。那么这个返利模式是怎样的呢?








无缝滑动多图
据资料介绍,微客谷的模式收益主要分为以下四个板块,1、自然消费(也就是直接消费);2、隔时取酬(也就是预约消费);3、隔代取酬(也就是推广赠送);4、积分兑换(人人都有急用的时候)。
第一、自然消费:(也就是直接消费)在商城购物,一次消费,终身免费,消费N次得N次。
第二、隔时取酬:(也就是预约消费)把钱放在自己帐号上倍增理财(积分放大),1个周期倍增2倍,(周期根据市场决定大概60天左右)比如:预约消费20000元,一个周期变40000元,40000元再一周期变80000元,80000元再一周期变160000元,以此类推。
第三、隔代取酬:(也就是推广赠送)直推(徒弟)8人-16人,最少8人最多无限人(没有直推奖),拿隔代人的5%到10%的推广赠送。推广赠送有封顶值,叫推广额度,投资多少给50%的额度。
第四、账户里的积分怎样兑现?1.积分兑换全国通用的中银通消费卡在外面商家买房买车,没有规定在哪个商家消费,全国各地有银联POS机的地方都可以,或在刷卡机套现,用积分加油、充电话费。2.在全国各地团队对接的房地产、车城、黄金店铺、超市等等都可以直接用积分购物。

(火热的报单现场)
至于具体的缴费门槛,则分为6000元、12000元、18000元、24000元、48000元、60000元不等,同时,陆机科技还会赠送会员不同数量的期权股和水机、空气净化器等,并实行隔代奖金、引导奖等奖金制度。会员再分别发展A、B平行的两个区,A、B再分别发展自己的两个区,层层发展,截止去年年中,该制度已被沂南县市监局认定为涉嫌传销,当然,这是后话。

原始股:上市疑云,分红难觅
陆机科技赠送的股权,对于微客谷的参与者来说,是无比诱人的。

2016年7月,陆机科技登陆北京股权交易中心,股权代码为“ZS2194”。

由于新四板挂牌的门槛比较低,于是乎,就有一些不法分子打起了新四板原始股的主意,借着原始股做着非法集资的行为,据深圳市投资公司一位市场经理表示,一些打着已登陆“四板”的公司,声称在未来两三年后,可从区域股交中心“转升”至新三板或中小板,因而,鼓吹其发售的原始股具有暴涨潜力。但其实,“四板”、新三板、中小板三个不同等级的交易市场,隶属完全不同运营管理、监管机构,并不存在随意“转板”的可能。此外,中国证监会也早就有过提醒:这类*局骗**诱导不明真相的个人购买所谓“原始股”;有的公司在推销产品时兜售“原始股”,承诺高比例分红,吸收大量社会公众资金。

2017年4月,北京陆机科技有限公司赴美国纳斯达克上市启动仪式正式举行。美国联合商业协会亚洲区秘书长杨杰、北京陆机科技董事长田向阳、总经理徐建新、副总经理禚柏华、商学院院长庄日春、顾问委委员、分公司(服务中心)负责人、商家和消费商代表出席了本次活动。至今,已经过去三年了,陆机科技距离真正的上市,仍有距离。

虽然上市依然可望而不可即,但陆机科技方面为了刺激会员加入,而不断推行的政策依旧在持续翻新。2018年11月,陆机科技发布《关于晋升服务中心的公告》:自2018年11月1日起,凡是累计业绩达到200万、指定消费创客达到200人的领导人,将具备申请服务中心的资格,服务中心加盟费调整为6万元(按正常指定消费给产品、奖励消费券,并享受直推、隔代奖励),在11月30日租有150平方米工作室,并领取个体营业执照的,本月可享受10%的提佣。请符合条件的会员尽快向公司申请服务中心,并办理营业执照。

2019年5月,陆机科技发布《关于申请服务中心的通告》,2019年4月1日起,截止4月30日,当月业绩完成60万,次月才有资格申请服务中心,并通过系统直接申请服务中心。凡在5月31日前完成申请服务中心,并在办公地点正式营业,正式领取营业执照的,通过公司审核达标的服务中心,可以享受5月份当月业绩10%店补。如果4月份业绩达到60万,次月没有申请服务中心,视为您个人放弃申请服务中心的资格。之后再想申请服务中心,重新进行业绩考核。之后每月按此规则类推。原有服务中心孕育新的服务中心,按照新服务中心业绩的1.5%领取育成奖(不享受隔代服务中心奖励,育成奖只享受一代)。例如:A为老服务中心,C为新服务中心,A育成C就为直接育成关系;假如后期A与C之间的B生成服务中心后,A与B之间为直接育成,B与C为直接育成,A与C就没有关系了)。
法律观:借款投资,血本无归
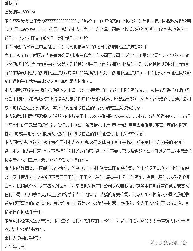
在110法律咨询网上,有不少关于陆机科技的咨询,有网友提问:之前家里老人投了三万元进微客谷,现在钱拿不回来,说是上市赠送股权,这个股权签字会犯法吗?确认书如下:

对此,各位律师均表示:“需要慎重核实,有风险。”

无独有偶,还有网友说自己曾经入了陆机科技的原始股,之后要退出,但是公司不退钱,对此,律师们的看法也是出奇的一致:“可以收集证据,起诉解决。”

渴望通过在微客谷上投资以获得丰厚回报的人着实不少,但许多投资人真正得到手的并非所谓前景可观的分红,而是美梦破灭后的现实。经查中国裁判文书网,据《赵某某与刘某某、朱某某一审民事判决书》显示,刘某某曾多次向赵某某借款,刘某某与朱某某系夫妻关系,案发时,有五笔借款还款期限早已届满,赵某某多次催付,刘某某一拖再拖,至今未归还,为维护合法权益,赵某某起诉至法院。被告刘某某同意向赵某某返还还本金。刘某某辩称,她告诉赵某某有个项目即“微客谷”可以赚钱,赵某某要求加入“微客谷”,但投资后一直没有赚到钱……

事实上,这种情况已经发生不止一次了,据《许某某、刘某某民间借贷纠纷二审民事判决书》显示,原告被告双方对峙的原因同样是因为借款纠纷,借款的原因也都是向北京陆机科技投资,最后血本无归,无力偿还。

针对近年来越来越多的消费返利*局骗**,有相关人士对此表示:“利用互联网平台实施违法犯罪活动逐渐成为主要的作案手段,非法集资犯罪主要集中在资产管理、投资理财、网络借贷等领域,犯罪嫌疑人借助互联网和经营模式的变化,不断翻新犯罪手段,网络化、跨区域化的特点更加明显,涉及人员和资金规模颇多。传销犯罪主要集中在电子商城和消费返利领域,同时借助虚拟货币、慈善互助、原始股投资等幌子的新型网络传销活动蔓延迅速,具有极强的迷惑性和利诱性,社会危害严重。”

早在2018年4月23日,市场监管总局办公厅就下发了《关于开展查处以直销名义和股权激励、资金盘、投资分红等形式实施传销违法行为专项行动的通知》(市监竞争〔2018〕9号)。通知明确:市场监管部门要重点调查“直销企业或者其挂靠的公司、销售团队、经销商并非以销售产品为目的,而是以各种资本项目运作、投资返利分红、股票或者期权等为载体,以资金盘的形式运营”。
在这篇报道中,我们简要了解了陆机科技推出的微客谷项目,在下篇报道,我们将为大家继续剖析赋泽谷的模式,请继续关注头条资讯平台。
文章来源:头条资讯平台