逻辑板又称中心控制板,屏驱动板。
下面为大家展示逻辑板的实物图、LCD屏逻辑板的结构图;同时介绍采用TPS65161的 DC/DC变换电路,以及DC/DC电路维修案例,Gamma校正电压,VCOM 电压发生器; LVDS//LVCMOS/LVTTL 格式转换电路。
同时将故障分析和解决方案列举出来,有不妥之处希望能够得到大家的批评和指正。

奇美V315B3-L01屏逻辑板实物
奇美V315B3-L01屏逻辑板的结构图:

采用TPS65161的DC/DC电路实物
该电路的作用是产生屏所需的VGL,VGH, 以及gamma电压发生器所需的VDA:15.9V电压(不同屏所需电压不同),和格式转换IC所需的VDD供电。

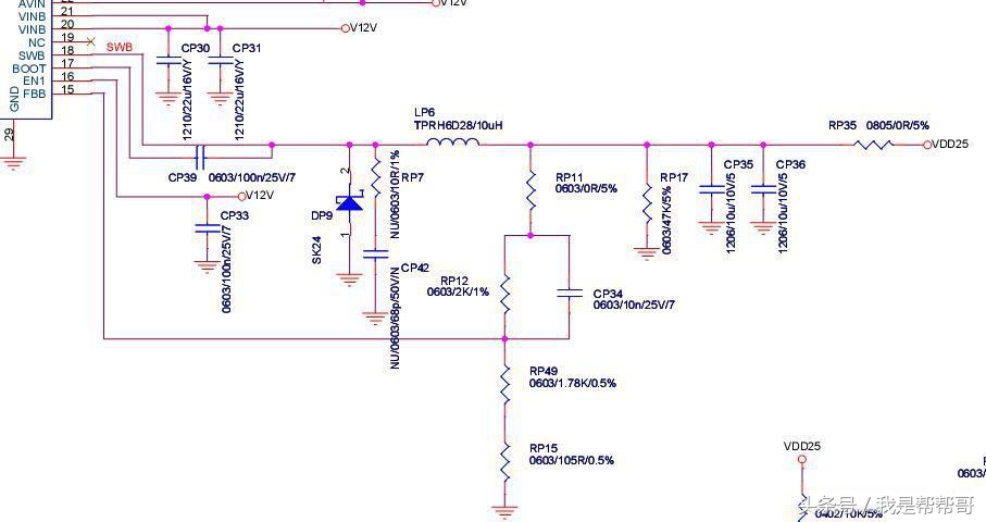
DC/DC电路实物
采用TPS65161的DC/DC电路原理图(部分)左上:

采用TPS65161的DC/DC直流转换电路原理图(部分)右上:

采用TPS65161的DC/DC电路原理图(部分)左下:

采用TPS65161的DC/DC电路原理图(部分)右下:

采用TPS65161的DC/DC 电路原理图(部分)VGH时序控制:

采用TPS65161的DC/DC电路原理图(部分)VDD18:


维修经验分享:
V315B3-L04逻辑板易损元件: F1,QP2,滤波电容等
保险FP1开路,引起保险开路的为后级供电电路短路一般为12V滤波电容(CP1 CP3 CP30 CP31 CP26 CP1 )任一短路或VAAP 13.5V短路, VAAP 短路还会引起QP2击穿烧毁,而引起QP2击穿的原因为屏内驱动板左边板(V315B3-XL04)VDA(与VAAP通过排插线相连)供电滤波电容C21正极与金属边框地短路。
故障现象分析:
由于屏内驱动板板材较薄,细长(35cm左右),而且此板只用了两颗螺丝钉(两端各一颗)固定,屏又是高发热部件,长时间在一种热胀冷缩状态下循环,及其外部力作用下(由于误差等因素板两端的两颗螺丝钉对板向内用力)板材开始变形,中间向上凸起,而在板中间附近有一电容C21,(C21为贴片电容且有一定的高度) C21又是VDA的滤波电容,当板材变形到C21可以接触到金属外壳时,VDA电压短路到地烧坏QP2,F1出现无图。
维修解决方法:
要想不使C21与外壳短路可以在板材中间加颗螺钉,但此板没有预留,只有想办法把板材较正,可以在板材中间部分即C21附近贴一长5cm宽1cm高5mm左右绝缘垫片,再松开板两端螺丝压平板材然后固定。如果有双面胶的话可在板底部贴一层薄的双面胶效果会更好。






I7868A与AS19可以通用适用于奇美“37”寸及“37”寸以上的高清屏上适用 ,同样适用于LED上面,其型号是( HX8919-A )

奇美V420H1-L07逻辑板主要故障:
一、无图像
① U1(CM2679B)损坏直接烧黑 ,电源3.3V2.5V短路等。
②供电丢失2.5V 3.3V 13.7V 18V-5.5V 12V任一丢失都会造成无图像现象、
二、图像不良
① U1(CM2679B)损坏假焊(测LVDS信号输入对地阻值一样,不一样一般为U1坏)
② VCOM5.5V供电丢失出现图像发白
③伽马电压较正芯片损坏出现图不良
④各供电出现偏低偏高出现图不良热机图不良无图等

主要故障:13.5V 23V滤波电容短路无电压输出无图
奇美V370H1-L0A 适用机型:LC-TM3719,LC37BT19C, LC-TM4219, LC-TM4711等。
主要是故障现象:
一, 无图像
一般为 VDDC 3.3V, VREF12V, VDA 13.5V, VGH21V, VGL-5.5V,UP9 UP8 2.5V任一丢失,将出现无图像现象。
二,图像不良
U6(CM2677B)假焊或损坏,U14(AS19)损坏,花屏。U1 8902损坏VCOM 5.5V丢失出现图像发白。
注:AS19可与i7868A(奇美V420H1-L07/L11/L12/L13等)通用


中华CPT370WA03C

中华CPT320WA01C

CPT320WA01C/370WAO2C/03C 是可以通过更改通用的: CPT320WA01C多1个排插CNG1,370WA03C的12V供电是4针;而320WA01C/370WAO2C则是2针的,其他接口完全一样它们之间只需增加排插和更改屏线即可通用。
中华屏一般为各供电电压屏排插CNSL/R2:
⑦⑧:-6.2V
⑨⑩:24V
⑾⑿:13.7V
⒀⒁:6.5V
⒂⒃:3.3V
⒄⒅:13.7V
丢失出现无图,而造成电压丢失的一般为一些控制电路,如二极管三极管击穿开路.无图,主芯片损坏出现图花(FPDB7352CXAVV损坏较多),无图等.

液晶电视逻辑板的维修总结 (检修思路)
一、 首先外观检查看主芯片电源IC 滤波电容等易损元件是否存在明显的烧黑或颜色异常等;;
二、 测电阻的各供电;测试点是否存在短路阻值变小,保险有无开路现象;
三、 测电压的各供电测试点电压是否正 常 (①电源供电Vcc5V/12V,②主芯片3.3V 2.5V1.8V,1.2V等,③VAA14V,VGH20V,VGL-5.5V,④VREF13V,VCM 6V)
四、 测I量IC信号线对地阻值 LVDS DDR与主芯片之间数据交换看是否有接触不良或假焊损坏
五、 检查各 连接线排插看屏软排线与逻辑板、逻辑板与屏之间排插是否存在接触不良。