
近期,信用中国显示:浙江致中和实业有限公司新增三条行政处罚信息。

2022年10月16日,杭州市生态环境局依法作出行政处罚决定[杭环建罚(2022)第2000039号],对浙江致中和实业有限公司涉嫌未保证安装的水污染物监测设备正常使用案作出行政处罚。1、责令改正违法行为;2、罚款人民币壹拾壹万柒仟陆佰元整。
理由是该公司在未向杭州市生态环境局建德分局申请在线监测设施报停的情况下,多次将PH探头从废水标排口安装位置拔出,未保证监测设备正常运行。依据《中华人民共和国水污染防治法》第八十二条作出上述处罚决定。

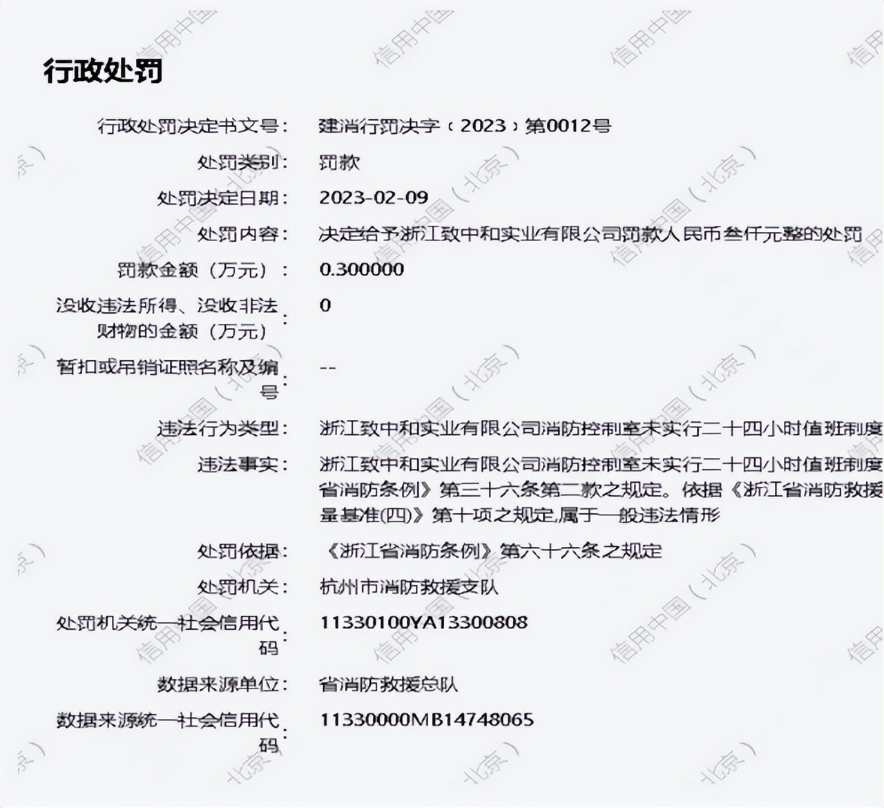
2023年2月9日,杭州市消防救援支队又对浙江致中和实业有限公司分别作出罚款3000元及15000元的行政处罚决定。
理由是该公司消防控制室未实行24小时值班制度及擅自拆除、停用消防设施、器材。上述行为分别违反了《浙江省消防条例》及《中华人民共和国消防法》。


“企查查”信息显示:浙江致中和实业有限公司成立于2010年12月15日,注册资本50000万元人民币,法定代表人吴某华,该公司100%控股股东为杭州和业投资管理有限公司。吴某华为执行董事兼总经理,曾某玉任监事。
公开资料显示:浙江致中和实业有限公司曾是我国保健酒行业三巨头之一,也是我国最大的五加皮酒生产企业,是保健酒行业中同时拥有中华老字号、中国地理标志产品等众多荣誉的企业。旗下“致中和”品牌始创于1763年,至今已有近三百年的历史。

旗下浙江致中和生物工程有限公司还在2016年获得过商务部颁发的第80张“直销经营许可证”。

5月19日,宋都基业投资股份有限公司披露控股股东、实际控制人承诺事项的进展。
公告称,由于宋都控股的关联方浙江致中和实业有限公司未能按银行要求提前还贷,近日,作为担保方的宋都集团名下存单已被债权人行使担保权利。
经宋都股份初步测算,本次被划扣金额约1.53亿元,截至目前累计被划扣存单金额共计约12.26亿元,占公司最近一期经审计净资产的158.40%。根据《股票上市规则》9.8.1条第一项,如控股股东未能在1个月内完成清偿,公司股票将触及其他风险警示情形。
上述事项构成宋都控股占用上市公司资金情形。截至目前,宋都股份为控股股东及其关联方提供的存单质押担保余额尚有21.64亿元未解决。
