来源|《知识经济》
作者| 宪杭
近年来,益生菌市场持续火热,展现出非凡的活力。提到益生菌,就不得不说益生菌、益生元以及后生元这三者之间的关系。益生菌简单理解就是对人体有益的细菌或真菌;而益生元则相当于益生菌的食物和养料,常见的益生元包括低聚乳果糖、低聚异麦芽糖、低聚果糖、低聚木糖等;后生元则是益生菌经加工处理后的益生菌代谢物成分统称,包括菌体与代谢产物。
《知识经济》细数89家拿牌直销企业,根据各企业官方网站及网上商城等公开信息,搜集统计出41家企业在国内市场共计84种益生菌相关产品,其中也包括益生元及后生元产品。
细分市场 “发散”与“聚焦”
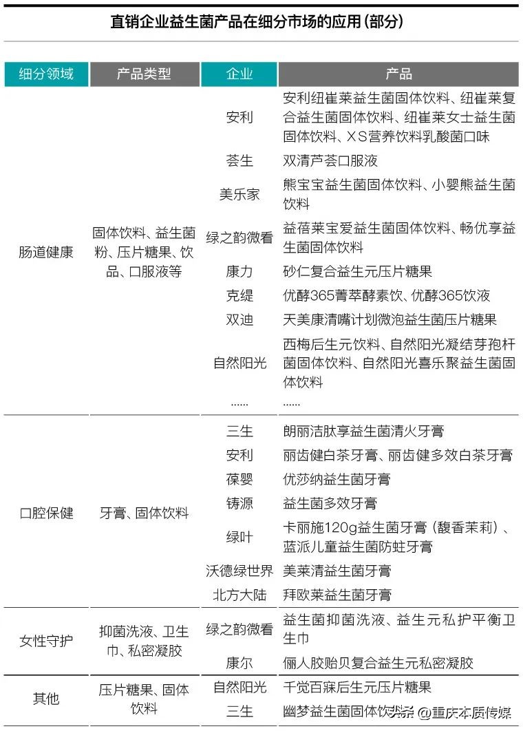
就统计结果而言,目前直销企业的益生菌相关产品主要聚焦于肠胃健康、口腔保健以及女性守护三大细分领域。
肠胃健康方面的益生菌产品数量碾压式地居于榜首,84种益生菌相关产品中有68种与肠胃健康相关。实际上,益生菌的作用标的原本就主要是肠道微生态,因此,绝大部分的益生菌相关产品主要集中解决肠胃健康问题也就无可厚非了。受限于这一应用场景,求同存异则成为益生菌产品市场博弈的关键。这些产品虽然都是在关注肠胃健康,但在具体目标人群的细分和产品呈现方式方面又有所不同。
目标人群细分上,美乐家推出了熊宝宝益生菌固体饮料和小婴熊益生菌饮料;绿之韵微看推出益蓓莱宝爱益生菌固体饮料及畅优享益生菌固体饮料,特别针对于儿童肠道健康,呵护儿童健康成长;圣原推出奥丽戈(原味)益生菌固体饮料和奥丽戈(果味)益生菌固体饮料,分别用以满足老年群体和中青年群体的差异化消费需求。关注肠胃健康的同时,兼顾了女性健康的产品相对较多,宝健益生菌固体饮料(女士型)精选6大专属女士益生菌,结合4大不同产区莓果粉,呵护女性健康;安利纽崔莱女士益生菌固体饮料使用3种进口菌株,有益肠道微生态,平衡女性私密菌群;完美萃妍益生菌固体饮料添加200亿CFU活性益生菌,选用明星菌株,呵护女性生殖道健康;美乐家畅益生蔓越莓益生菌固体饮料,特别添加明星菌株LP299v,选用Urex女性专属菌株,关爱女性健康。
从产品呈现方式上看,益生菌固体饮料和益生菌粉依旧是主流,但也有不少企业在结合自身优势的同时尝试了与众不同的呈现方式。如康力的砂仁复合益生元压片糖果、克缇的优酵365菁萃酵素饮和优酵365饮液、双迪的天美康清嘴计划微泡益生菌压片糖果、绿叶的80g益生菌兰花豆黑松露牛肉味、益宝的益倩盈益生元裸藻饮品、安永的安永牌永健益身胶囊、清晨生物的双孢菇益生菌植物酵素饮品(小纤菇)、自然阳光的西梅后生元饮料以及荟生的双清芦荟口服液等。
口腔保健方面以益生菌牙膏为主要产品。三生朗丽洁肽享益生菌清火牙膏以“多元低聚肽+中药提取物+双重益生菌”助力口腔健康;安利丽齿健白茶牙膏和丽齿健多效白茶牙膏、葆婴的优莎纳益生菌牙膏、铸源益生菌多效牙膏、绿叶的卡丽施120g益生菌牙膏(馥香茉莉)及蓝派儿童益生菌防蛀牙膏、沃德绿世界美莱清益生菌牙膏等皆是依托副干酪乳杆菌ADP-1为口腔健康加码;北方大陆的拜欧莱益生菌牙膏则是号称全球唯一一款双再生牙膏。除牙膏以外,安利还推出了纽崔莱口舒植萃益生菌固体饮料(口舒植萃菌),添加三大口腔专研菌株,竞争性减少坏菌,调节口腔自护力;明星酵母菌加持,有效黏附有害菌,提供健康支持;益生菌+植萃配方,定向维持好菌活力,长效呵护口腔。
女性守护方面,除上述与肠道健康相结合的产品之外,也有少数仅专注于女性守护的产品。绿之韵微看益生菌抑菌洗液针对于妇科炎症、清洁异味、阴部瘙痒等问题,益生元私护平衡卫生巾添加益生元维持女性私护平衡,悬浮设计防侧漏;康尔俪人胶贻贝复合益生元私密凝胶防护、平衡、修复三效合一,由外到内重塑私密微生态平衡。
而其他细分领域的相关产品屈指可数,仅有自然阳光的千觉百寐后生元压片糖果与三生的幽梦益生菌固体饮料注视于睡眠健康问题,安利的纽崔莱纤盈益生菌固体饮料(享瘦菌)着力体型管理方向,益生菌在更多细分领域的应用仍然有待探索。

主要菌株 “犹有偏好”
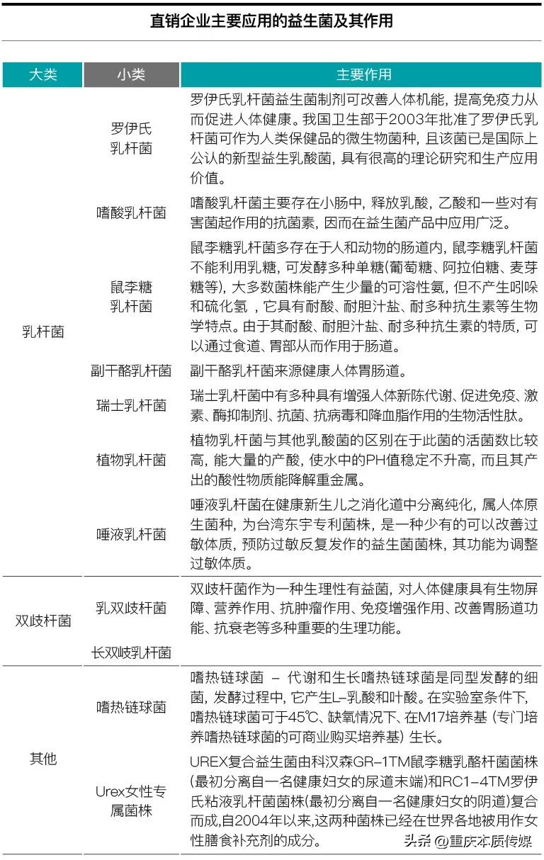
目前已知人体、动物体内有益的细菌或真菌主要有酵母菌、益生芽孢菌、丁酸梭菌、乳杆菌、双歧杆菌、放线菌等。常用的益生菌有嗜酸乳杆菌和双歧杆菌两大类,与干酪乳杆菌一起被称为“健康三益菌”。据《知识经济》统计,直销企业益生菌相关产品对于菌株的选用主要集中在乳杆菌与双歧杆菌。
新时代的国珍蔚忧清罗伊氏乳杆菌冲调粉、尚赫的尚赫益生菌固体饮料、安然的岩藻多糖猴头菇植物饮料、双迪的天美康优质生L-阿拉伯糖酵母肽饮品等益生菌产品均明确标注使用了罗伊氏乳杆菌。
如新华茂牌益生菌固体饮料、安利纽崔莱健活益生菌固体饮料(健活菌)、纽崔莱益生菌固体饮料、纽崔莱复合益生菌固体饮料、纽崔莱女士益生菌固体饮料、欧瑞莲瑞尔姿益生菌固体饮料、嘉康利生命益生菌固体饮料、克缇蔓越莓味固体饮料、葆婴益生菌粉、金日禾野综合酵素三益菌(固体饮料)、圣原奥丽戈益生菌固体饮料、双迪天美康清嘴计划微泡益生菌压片糖果等产品的菌株使用当中皆有嗜酸乳杆菌的身影。
鼠李糖乳杆菌的应用更加广泛,上述大部分产品中均有选用。
值得注意的是,在副干酪乳杆菌的具体应用中,副干酪乳杆菌ADP-1菌株主要用于益生菌牙膏产品,而其他产品则是选用诸如副干酪乳杆菌L578、LPC-37等菌株。

在此次统计结果中,瑞士乳杆菌的应用较少,仅有三生的新品幽梦益生菌固体饮料使用了瑞士乳杆菌L551菌株以及安利纽崔莱口舒植萃益生菌固体饮料(口舒植萃菌)使用了瑞士乳杆菌R52菌株。
植物乳杆菌在三生、宝健、圣原等企业的益生菌产品中均有所应用。
唾液乳杆菌目前应用较少,只有三生的朗丽洁肽享益生菌清火牙膏和双迪的天美康清嘴计划微泡益生菌压片糖果两款产品明确提及使用。
在直销企业的应用范畴中主要是乳双歧杆菌和长双岐乳杆菌两种。两种双歧杆菌的应用都较为广泛,与乳杆菌搭配在上文列举的产品当中均有所体现。
除此之外,有小部分产品应用了帮助乳糖消化的嗜热链球菌,如三生的幽梦益生菌固体饮料、尚赫益生菌固体饮料、金日的禾野综合酵素三益菌(固体饮料)以及圣原的奥丽戈益生菌固体饮料等;还有美乐家畅益生蔓越莓益生菌固体饮料使用了Urex女性专属菌株。

应用方式 “益生菌+”趋势明显
《知识经济》在统计中还发现,直销企业益生菌产品在应用益生菌时并非是单纯地引入益生菌,大多以“益生菌+”的方式应用,例如“益生菌+益生元”“益生菌+后生元”等,甚至个别企业还有益生菌代谢的“益生素”产品。
“益生菌+益生元”的应用是最为常见的方式。安利纽崔莱健活益生菌固体饮料(健活菌)、纽崔莱益生菌固体饮料、纽崔莱复合益生菌固体饮料、纽崔莱女士益生菌固体饮料、无限极乐姿乐言牌型美益生菌固体饮料、美乐家熊宝宝益生菌固体饮料、畅益生蔓越莓益生菌固体饮料等产品中都加入了益生元。此外,三生朗丽洁肽享益生菌清火牙膏通过“多元低聚肽+中药提取物+双重益生菌”养护口腔;无限极牌膳乐星益生菌固体饮料创新益生菌+益生元+传统养生食材配方三位一体,协同作用;安利纽崔莱口舒植萃益生菌固体饮料(口舒植萃菌)用益生菌+植萃配方助力口腔保健。新时代国珍蔚忧清罗伊氏乳杆菌冲调粉采用罗伊氏乳杆菌结合岩藻多糖的形式;宝健益生菌固体饮料(女士型)结合4大不同产区莓果粉;宇航人沙棘复合益生菌固体饮料,以宇航人专业沙棘果粉复配益生菌。此外,记者还在统计中惊奇地发现了除“益生元”“后生元”之外的又一个新奇的益生菌相关名词——益生素,通过了解,益生素是有益菌的代谢产物,有益于肠道健康。事实上,酵素就是一种益生素,克缇优酵365菁萃酵素饮、优酵365饮液以及双迪天美康优质生L-阿拉伯糖酵母肽饮品等产品就是在应用植物酵素。

益生菌市场的热潮已成定势,部分直销企业在益生菌市场表现出色,但仍有巨大的发展潜力与空间。益生菌在肠道健康领域具有举足轻重的优势,因其本质特征而显得无可厚非,但同时也仍有企业在其他细分领域尝试并获得了成功,也期待有更多的企业开拓更多的细分领域,引领新的爆点,为行业发展注入新的活力。对于益生菌产品的品质控制,关键在于菌株的选择。眼下部分行业领导者已经开始了深入的益生菌科研投入,这是加码益生菌市场的明智之举,这些企业将继续投入并收获丰硕的成果。此外,在益生菌的应用方式上,“益生菌+”的趋势日益明显,结合企业自身特色或将是最明智的选择。以无限极为例,他们最近与江南大学共同完成了“中草药+益生菌协同创新研究中心”签约仪式,这无疑是一个最佳案例,也将是无限极在今后的益生菌市场大放异彩的实力背书。