今天给大家介绍的初中,和武汉大学有着千丝万缕的关系,一起来看看吧!

每年小升初,如何给孩子择校是众多家长头疼的问题,学校选的好,可以给孩子的高中和大学奠定一个良好的基础。今天要介绍的初中是武汉大学附属初中,教学水准也属于第一梯队。
学校简介
武汉大学附属外语学校是教育部直属的重点高校附属中学,创办于1993年,是一所有着优良的办学传统和鲜明的办学特色的优质初级中学。该校以“构建幸福教育生活的乐园、培养具备关键能力的社会有用人才”为办学愿景,围绕“多元培养、创享幸福”的办学理念,致力开拓“营造书香校园、培养关键能力、构建双核课堂、缔造朝阳教室、建设智慧园区、研发多元校本、拓展教育主题、体验社会生活、家校合作共育、同写幸福教育”等十个实施路径。
全名:武汉大学附属外国语学校
学校性质:公立学校
办学特色:学校开设有英语常规班、德语双语班、法语双语班、西班牙语双语班等班级,实行单外语和双外语教学并举的多元教学模式。单独说说小语种(德、法、西)班,武大附中是教育部直属中学(这真是凤毛麟角),它与这些国家签订合作培养协议,双方互认高考成绩,达到语言要求可以直接提供国外高校的录取机会,这是它的特色。

中考成绩
2020年中考成绩:
1、普高上线人数322人, 上线率68.08%, 市级示范上线人数284人,上线率60. 04%,500分以上2人。
2、小语种双外语特色班 (含口语班) 的普高上线率高达92.25%,示范上线率84.88%。
↓2020年武大外校中考喜报↓

(来源:武大外校)
2019年中考成绩:
李语轩、李谨言 2名同学进入高分保护学生行列 。普高上线人数356人,上线率73.1%;市级示范上线人数304人,上线率62.4%。
德、法、西小语种双外语班普高上线人数179人,上线率93.7%;市级示范上线人数171人,上线率89.5%;450分以上人数达到34.7%。

↑武大外校近两年中考成绩对比↑
从近两年中考成绩中,可以看到武大外校普高上线率平均保持在70%左右,市示范率保持在61%,德、法、西小语种双外语班的一直以来都是武大外校的一大特色,普高率平均92.5%,市示范率平均86.5%。

↑2020年武昌区中考成绩对比↑
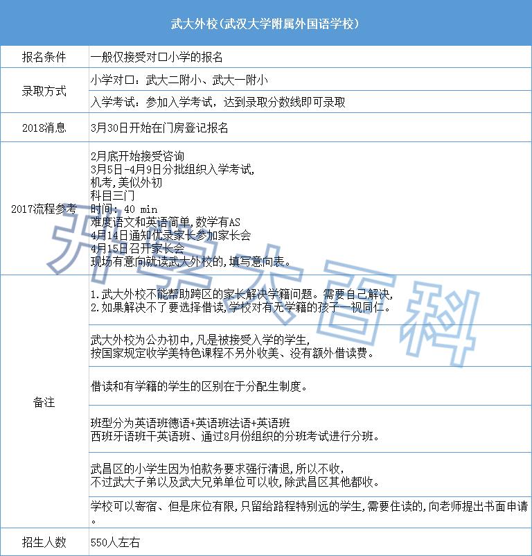
招生方式
招生对象为:
招收对口武大一附小、武大二附小工学部的孩子,另外也招部分成绩优秀的择校生,但择校生不收武昌区。
招生考试内容:语数外,全部笔试,数学100分,语外各50,三门合计200分。(参考往年)

(参考往年,如有错漏,欢迎指正)

↑武昌区2020年分配生数据↑

↑武大外校2018-2020年分配生数据↑
招生班型
武大外校是分为三个部分:直升班、外校班、附中班。 直升班:目前在武大附中即高中部上课,和高中部一起管理,2011年法语一个班、德二个班,英语二个班,听说将来可能要开西班牙语。直升班是按中国现行高考体制来培养学生,把参加国内高考,考入国内重点大学作为学生的长远目标,同时,开设特色课程,也为学生高中或大学毕业后出国留学打开一扇窗。
2019年3月31日,楚天都市报大型公益活动“名校行”走进武大外校(武大附中初中部),300多名家长中,多数人都是冲着该校“小语种教学”金字招牌而来。 有家长算了笔账,在该校免费学三年小语种,至少能省几万元培训费用。
▷ 德语直升班: 此项目是中国政府与德国政府的教育合作项目,全国共有35所项目学校,武汉有二所,分别是武汉外校和武大外校。初二开始由德方提供外教,德语课程按德国国外学校教育司的德语课程标准开课和考试,在德方指导下,由学校执行课程教学任务,通过德国国外学校教育司的语言考试,并取得国内211重点大学的录取通知书,学生可具备留学德国的资格。优秀学生考取德国名校之后,可以获得全额奖学金。没有奖学金的学生,德国大学不收学费,学生只承担住宿和生活费。
▷ 英语直升班: 除初一正常的英语教材外,增加了看听学,一星期二节托福口语,但其托福课程只是导入,要想真正在托福考试中取得成绩,必须在课外下一番功夫。英语没有外教。可能是这个班是以高考为目的,而非留学。
▷ 法语直升班: 其课程是在法国驻武汉总领事馆文化教育处的指导下开设,总领事馆文化教育处可以为学生提供相关的咨询和服务,但不提供出国留学水平考试,这方面的内容由学生去相关专业机构报名参加,武大外校只提供语言教学服务。
除此之外还有附中班和外校班这两种班型。

机器人实验室
图书馆

学费&住宿

武大外校为公立学校,住校生一学期(半年)500住宿费,班级和宿舍都有空调,空调电费采取实用实摊方式。
高中部宿舍分男女生二栋,一室上下铺可住八人,但通常没住满,卫生间在宿舍每层端头,寝室无;就餐是在食堂刷卡,食堂伙食不错,菜品丰富且价格合理,一般中晚正餐6-8元钱足矣,高中部宿舍二层楼一个电热水器,孩子洗澡要自己打水。
初中部没有食堂(学校出门后不远处有大学的餐厅可解决就餐问题),但住宿条件比高中部要好些,有一男一女两个可以刷卡放热水的洗澡间。
作息时间

住校生6:00起床,晨跑完后早餐,走读生早上7:20到校,12:10放学,下午2:00点上课,直升班5:10点放学,6点开始晚自习到8.50(直升班所有的学生都要上晚自习,所以走读生的家长要辛苦些,大部分家长会在下晚自习时接孩子回家),外校和附中班是下午直接上课到6点多,住校的学生上晚自习。学校中午12.40~14.00(冬季为13.30)为静校时间,其间所有中午在校学生全部到教室午休。宿舍楼在上课期间大门是锁着的,严禁学生出入,晚上十一点熄灯锁门,对于初中的孩子来说,如果在静校时间能满足午休,11点熄灯是能满足睡眠时间的。
问答
Q:孩子成绩不足以分到小语种班怎么办?
A:进校后会进行能力测试,如果孩子多学一门语言确实有难度,建议不要勉强。
Q:学小语种会耽误英语成绩吗?
A:外语之间有共通点,按照以往的经验,小语种成绩不错的同学,反而会促进英语成绩。
还有家长说道:
在这里学小语种完全免费,老师也多数都有留学经验,教得比较正宗,三年读下来相当于省了几万元培训费。“如果高中进了武大附中高中部,还可以继续学小语种。如果将来留学国外,比读针对出国的民办中学,那可是省了几十万啊。
@谭先生