一周《官方证问答》时间到,今日笔者整理了5月28日-6月3日石家庄市政府及行政区官方网站公开信息,对购房者所关注的项目进展/证件办理情况、旧村改造情况进行了归纳汇总。
除去经常提及的天阳御龙湾2号楼正在筹集土地出让金,莱茵春天代*地征**正在组卷阶段,进展顺利外,本周依旧有不少项目新动态:鸿昇广场燕园规划许可证近期办理完毕,预计8月底前办理工程建设开工许可证;幸福城D区在办理预售证;而此前被石家庄市住房和建设稽查大队点名批评的“白金汉府”项目正在积极组织综合验收,验收通过后可办理房产证。
一起来看详细信息。

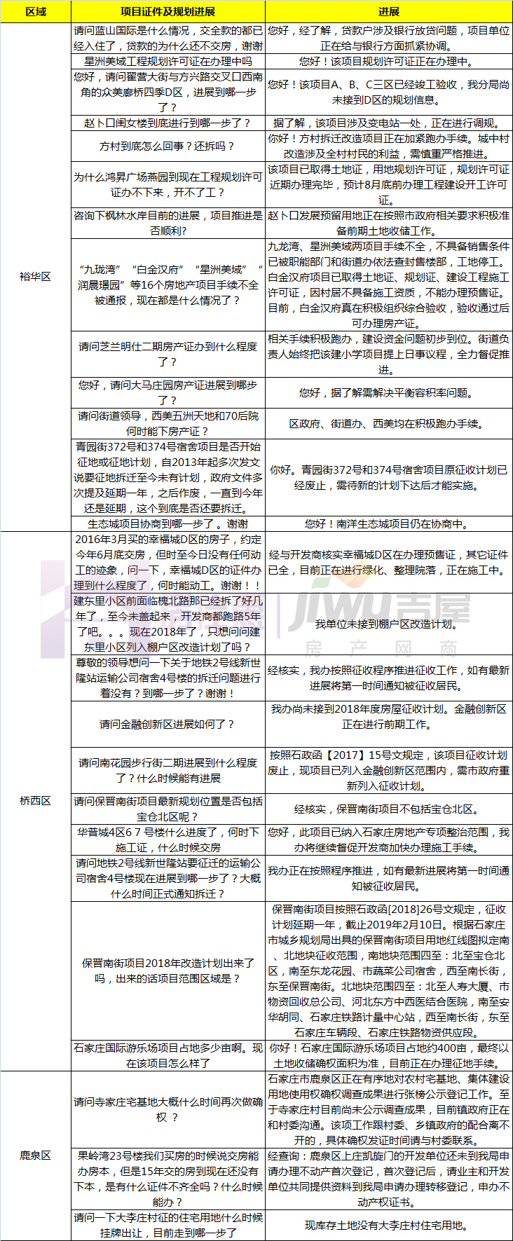
网友留言:请问蓝山国际是什么情况,交全款的都已经入住了,*款贷**的为什么还不交房,谢谢
留言回复:【建华南街道】您好,经了解,*款贷**户涉及银行放贷问题,项目单位正在给与银行方面抓紧协调。
网友留言:星洲美域工程规划许可证在办理中吗
留言回复:【规划分局】您好!该项目规划许可证正在办理中。
网友留言:您好,请问翟营大街与方兴路交叉口西南角的众美廊桥四季D区,进展到哪一步了?
留言回复:【规划分局】您好!该项目A、B、C三区已经竣工验收,我分局尚未接到D区的规划信息。
网友留言:赵卜口闺女楼到底进行到哪一步了?
留言回复:【建华南街道】据了解,该项目涉及变电站一处,正在进行调规。
网友留言:方村到底怎么回事?还拆吗?
留言回复:【方村镇】你好!方村*迁拆**改造项目正在加紧跑办手续。城中村改造涉及全村村民的利益,需慎重严格推进。
网友留言:为什么鸿昇广场燕园到现在工程规划许可证办不下来,开不了工?
留言回复:【裕东街道】该项目已取得土地证,用地规划许可证,规划许可证近期办理完毕,预计8月底前办理工程建设开工许可证。
网友留言:咨询下枫林水岸目前的进展,项目推进是否顺利?
留言回复:【建华南街道】赵卜口发展预留用地正在按照市政府相关要求积极准备前期土地收储工作。
网友留言:“九珑湾”“白金汉府”“星洲美域”“润晨璟园”等16个房地产项目手续不全被通报,现在都是什么情况了?
留言回复:【裕东街道】九龙湾、星洲美域两项目手续不全,不具备销售条件已被职能部门和街道办依法查封售楼部,工地停工。白金汉府项目已取得土地证、规划证、建设工程施工许可证,因村居不具备施工资质,不能办理预售证。目前,白金汉府正在积极组织综合验收,验收通过后可办理房产证。
网友留言:请问芝兰明仕二期房产证办到什么程度了?
留言回复:【裕东街道】相关手续积极跑办,建设资金问题初步到位。街道负责人始终把该建小学项目提上日事议程,全力督促推进。
网友留言:您好,请问大马庄园房产证进展到哪步了?
留言回复:【裕东街道】您好,据了解需解决平衡容积率问题。
网友留言:请问街道领导,西美五洲天地和70后院何时能下房产证?
留言回复:【裕东街道】区政府、街道办、西美均在积极跑办手续。
网友留言:青园街372号和374号宿舍项目是否开始*地征**或*地征**计划,自2013年起多次发文说要*地征***迁拆**至今未有计划,政府文件多次提及延期一年,之后作废,一直到今年还是延期,这个到底是否还要*迁拆**。
留言回复:【征收办】你好。青园街372号和374号宿舍项目原征收计划已经废止,需待新的计划下达后才能实施。
网友留言:生态城项目协商到哪一步了 。谢谢
留言回复:【方村镇】您好!南洋生态城项目仍在协商中。
网友留言:2016年3月买的幸福城D区的房子,约定今年6月底交房,但时至今日没有任何动工的迹象,问一下,幸福城D区的证件办理到什么程度了,何时能动工。谢谢!!
留言回复:经与开发商核实幸福城D区在办理预售证,其它证件已全,目前正在进行绿化、整理院落,正在施工中。
网友留言:建东里小区前面临槐北路那已经拆了好几年了,至今未盖起来,开发商都跑路5年了吧。。。现在2018年了,只想问问建东里小区列入棚户区改造计划了吗?
留言回复:我单位未接到棚户区改造计划。
网友留言:尊敬的领导想问一下关于地铁2号线新世隆站运输公司宿舍4号楼的*迁拆**问题进行着没有?到哪一步了?谢谢!
留言回复:经核实,我办按照征收程序推进征收工作,如有最新进展将第一时间通知被征收居民。
网友留言:请问金融创新区进展如何了?
留言回复:我办尚未接到2018年度房屋征收计划。金融创新区正在进行前期工作。
网友留言:请问南花园步行街二期进展到什么程度了?什么时候能有进展
留言回复:按照石政函【2017】15号文规定,该项目征收计划废止,现项目已列入金融创新区范围内,需市政府重新列入征收计划。
网友留言:请问保晋南街项目最新规划位置是否包括宝仓北区呢?
留言回复:经核实,保晋南街项目不包括宝仓北区。
网友留言:华普城4区6、7号楼什么进度了,何时下施工证,什么时候交房
留言回复:您好,此项目已纳入石家庄房地产专项整治范围,我办将继续督促开发商加快办理施工手续。
网友留言:请问地铁2号线新世隆站要征迁的运输公司宿舍4号楼现在进展到哪一步了?大概什么时间正式通知*迁拆**?
留言回复:我办正在按照程序推进,如有最新进展将第一时间通知被征收居民。
网友留言:保晋南街项目2018年改造计划出来了吗,出来的话项目范围区域是?
留言回复:保晋南街项目按照石政函[2018]26号文规定,征收计划延期一年,截止2019年2月10日。根据石家庄市城乡规划局出具的保晋南街项目用地红线图拟定南、北地块征收范围,南地块范围四至:北至宝仓北区,南至东龙花园、市蔬菜公司宿舍,西至南长街,东至保晋南街。北地块范围四至:北至人寿大厦、市物资回收总公司、河北东方中西医结合医院,南至安华胡同、石家庄铁路计量中心站,西至南长街,东至石家庄车辆段、石家庄铁路物资供应段。
网友留言:石家庄国际游乐场项目占地多少亩啊。现在该项目怎么样了
留言回复:【方村镇】你好!石家庄国际游乐场项目占地约400亩,最终以土地收储确权面积为准,目前正在办理*地征**手续。
网友留言:请问寺家庄宅基地大概什么时间再次做确权 ?
留言回复:石家庄市鹿泉区正在有序地对农村宅基地、集体建设用地使用权确权调查成果进行张榜公示登记工作。至于寺家庄村目前尚未公示调查成果,目前镇政府正在和村委沟通。该项工作跟村委、乡镇政府的配合离不开的,具体确权发证时间请与村委联系。
网友留言:果岭湾23号楼我们买房的时候说交房能办房本,但是15年交的房到现在还没有下本,是有什么证件不齐全吗?什么时候能办?
留言回复:经查询:鹿泉区果岭湾23号楼的开发单位还未到我局申请办理不动产首次登记,首次登记后,请业主和开发单位共同提供资料到我局申请办理转移登记,申办不动产权证书。
网友留言:上庄中山凯旋门已经交房3年多,房产证或者是不动产登记到什么地步了,如果还未办理是什么原因了,可以由什么部门督促了。
留言回复:经查询:鹿泉区上庄凯旋门的开发单位还未到我局申请办理不动产首次登记,首次登记后,请业主和开发单位共同提供资料到我局申请办理转移登记,申办不动产权证书。
网友留言:请问一下大李庄村征的住宅用地什么时候挂牌出让,目前走到哪一步了
留言回复:现库存土地没有大李庄村住宅用地。