钙,是人体中含量最高的矿物质,同时又是非常重要的电解质。中国人每日平均摄钙量仅为推荐摄入量的50% ,补钙已成为大家最关注的问题。而挑选已成为重中之重,市面上的钙那么多,更是让挑选的难度升级。

一、主要成分及每片含钙量
朗迪:每片碳酸钙1.25g(相当于钙500mg)维生素D3 5ug(200国家单位)
钙尔奇 :每片碳酸钙0.75g(相当于钙300mg)维生素D3 1.5ug (60国际单位)
迪巧:每片碳酸钙0.75g(相当于钙300mg)维生素D3 2.5ug (100国际单位)
醋酸钙胶囊(金丐):每粒含醋酸钙0.6g(相当于钙152.1mg)
卡奇尔:每片含葡萄糖酸钙0.197g(相当于钙18.33mg),磷酸氢钙0.139g(相当于钙102mg),维生素D2 100单位
尤尼乐:枸橼酸苹果酸钙0.25g(枸橼酸苹果酸钙又名果酸钙,由碳酸钙等钙源与柠檬酸(枸橼酸)、苹果酸按一定比例混合溶解后形成络合物,现已成为美国、西欧和日本等国首选的高吸收钙)
钙含量 碳酸钙:40% 醋酸钙:22.2%
葡萄糖酸钙:8.9% 磷酸钙23.3%
枸橼酸苹果酸钙:21.1%

二、主要成分之间的区别
无机钙:碳酸钙、磷酸钙
优点:钙含量高,价格便宜,性价比高;
缺点:水溶性相对较差,吸收需要胃酸参与,碳酸钙强碱性,对胃肠刺激大
无机钙与胃酸结合发生生化反应释放钙离子,钙在胃里逗留时间较短,所以机体只能吸收少量钙。无机钙导致上火、胃痛、结石和便秘不适合肠胃不好者。
有机酸钙:葡萄糖酸钙、醋酸钙、枸橼酸钙、枸橼酸苹果酸钙
优点:水溶性好,ph接近中性,不需胃酸参与;
缺点:含钙量不高,生物利用度不高,须服用大量制剂才能达到补钙需求。
有机钙是有机酸与无机钙离子化而成,与机体的蛋白酶结合反应速度快,每天三次能够充分满足机体需求。有机钙不会刺激肠胃,不会引起便秘、上火、结石。
维生素D2:又叫骨化醇
维生素D3:又叫阿尔法固化醇

维生素D3的效力和作用持续时间均高于维生素D2,对于没有严重肾衰的患者,无论是常规补充还是治疗维生素D缺乏,都建议选择维生素D3。但对于有严重肾衰患者,不能服用维生素D2或D3,应选用1,25—二羟基维生素D3(骨化三醇)

三、规格、用法用量(成人常规剂量)及价格
朗迪:36片/瓶 一次1片,一日1-2片 30.28
钙尔奇:60片/瓶 一次2片,一日1-2次 29.91
迪巧:120片/瓶 一次2片,一天1次 31.98
醋酸钙胶囊(金丐):12粒/瓶 一次一粒,一日1次 43.18
卡奇尔:60片/瓶 一次2片,一日3次 52.98
尤尼乐:120片/瓶 一次1-8片,一日2-3次 28.96
据上述药品价格,可以推算出碳酸钙是性价比最高的,其次是醋酸钙胶囊 ,尤尼乐,最后是卡奇尔
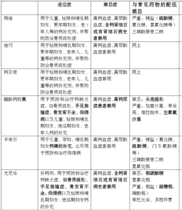
四、适应症与禁忌症

五、适宜与不适宜人群
糖尿病患者不适宜用葡萄糖酸钙;
习惯性便秘不适宜用碳酸钙;
肾/胆结石患者禁用碳酸钙;
慢性肾功能衰竭所致高磷酸血症者适宜用醋酸钙。