哈喽大家好,上周为大家介绍的小学还喜欢吗?今天依旧来为大家介绍越秀区的优质小学哦。没办法,越秀区的好学校实在是太多啦!今天来给大家介绍的小学,也是知名度很高的哦,大家一定很熟悉,那就是——小北路小学。

小北路小学创办于1907年12月,位于山清水秀、风景宜人的越秀山脚下,是一所历史悠久的百年老校,广东省一级学校。目前小北路小学有在读学生1671名,在职教师98人。
大家都知道,越秀区名校林立,很多优质的中小学,而小北路小学作为省一级学校,和东风东路小学,文德路小学,东山培正小学,农林下路小学四所重点学校并列成为越秀第一梯队的优质小学。

学校前身是清朝光绪年间的番禺县官立北关模范小学堂,几数易名,曾名为“北区第五工农子弟学校”、“小八路小学”、 “登峰中路第三小学”等,后来随路名改为“小北路小学”,在2001年之后,经历了与天香街小学、丹桂里小学两次并校的历史,2017年天秀小学并入小北路,形成了现在的4个校区。

▲天香校区

▲丹桂里校区
目前各个校区上课的年级不同,1-2年级在本部,3-4年级在丹桂,5-6年级在天香,每个校区相隔不远,大概300米。
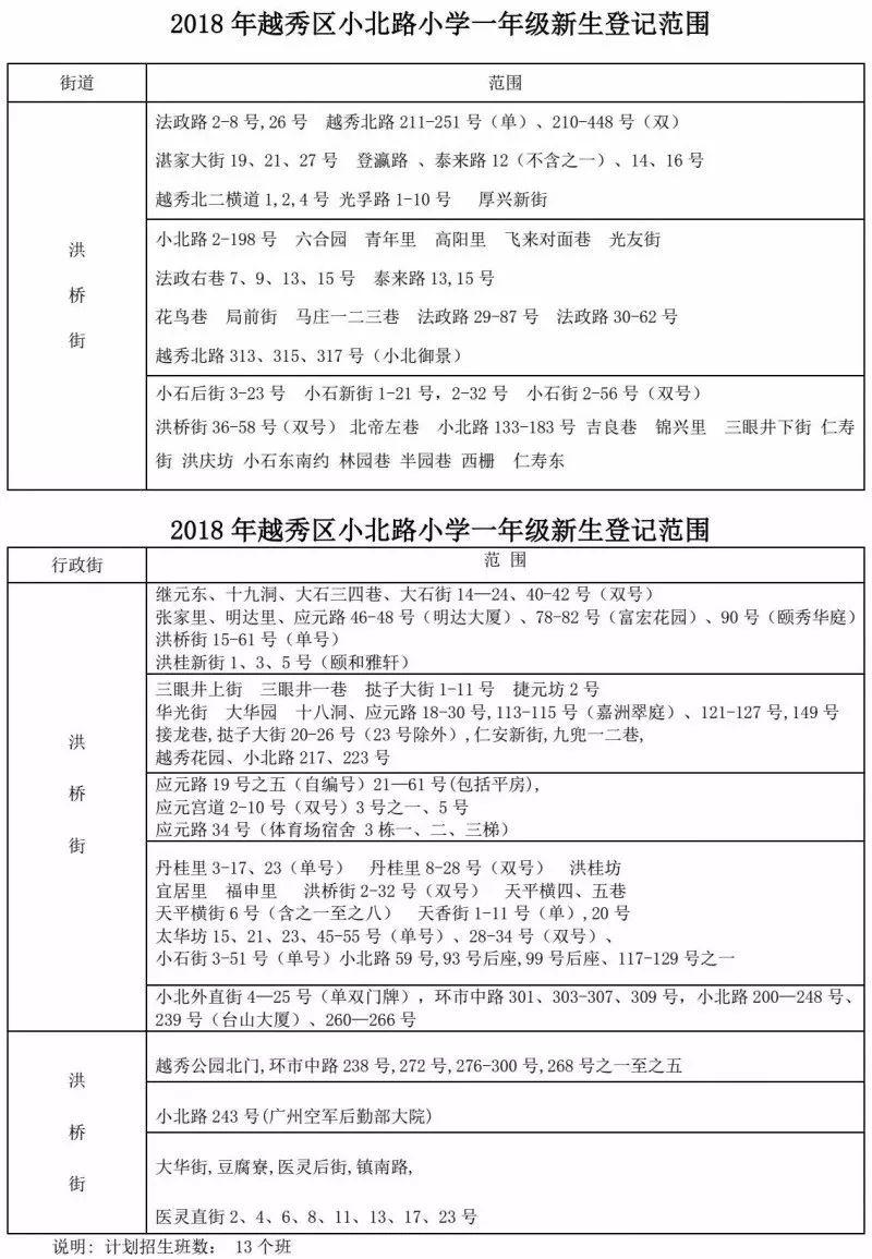
【小北路小学招生地段】

【派位对口初中】
越秀区小升初主要途径是电脑派位和立体学区对口直升,而对口的中学是执信本部、广大附中、第二中学、十七中学、恒福中学、省实越秀中学初中部、豪贤中学。其中,执信中学,第二中学,广大附中,等五所学校为省一级学校,因此小北路小学在家长口中享有很高的赞誉,被成为越秀区拥有“最高性价比”升学组合的小学。

【2017年升学情况】

学校占地面积15078平方米,建筑面积13606平方米,校园环境优美,各种教室、功能室配备齐全,布置实用美观、富有教育性,是儿童学习的乐园、教师成长的沃土。
而且小北路小学也对几个校区进行了微改造计划,翻新后的小学楼漂亮洋气了不少,颇具岭南风格!

校级行政5人,中层行政5人,中学高级教师1人,小学高级教师68人,其中硕士研究生2人,在读研究生1人,学历100%达标。广东省特级教师1名,南粤教坛新秀2名,获省级优秀教师称号2名,市级优秀教师称号10名,区级优秀教师39 名,区名教师2名,学科教坛新秀30名。
当然啦,家长们的评价也是非常一致!
家长1:小北的家长普遍重视教育,氛围很重要,小北补习机构多且离学校近。
家长2:小北不错啊,朋友的小男孩在小北读三年级,很活跃,很有礼貌,动手能力强。
家长3:小北路小学在广州是顶级梯队的,100多年历史了,立体学区的话周边有二中和广大附,也不怕,二中去年高考超过华附了,广大附也是近几年公认的进步最快的学校!成绩超过执信和广雅了。
-End-
了解详情可在文末留言,关注明师教育,更多小升初、中考、高考咨询明师教育第一时间传递给您!明师教育,强教育,强教学,强能力,强素质!