饮食安全是社会上不可忽略的重要问题。央视315晚会上就爆出了不少在饮食安全方面做得不到位甚至是毫无消毒杀菌过程的生产工厂。

这些工厂的“内幕”让人感觉到其过程触目惊心之余,更是令人作呕。
肉类是社会民众购买食材时常被青睐的重要门类,而就在315的曝光台上,有一些不良厂家违反规定而生产的肉类却是人们生活中常见的身影。任谁也不会想到,我们平时端上桌肉菜中的原材料,到底是不是真的卫生。
那些被爆出的“暗黑”肉类
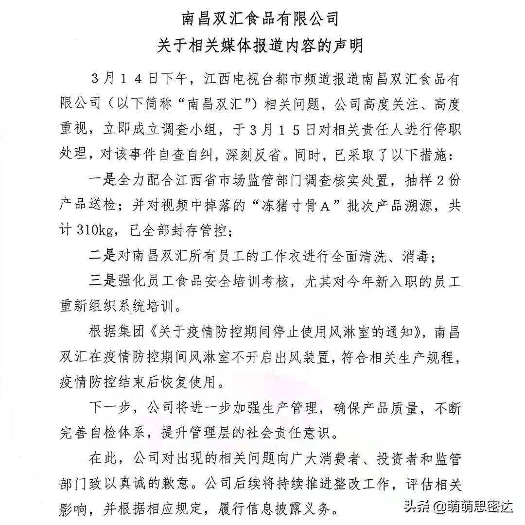
央视315晚会曝光了双汇生产车间产生的乱象:

工作人员没有更符合卫生标准的工作服,工作服很多都泛黑有异味;猪排在掉落地面之后直接拿起来装袋,没有任何处理;设备消毒杀菌环节“走过场”,过程形同虚设……
这中间涉及到的不仅仅是老百姓耳熟能详的双汇加工肉类,甚至生鲜肉也包括在内。据相关记者提供的视频画面,工作间的工作人员洗毛巾的水池已经变得五黑不堪,而且也没有进行更换干净的水源,就在里面拿涮过的毛巾洗手、洗设备、洗香肠。

在上文提到的猪小排掉到地上之后,前往工厂*底卧**的记者还特地询问部门主管:“要不要洗一下?”主管却直接回答“只要不要让我看到就行。”这样的问答让人冒出一身冷汗,这只是记者遇到卫生情况的“冰山一角”,那些没有被看到的真相可能更加令人作呕。

对此有网友表示“之前已经爆出很多次问题了,结果谁知道死猪不怕开水烫,并没有整改……”、“大品牌的火腿都这样,更不用说那些三无品牌……”可以说双汇这次已经完全辜负了消费者,之前建立起与客户之间的信任体系也出现了明显的裂痕。
对于这一事件,双汇的董事长已经亲自鞠躬道歉,同时声明公司已经决定每年花费2亿元进行一系列提高食品安全整改,这中间包括双汇每头生猪的检测,以及向外界开放生产线进行参观等等。

生活中还有哪些肉很不卫生?
315晚会中爆出了不少关于食品行业的卫生问题,其中肉类就算一个“大热门”。
除了315晚会中提到的肉类加工问题,其实生活中还有一些肉类也是很不卫生的。
首先就是加硝卤制的熟食类。很多菜市场或者超市都会有熟食摊位,那些卤出来的熟食不仅散发着浓郁的香味,色泽也非常红润,可以让人垂涎欲滴、胃口大开。

如果这些食物的颜色只是用糖色调和,那么当然没什么问题;但有些不良商贩为了降低成本,就会在熟食中加入硝酸盐和亚硝酸钠,这两种化学物质食用之后,对人体都有极大的伤害。
第二,甲醛浸泡过的鱼肉。鱼肉作为一种非常有营养的肉类,受到众多老百姓的喜爱,但大家都知道鲜香的鱼肉保质期是很短的,如果购买回来不注意保存,就会腐烂或者变质。

但是在菜市场就会发现一些菜摊上的鱼肉无论是早上还是晚上都是新鲜的,这时就要注意是不是鱼肉已经被甲醛浸泡过了差不多。当鱼肉被甲醛浸泡过之后,就会保持表面的新鲜,而这种肉类在使用过程中却是很不营养、不健康的,对人体也不好。
具体的鉴别方法就是用手指摁一下鱼的身体,用甲醛浸泡过的鱼肉是没有任何弹性的,而没有甲醛泡过的鱼肉则会出现回弹。
第三,包冰衣的鱼虾类。经常去超市海鲜区的朋友们一定会发现,很多鱼虾。表面上的都裹着厚厚的冰,从老百姓的视觉上会认为这些鱼虾都很新鲜,其实这是错误的。

经过冰冻的鱼虾,其本质都已经不够新鲜了,工人们在冷冻前都会用碱进行处理,而这些经过碱水处理的鱼虾其实已经远远没有人们想象的那样新鲜了。
第四,猪大肠类。大肠作为一*猪种**的器官,很受一些人们的喜爱,不管是火爆肥肠、卤肥肠还是卤煮,都是一些“吃货”的“心头好”。
众所周知,大肠清洗起来是非常麻烦的,有不少不良商家为了节省清洗的时间,都会选择用工业双氧水等化学物质的浸泡大肠,而这样处理出来的猪大肠看似比较干净,但其实是最脏的。

如果真的喜欢吃猪大肠,那么建议买自己进行清洗活动,用面粉、淀粉以及咸盐把外面和里面的油脂都好好地搓干净,这样吃起来就比较放心了。
如何挑选新鲜的猪肉?
猪肉作为大多数老百姓生活中必不可少的食材,受到很多厨师以及家庭主妇的青睐。但肉市场的鲜肉也并不是真的品质能够得到保障,在挑选时还是要注意。
下面就以猪肉为例,分享给大家三个生活中的挑肉小技巧,方便大家能够在采购过程中选择更新鲜的肉类。

首先,观察肉类的颜色。采购猪肉时要选择鲜红色的肉,而免挑选那些泛暗红色的肉。这主要是因为鲜红色的猪肉,猪血放的要更干净一些,腥味也会更小,不管是老人还是小孩都更愿意吃。
市面上那些呈现暗红色的猪肉,是没有充分放血的征兆。吃起来腥味非常大。而一些不新鲜的肉被拿出来重新售卖时,颜色也是偏暗的,在采购时需要避免挑选。

第二,弹性与湿度。买猪肉的时候要注意猪肉的弹性,选回弹性好一点的,例如在挑选时可以用手套个塑料袋按一按。
至于湿度,主要是因为一些不良商贩会在猪肉中注水,或是将冷冻的肉类当做鲜肉进行售卖。注水肉的肉色偏淡,而且从切面上看会有种湿漉漉的感觉;冷冻的猪肉在解冻之后表面也会呈现更潮湿的手感。

挑选肉类时,可以在即将采购的肉上铺一张纸巾拍一拍,如果纸巾很快就被浸湿,那么很可能就是注水肉或者冷冻肉,选购时要避免购买。
第三,观察标签,认准相关许可证明。
采购肉类时,肉的部位、保质期、猪的品种以及产地等这样的信息都是可以在包装袋上找到标识的,同时在超市或者网络上购买冷冻肉时候要看清包装上有没有产品执行标准“GB2707”,或者是写有“动物产品检疫合格”的标签。如果找不到这样的分销许可,那么就是“三无肉”,避免购买。

结语
肉类在大多数老百姓日常饮食生活中占有重要地位,那么如何挑选肉类就成为了厨师或者家庭主妇们的重中之重。很多肉类产品都是表面上看起来“干干净净”,但事实上却“藏污纳垢”,隐藏着很多不利于人体健康的化学物质和细菌一类,让人防不胜防。
在挑选肉类时一定要注意市面上已经爆雷的加工肉食品以及不新鲜的肉类,通过上面所提到的小技巧进行仔细辨别,只有买回来的肉类足够新鲜和健康,老百姓才吃的放心、吃的安心。