辅警(警务辅助人员)是指根据社会治安形势发展和公安工作实际需要,由县级以上地方人民政府或者公安机关采取向社会力量购买服务、依法签订劳动合同或聘用合同等方式招聘使用,相关经费列入本级财政预算予以保障,参照《公安机关人民警察纪律条令》管理,为公安机关日常运转和警务活动提供辅助支持的非人民警察身份人员。
警务辅助人员是公安机关一支不可或缺的重要力量,辅警的招考规模还是很大的,而且还是不少人争抢这个岗位,对于广东省的辅警而言,珠三角地区的辅警尤为吃香,且竞争更为激烈。下面我们一起来说一说辅警相比其他社会职位而言,它有哪些方面的优势。
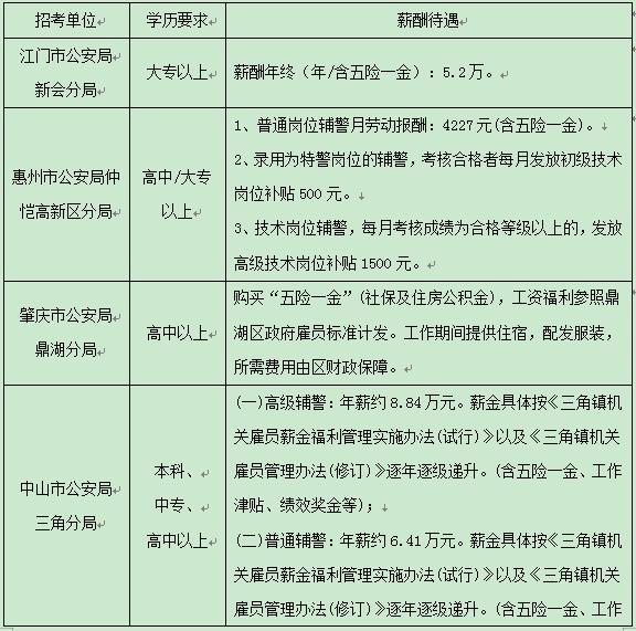
我们先来看看广东部分地市辅警的学历要求和薪酬待遇情况:




注意:表格数据来自2019、2020年的招考公告,仅供参考。
通过表格中的数据我们来说说辅警岗位在学历要求和薪酬待遇方面的优势。
一、专业、学历与稳定性
首先,学历来看,辅警岗位的招聘要求相比于其他的岗位来说,并不是特别的高,只有高中或者大专的毕业证的人也是可以较为容易的加入其中,和现今社会上的大部分职位需要本科生是有很大的不同的。其次,专业来看,辅警要求的专业比较多元化,也就意味着很多人都可以报考进而从警。最后,在任职期间,只要你不做出一些违法行为,都不会被轻易的辞退,这个职位还是比其他的职位具有较为高的稳定性,不会担心自己随时有可能就失业了。

图片来自网络,侵删
二、薪酬待遇
辅警在工作待遇上,一般包括工资和五险一金(养老保险、医疗保险、失业保险、生育保险、工伤保险、住房公积金)。总体的薪酬待遇处于城市平均收入水平,从表格可以看出,珠三角的薪酬待遇情况比粤东西北的薪酬待遇要好一些。不同的层级还会往上有不同的浮动,整体的工资会根据各地经济社会发展情况、财政状况等进行动态调整。而专科毕业去其他社会职位上任职可能还达不到这样的待遇。

图片来自网络,侵删
三、其他优势
1.辅警招聘制度不断规范,招聘门槛变高,选拔制度不断完善,从笔试-面试-体测,每个环节都严格把控。广东省在这方面是走在前列的,如深圳辅警岗位的招聘选拔就非常规范。
2.社会对于辅警的认可度越来越高,关于辅警的正面报道越来越多,社会公众对于辅警的认识逐渐加深。
3.国家和社会对于辅警的重视程度不断提高,各项政策不断出台。

图片来自网络,侵删
2020年是全面深化公安改革之年,1月公安厅局部长赵克志在公开会议中提出:要加快构建符合新时代要求、体现实战化特点、具有中国特色的现代警务体系,积极推动辅警管理地方立法,健全完善辅警管理制度。
由此,相信在不久的将来,辅警岗位在薪酬待遇方面和晋升方面都将会有长足的改进和更好的制度保障。对于专科人群来说,辅警岗位将会是更不错的选择,辅警工作将会越来越吃香。