今天给大家测评一款没有健康告知的医疗险—— 众民保·普惠百万医疗 (下面简称众民保)。
它不限职业类别,80岁也能带病投保,相比一般的惠民保,它的免赔额更低,只有1万,看起来还是很不错的。
那么, 众民保到底好不好呢?跟其他的惠民保对比怎么样? 下面我们来一起来看看这款产品的保障如何,值不值得买?

众民保,保障好不好?
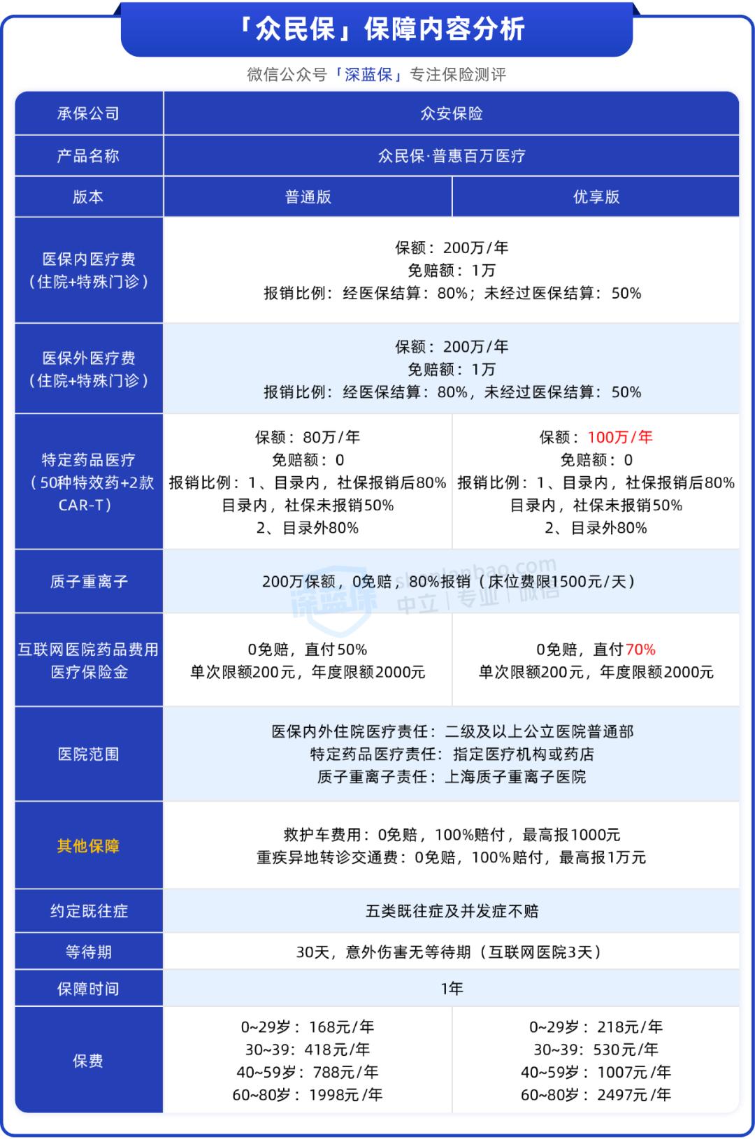
众民保由众安保险推出,不限投保地区,产品具体的保障内容,我们整理了表格,如下:

可以看到众民保分两个版本——普通版和优享版,区别就这2点:
1、特定药品医疗保额:普通版是80万,优享版是100万;
2、互联网医院药品报销比例:普通版是50%,优享版是70%
优享版各个年龄段保费有所上涨,建议选择普通版就可以了,当然如果预算多,就选优享版。
众民保主要报销的就是住院和特殊门诊的医疗费用,如果使用了特定药品和质子重离子治疗,也能报销,具体报销情况如下:
- 医保内外医疗费: 医保内外的住院医疗费和特殊门诊费,经医保结算后自己花费超过1万的部分,众民保可以报销80%,最高能报200万。
- 质子重离子: 万一发生癌症,在上海质子重离子医院治疗,众民保没有免赔额,可以报销80%,最高可报200万。
- 特药费: 包含50种特效药,和2款CAR-T药品费,没有免赔额,且能80%报销。所覆盖的疾病还挺多的,基本是一些高发的癌症,比如肺癌、白血病、淋巴瘤等。
- 其他保障: 除了上述保障外,众民保还增加了互联网医院药品费、救护车费用和异地转诊交通费这3项保障,虽然保额都不高,但还算实用。
需要注意的是,虽然买众民保没有健康要求,但如果是投保以前就得过恶性肿瘤等约定的既往症,后续相关治疗费用和药品费是不赔的,具体我们接着往下看。

这5类疾病,买了众民保赔不了
众民保约定的既往症有下面这5类,具体的疾病跟其他惠民保也差不多,主要是癌症、心脏疾病这些:

也就是说,如果投保前就患有以上这些疾病,后续复发或者引发了其它疾病,由此产生的医疗费用,众民保是不赔的。
但表格里 没有提到的其他疾病 ,就算投保前得过,后续有住院治疗, 符合条件也是可以正常理赔的。

上图为众民保的特别约定截图
总的来说,众民保保障还算不错,如果符合理赔条件,医保内外的住院医疗费用和特殊门诊费都能报销,也有质子重离子和特效药保障,不过保费也跟一般的百万医疗险差不多了,相对惠民保来说有些偏贵。
如果跟其它全国版惠民保,众民保保障怎样呢?值得买吗?

相比其他惠民保,众民保值得买吗?
这里,我们精选了其它4款全国可买的惠民保,与众民保对比,看谁更值得买?

5款产品的保障都差不多,众民保和安惠保的免赔额低一些,但投保会有年龄限制。
要选的话可以从身体情况、年龄以及预算来考虑,我们给的建议如下:
- 70岁及以下,身体还可以: 能过 安惠保 的健康告知就选这款,报销比例更高,是少有能100%报销的惠民保产品。
- 80岁及以下,身体一般: 如果身体条件或年龄已经买不了安惠保,而且有足够预算的话,可以选择众民保,理赔门槛更低。
- 预算有限: 可以考虑 安惠保(升级版) 或 全民普惠保(升级版) ,两款都没有健康告知,保障也还不错,但理赔门槛高,医保内外各有2万免赔额。
当然, 如果身体健康,还是建议大家优先考虑百万医疗险,例如能保证续保20年的蓝医保、长相安等 ,保障会更全面,惠民保是退而求其次的保障。

常见问题答疑
买了百万医疗险,还需要再买惠民保吗?
如果买了百万医疗险,没有因为身体异常而被部分除外的话,就不需要再购买惠民保,百万医疗险的整体保障和续保条件要更好,惠民保会更适合身体欠佳、年龄偏大的人群;
如果百万医疗险有除外的情况,可以考虑买一份惠民保,补充保障被除外的疾病。

写在最后
疾病是一个很沉重的话题,它摧残患者,折磨家属,对家庭财务也可能造成巨大的冲击,对于前两者,我们可能无法规避,但对于财务损失,医疗险是比较实用的风险转移工具。
作为目前比较便宜、投保门槛也低的医疗险,众民保这类普惠型医疗险让年龄大、健康状况不好和从事高危职业的人也有了购买保险的机会,建议需要的人尽早配置。
关注深蓝保,回复【福利】,可免费领取:
《社保手册》《医保攻略》《保险方案》《防坑攻略》等超级干货资料。
帮助大家「认识保险、买对保险」是深蓝保的初衷,如果你有任何保险问题尽管找我,我将用从业6年的经验给您合适的建议;
通过深蓝保投保的粉丝,一旦出险,我们将全程协助理赔。