作为国内首家资产规模超过3万亿的城商行,北京银行已经独占“城商行老大哥”位置多年。2022年,北京银行坚持“数字京行”战略转型,在主动作为中实现“稳中有进”,资产规模与净利润重回双位数增长;全面推进零售业务转型,勾勒“第二增长曲线”;发力强客户优特色精产品,打造公司业务“护城河”;坚守差异化发展定位,彰显科创、文化和绿色金融特色品牌。
本报告通过调研年报信息,对北京银行2022年经营亮点进行解读。
一、六大亮点走好转型路
【亮点一】稳中有进,资产规模与净利润重回双位数增长
2022年,北京银行在主动作为中实现“稳中有进”,资产规模和归母净利润达到两位数增长,这是2015年以来首次回归双位数增长。截止报告期末,总资产3.388万亿元,同比增长10.76%,营业收入与上年基本持平,归母净利润达到247.6亿元,同比增长11.4%,创近8年最高增速。

图 1 北京银行资产规模与净利润增长情况
【亮点二】以数字化转型为统领,“数字京行”轮廓愈发清晰
(一)深化科技赋能,打造“数字京行”战略体系
对于“数字化转型”,北京银行牢固树立“一个银行、一体数据、一体平台”的建设理念,贯穿总行为分行服务、分行为支行服务、全行为一线服务的思想理念,运用清单化管理、项目化推进、责任化落实、矩阵式管控的工作方法,以数字化转型统领发展模式、业务结构、客户结构、营运能力和管理方式“五大转型”,形成了集战略愿景、战略方向、战略路径、战略保障于一体的“数字京行”战略体系。

图 2 “数字京行”整体战略布局
(二)“组织+技术+业务”变革,“数字京行”轮廓愈发清晰
围绕“数字京行”战略体系,北京银行改变思想观念,改变思维模式,改变打法战法,改变组织阵型,在组织、技术、业务三个领域展开全面变革,“数字京行”的轮廓愈发清晰。

图 3 北京银行组织、技术、业务领域变革情况
在组织变革领域,一是完善顶层设计,成立数字化转型战略委员会、全面深化改革委员会,优化成立金融科技委员会,成立北京市首家金融企业科学技术协会;二是改变组织阵型,打造敏捷组织、培育敏捷人才,搭建“萤火社区”内部论坛,编制“急难愁盼”指数,形成更加敏捷的组织模式和战斗阵型,体制机制更加协同高效。

图 4 “一横一纵”体制机制
在技术变革领域,贯彻“一体数据、一体平台”理念,建成统一数据底座,打通数据竖井,加快研发统一金融操作系统,打通系统竖井,驱动全行步入数字化管理新阶段。
在业务变革领域,落地“爱薪通”3.0、对公开户流程再造、“冒烟指数”“客企查”、官网升级改版等一批里程碑成果,解决了一批过去长期想解决而未能解决的难题。
【亮点三】零售转型全面推进,勾勒“第二增长曲线”
2022年,北京银行积极拓展零售业务赛道,聚焦客户体验提升和客户价值创造,全面加速零售业务转型并取得显著成效,零售业务营收贡献、零售客户数量、零售客户资产规模均明显提升。截至报告期末,全行零售客户达2,752.52万户,增幅为7.28%;零售客户AUM达到9,749.42亿元,增幅10.23%;零售业务营业收入221.31亿元,占该行营业收入的34.1%。

图 5北京银行零售业务经营情况
从经营举措看,北京银行主要从客群精细化经营、客户生命周期服务、数字化经营入手,加快构建新零售战略。
(一)零售客群精细化经营
2022年,北京银行深耕政企惠民客群,提升客群精细化服务水平,促进存量提升和转化。从经营措施视角看,在手机银行搭建专属服务阵地,承接对应客群;设置客群专属金融产品/服务,体现差异化服务;匹配客群专属权益,满足多元需求。

图 6北京银行客群精细化经营情况
针对工会客群,北京银行累计发行工会卡超594万张,为超过七万家首都企业、600万会员搭建起和谐、关爱、便利的服务平台;设置专属金融存款产品““京惠存—工会金”;手机银行搭建专属运营阵地“工会专区”,线下开展职工沟通日、暖心伴考等数百场丰富多彩的活动。
针对代发客群,上线“爱薪通”3.0智慧薪酬平台,形成个人端“六薪服务体系”,提升代发业务综合化服务水平,推动公私联动迈上新台阶。报告期内累计代发额突破1,100亿元,代发企业数达到2.37万户,增幅21.51%。
针对新市民客群,成立新市民金融服务工作专班,从获得感、幸福感、安全感三个方面着力打造新市民综合金融服务体系,助力新市民学有所教、创有所成、住有所居、劳有所得、弱有所扶、老有所养,新市民专属创业*款贷**“创赢贷”授信总规模突破60亿元。
(二)客户全生命周期服务
北京银行致力于打造服务“一代人”、服务“一辈子”的金融服务模式,2022年,主要以“一老一小”为突破,以儿童金融为起点,加速构建儿童金融、成长金融、创业金融、家庭金融、财富金融、养老金融全谱系、全生命周期的综合金融服务解决方案。

图 7 “一老一小”生命周期服务
针对未老、即老、已老客群,全面构建养老形态突出、投资特色鲜明、贴合个性化需求的养老金融服务方案,上线个人养老金基金、个人养老储蓄产品,通过手机银行、小程序、企业批开功能全面赋能营销。截至报告期末,累计开立个人养老金资金账户超20万户。
针对儿童客群,创新推出“京萤计划”,打造“1+2+N”特色儿童金融服务体系,推出儿童专属借记卡—“小京卡”、专属存款—“小京压岁宝”、专属教育金/健康金,截至报告期末“小京压岁宝”累计销售突破26亿元,“小京卡”发卡52万张,儿童金融客户规模增长41%,累计服务超过138万家庭。
(三)数字化经营
2022年,北京银行以数字化、智能化手段,围绕 应用平台搭建、生态场景建设、渠道建设与协同、作业模式革新、客户体验管理和风控能力提升六个方面进行创新升级,全面提升零售数字化经营服务水平,数据赋能效果凸显。

图 8 北京银行零售业务数字化经营情况
针对应用平台搭建,完善“京智大脑”人工智能平台建设,落地“智策”零售数字化运营体系,推动由经验决策向数据决策转变。构建信用卡业务流量经营平台、消息推送管理平台,搭建标签集市及经营指标仪表盘,提升科学决策水平。打造集客群管理与产品营销一体化的移动工作台“掌上银行家4.0”,助力一线全面提升客户精细化管理与产品销售效果。上线客户经理云工作室1.0,构建“云决策+云展业+云业务+云服务+云管理”五位一体的新零售体系。升级研发“京客图谱”数字化拓客工具,为一线业务人员提供存客拓新、商机拓客、榜单拓客、园区拓客和京客地图五大营销工具。

图 9 “智策”零售数字化运营体系
针对生态场景建设,推出手机银行APP7.0版本,进一步丰富线上非金融场景生态体系,构建政务惠民、城市出行、工会服务、医疗保障、便民缴费、生活消费、数字人民币七大核心场景群,强化“APP+场景”拓客,推动流量转化;依托“京彩钱包”构建金融+非金融合作生态,与北京市总工会、北京地铁、多点、首汽约车等百余家场景渠道深度合作,构建“公域+私域”的开放支付服务体系。截至报告期末,北京银行手机银行客户规模达到1,366万户,增幅21%;手机银行MAU同比增长120万户,增幅达到29%,位居城商行首位;“京彩钱包”用户达51万户,其中54%为他行卡注册用户。
针对渠道建设与协同,依托全渠道、全场景、全策略的客户经营“新范式”,建设远程银行中心,以数字化、智能化的手段,构建“线上+线下+远程”的服务闭环,推动客群策略、组织机制、运营制度、管理流程等落地,完成“数据驱动”的零售基础客群经营小闭环,总分联动围绕AUM提升开展空中经营试点,为正式展业奠定坚实基础。
针对作业模式革新,推动人工作业模式向“人机结合”作业模式转变,依托“人+数字化”持续升级客户服务能力。打造“数字员工”提升工作效率,上线多模态数字人平台,发布首批虚拟数字员工形象,建设RPA机器人工厂,全年智能文字和智能导航机器人共服务792万人次,客户呼入服务智能化占比达81.6%,在呼出服务中,智能外呼机器人外呼任务执行量达203万通。
针对客户体验管理,打造手机银行APP7.0版本,以数据为引领对全量业务的视觉和用户旅程进行重塑优化,优化功能和体验;实现多项零售业务的全流程数字化再造,完成房贷及短贷宝线上化改造,实现业务受理线上化、申请资料无纸化、*款贷**审批标准化、模型化,效率与体验同步提升。突出“体验为王”, 组建客户体验部,建立NPS客户体验评价体系,指导客群策略、渠道策略以及产品体验提升。
针对风控能力提升,在反欺诈等业务场景中,深度应用计算机听觉、计算机视觉、自然语言识别、知识图谱等AI能力,提升线上渠道风控能力。报告期间,“护盾”智能交易反欺诈平台共拦截风险交易超25万笔,深度受诈客户成功拦截率超90%,全年保持线上渠道资金零盗刷。
【亮点四】私行引领,北银理财协同,大财富管理持续夯实
2022年,北京银行以数字化转型为统领,充分发挥集团优势,强化数字赋能,从平台、能力、协同、体验四个角度入手,持续夯实以客户体验和价值创造为基础的新零售大财富管理战略体系。此外,在推进大财富管理发展中,北京银行不断深化客户分层管理体系以及“财富廿四品”服务品牌下贵宾增值服务、客户活动体系,推动财富管理业务向大众客群渗透。截至报告期末,该行贵宾客户规模达86.49万户,较年初增幅10.01%。

图 10 北京银行大财富管理体系
针对平台建设,北京银行搭建开放式、全天候、全生命周期的大财富管理平台,通过优选合作机构与代销产品,丰富代销产品类型和投资策略,为客户提供丰富的资产收益来源及配置工具;对行业排名前50%的合作机构全覆盖,将百余只荣获业内权威奖项产品纳入供应矩阵;以一揽子产品组合服务不同客户不同周期的综合化财富管理需求,从产品销售向投资顾问不断转型升级,为客户提供“量身定制”的资产配置服务。
针对能力升级,北京银行塑造基础扎实、团队专业、人机智能的财富管理能力,全面升级私行服务体系,构建财富传承与家庭规划的全周期价值链,配套相关咨询服务方案;通过构建四大核心服务能力、开展客户经理培训、建立养老金融人才队伍等举措提升团队专业化水平;强化“人机结合”,打造专业投顾团队,升级掌上银行家4.0,上线客户经理云工作室1.0,构建“云决策+云展业+云业务+云服务+云管理”五位一体的新零售体系。
值得注意的是,北京银行将私行业务打造为大财富体系建设的重要引擎,由财富管理与私人银行部负责推进,对私行服务体系进行全面升级。

针对协同赋能,北京银行充分发挥北银理财开业的协同效应,将“大财富管理体系”建设引向纵深。北银理财作为大财富管理板块之一,能与总行金融市场条线形成业务协同,从集团层面进一步打通“财富管理-资产管理-投资银行”的价值循环链。截至报告期末,北银理财管理的理财产品规模达3,038.28亿元。
针对专属体验,北京银行为代发、医保等不同客群推出专属定制化产品;推出人才金融综合服务方案,满足人才客户的金融需求与非金融需求;为老年客群提供全生命周期服务,以养老金账户为中心,构建“一体化”“一站式”“全生态”养老金融服务体系。举办“京彩共富”理财季活动,围绕家庭生命周期构建家庭财富包,满足家庭财富管理需求。持续涵养客群生态,引导客户树立适应时代的财富需求理念,为客户持续提供有价值的售后金融服务。
【亮点五】强客户、优特色、精产品,公司金融转型提速
2022年,北京银行深入践行转型发展战略,发力强客户、优特色、精产品,从精耕公司客群建设、发挥服务首都与小微优势、升级“三化”服务能力入手,推动公司业务转型提速,实现公司业务规模稳步做大,客户基础不断夯实,普惠金融不断提速,特色服务不断加强。
(一)精耕客群建设
精耕公司客群建设,针对战略客户、中型客户、基础客户,差异化打造“基石计划”“扬帆计划”和“倍增计划”,配套推出《金融服务方案》,分层分类构建公司客户综合化、立体化管理体系。

图 12 北京银行公司客户立体化管理体系
针对战略客户,推出“基石计划”,制定总行级战略客户名单,涵盖340家央企、重点省市级国企及龙头民营企业;形成“首席客户经理+全国客户经理”的营销模式。
针对中型客户,聚焦“专精特新”、拟上市及上市企业,推出“扬帆计划”,通过“启航”“领航”“远航”三个子计划打造全产品、全流程、全生命周期的金融服务体系;打造“速赢项目”,以清洁能源产业为突破口,培育行业客群专业化经营能力。
针对基础客户,持续推进“倍增计划”,带动公司客户高速增长,充分挖掘数据运用,推进百分企业、来觅数据系统应用,依托科技赋能提升拓客效率。
(二)发挥服务首都与小微优势
2022年,北京银行立足市场定位,持续发挥服务首都、服务小微企业业务优势,深耕本地,强化普惠。
发挥服务首都业务优势,做大首都“基本盘”。积极落实北京市总体规划及战略部署,全方位服务“五子联动”布局,以北京“四个中心”“两区”“三平台”功能建设为着力点,积极对接北京市、区两级重点项目、“3个100”重点工程,做强做优做大服务首都的核心竞争能力;发挥本地机构业务优势,围绕“便民、惠民”,升级“智慧财政”“智慧社保”“智慧医疗”等政务服务场景;聚焦京津冀、长三角等重点区域建设,以“速赢”项目推进客群深耕,加大信贷资源布放。

图 13 做大首都“基本盘”
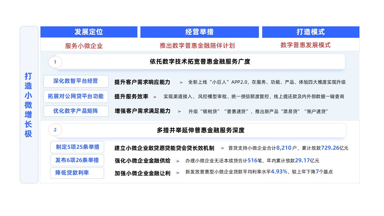
发挥服务小微企业优势,打造小微“增长极”。以数字赋能普惠优势,推出数字普惠金融陪伴计划,依托数字技术拓宽普惠金融服务广度,深化数智平台经营,拓展对公网贷平台业务功能,优化数字产品矩阵;多措并举延伸普惠金融服务深度,建立小微企业敢贷愿贷能贷会贷长效机制,强化小微企业金融供给和金融让利。

图 14 打造小微“增长极”
(三)升级“三化”服务能力
2022年,北京银行践行组合金融服务理念,升级公司金融数字化、特色化、一体化的“三化”服务能力。

针对数字化,升级公司金融产品的数字化服务能力,加强科技赋能“流量经营”,构筑“智慧联通”的公司金融数字化服务生态。具体举措包括:上线电子回单、电子发票、电子对账等功能;提升现金管理综合服务能力;打造场景化收付服务能力;升级供应链金融全链服务生态;构建跨境金融共享服务生态;优化小微企业外汇衍生服务。
针对特色化,增强细分客群的特色化服务能力,不断升级以科创、文化、绿色及农村金融为核心的特色金融服务体系,专注中小微企业特色金融服务,打造60家特色支行,3家文创专营支行,进一步塑造京行特色品牌。
针对一体化,构建“商行+投行”的一体化服务能力,在筑牢投行传统业务发展根基的基础上,加快探索创新业务,构建“投商行一体化”服务生态圈。
【亮点六】坚守差异化发展定位,擦亮特色金融品牌
2022年,北京银行坚守差异化发展定位,依托首都市场区位优势和资源禀赋,全力打造科创金融、文化金融、绿色金融特色品牌,并加快向外埠分行复制推广,积极构筑差异化竞争优势。
(一)升级科创金融服务
2022年,北京银行深入践行“数字京行”中的“科技银行”,升级科创金融体系和科创金融服务供给,全力打造“专精特新第一行”,特色金融服务优势彰显。截至报告期末,科创金融*款贷**余额1,947.70亿元,同比增速高达23.35%,超过同期该行整体*款贷**增速。

图 16 北京银行科创金融经营情况
针对服务供给,打造“专精特新”专属信贷产品“领航贷”与“科企贷”。构建分层分类覆盖科创企业全生命周期的梯队培育模式,发布“扬帆计划”,首创知识产权大数据线上自动化审批产品“科企贷”,提升金融服务可得性;推出特色产品“领航贷”,增强科创企业服务支持力度,报告期末累计放款量132亿元,惠企1,200余家,位居北京市经信局合作金融机构第一。
针对体系升级,打造为“专精特新”企业服务的全方位生态链条。加速升级开放式科创金融,全面提升与北京证券交易所的战略合作紧密度,为“专精特新”企业提供组合金融服务,联动资本市场为其构建全方位服务生态链条;首批试点入驻中关村科创金融服务中心,畅通银政企沟通渠道,在并购*款贷**、科技人才贷、认股权*款贷**方面先行先试。
(二)巩固文化金融优势
作为较早树立起文化金融旗帜的银行之一,依托首都区位优势,北京银行已建立起文化金融的金字招牌和拳头产品。2022年,北京银行将“文化银行”作为战略方向之一,不断深化金融产品服务创新,巩固文化金融优势。截至报告期末,该行文化金融*款贷**余额728.22亿元,较年初增长94.05亿元,增速14.83%。

图 17 北京银行文化金融经营情况
针对外部合作,北京银行深化文化金融渠道合作。服务全国文化中心建设,拓展多渠道银政合作,持续深化与北京市文化主管部门合作,如冠名支持北京中轴线文化遗产传承与创新大赛,深度参与第十二届北京国际电影节。
针对渠道建设,北京银行专注文创专营支行建设。揭牌国家文创实验区支行,与雍和文创支行、前门文创支行形成合力,网点布局进一步优化,东城、朝阳、西城三大区域服务辐射能力不断增强。
(三)发力绿色金融
北京银行坚持以绿色金融助力实体经济发展的经营导向,将绿色*款贷**列入全行重点抓好的“五大结构性指标”之一,从机构设置、科技支撑、资源倾斜、产品创新、业务支持、品牌建设等维度强化工作落地,加快建设以全面合作构建服务生态、以绿色金融推动ESG发展的“生态银行”。截至报告期末,北京银行绿色*款贷**余额1,103.03亿元,较年初增长625.59亿元,增速131.03%。

图 18 北京银行绿色金融经营情况
二、 五大转型开启新*途征**
年报显示,2023年,北京银行将坚守“首都银行”的定位,服务大局,聚焦主业,专注特色,坚持以数字化转型统领发展模式、业务结构、客户结构、营运能力、管理模式“五大转型”,开启“百强银行”迈向“百年银行”的新*途征**。

图 19 北京银行2023年发展战略
发展模式转型方面,聚焦贯彻落实新发展理念,坚持金融服务实体经济本源,不断强化集约化管理,构建内生“造血”机制,提升资本内生性发展能力,以数字化转型加快推动发展模式由粗放型向集约型转型,实现稳健发展、轻型化发展和高质量发展。
业务结构转型方面,聚焦客户体验提升,通过科技引领和数据驱动打造零售增长的“第二增长曲线”,持续推动零售利润占比,以数字化转型加快推动业务结构由公司为主向公司零售并重转型,实现公司零售业务均衡发展。
客户结构转型方面,深化与专业交易平台的合作,做深做透做实上市企业、拟上市企业、独角兽、“专精特新”企业、创新型中小企业的全生态金融服务体系;以零售客户转型为目标,优化分层分类管理模式,实现客户增量提质。
营运能力转型方面,紧抓数字化转型机遇,加大资源投入,提升核心系统处理能力,推动业务功能升级与流程再造,以数字化转型加快推动营运能力由信息化向数字化转型,实现管理效能、业务效率和客户体验全面提升。
管理方式转型方面,发挥各机构、各专业的主动性,加强数字化转型统筹管理,运用数字技术实现智能管控,发挥前中后台和分支机构的合力,以数字化转型加快推动管理方式向服务营销型转变。