战略决定生死,模式决定速度,管理决定份额!
无招商不连锁,但是往往招商是企业老板又爱又恨的一种扩张模式。
例如我的一个客户,目前100多家门店,大部分是加盟店,他遇到的问题就是加盟商管控问题。他向我抱怨说,大部分加盟商培训都没有,很多店都没有盈利,总部也没办法处理,这就是单纯的输出产品。那么我们牵扯到两个概念:产品输出和整店输出。
大家可以思考一下,你做连锁是为了赚钱还是为了做连锁品牌,当然是两种都需要!但是品牌是最后的胜者。
所以今天的主题是:如何设计连锁企业的加盟模式?
今天给大家带来三种招商绝招

绝招一:加盟模式模式设计思维模型
明确一点,开展加盟业务的目的是什么?
融人?
融资?
融市场?
也就是说你找加盟商来,到底要钱,还是要人,还是要品牌当地市场?这三者所需的模式都不通。在加盟模式之后要设计 赢利模式、管控模式以及未来投融模式。

(赢利模式)

(管控模式)
赢利模式要梳理清楚总部、加盟商靠什么赚钱;
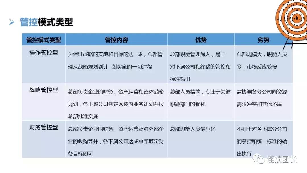
管控模式是指采用中央集权管控还是开店辅导型。授予一个品牌、装修、运营可由加盟商自行管控;
投融资模式根据不同的需要有所不同。
举个例子:7-11特许加盟不需要加盟商的资金,加盟商可以找母公司向财务公司*款贷**,也可以*款贷**一部分资金进行加盟,他需要的是加盟商作为店长亲自去运营门店,这样就解决了店长经营门店的积极性和主人公精神的问题。(有时候内部创业也是可以这样设计的)
所以,7-11的定位是融人,在融人的时候考虑更多的是怎么样找到合适的经营者,或让进入的门槛更低,以帮助加盟商拓宽融资模式,当然这种模式很多公司也在用了。例如,肯德基,再例如,名创优品等等。
你企业是这样设计的吗?如果在扩张过程中,缺乏人才,这是一种好方法。
绝招二:特许权组合开发模型
加盟方案在法律上叫特许权,特许权的组合开发模型分为三种模块:

- 经营权模块
- 所有权模块
- 授权组合模型(基于经营权和所有权模块的特许总部和加盟商的业务和投入分解)
经营权模块的工作分解,决定由谁投资多一点,谁投资少一点,门店的各类资产所有权归属哪方,例如7-11、肯德基由公司进行投资,更多的是承包模式,故门店所有权属于总部。
不同的加盟方法决定所有权的不同,经营权要确定管控模式是开店辅导还是全面管控,把相应权责分清楚。可以对总部和加盟商在日常经营里面所有的事情列个清单,对工作一一细分:

人、物、场的标准化。
通过日常工作对经营权进行划分,了解总部、加盟商各负责人是,把相应的权责分工形成法律的条文,写到加盟合同里面。通过加盟权时划分,清楚加盟体系是什么,形成最终的赢利模式,促使第三个授权组合模型的产生,这是大部分国际特许经营企业里面的设计模型。
绝招三:特许权益开发模型
对加盟体系管控模式的最有效工具是评估要素表。我们要做方案选择的时候要向公司的董事会成员汇报,汇报的要素、理据要非常清晰、充分,这样才能把方案推动起来,也保证加盟体系可持续,而且风险可控。
在体系管控模式要素方面,从成本效益上来看并不是什么东西都要管,要找到一个成本最低、效益最高的方法。
例如:
第一,员工的招聘可以直接有加盟商负责,总部负责培训。
第二,就是时效性,要缩短对市场问题的处理时间和管理成本
第三,是执行力,要考虑在不影响终端市场执行的情况下怎么提高执行力,明确要管的事情不会影响执行力等。
最后要保证市场反应能力以及整体的一致性,在对总部和分店分工管理的职能上也可以通过这个维度去分享。
三种绝招,已经讲完,希望对大家有所帮助,觉得文章不错,记得分享喔。

【主要内容】:①连锁企业如何结合互联网、金融工具进行商业模式创新,提升供应链、产业链升级;②单店盈利的提升,标准化打造,督导体系,连锁六大系统建设;③连锁招商资源盘点,招商策划,连锁扩张模式设计,招商运营等;④连锁股权合伙,人才激励,股权激励,企业融资,企业估值,门店众筹等;⑤如何快速实现规模收益,连锁体系规划建设,连锁企业爆品打造方法等;⑥连锁人才复制系统,标准体系建设,招商运营实操,经典落地案例分析等内容。
《新连锁变革》之万利连锁
1.门店“连”而不“锁”,企业缺乏核心竞争力?
2.运营没有系统,没有标准化,没有盈利模式,更不懂招商加盟,缺人,缺钱,缺3.铺面,不拓展等死,一扩张就死?
4.互联网企业携资本跨界整合,消费者更看重体验,实体店越来越难?
5.连锁模式如何创新,实体连锁如何结合“互联网”由单一盈利转化连锁盈利?
新连锁,新零售,全球化,心沟通,心共享,心服务,更多连锁专业分享请关注,运营人Wechat:caoruiling123