导读:
化工行业原本北强南弱,随着国家发展战略转变,化工行业智慧化、生态化方向发展成为趋势。高质量发展已经成为中国经济和产业发展一个重要的主题主线,新时代与高质量发展,相辅相成、交相辉映。民间有一句话,“石化业高质量发展看广东”,有望成为一个新的产业发展趋势。

从石油和化工产业来说,高质量发展的探索和竞跑已经在全国铺展开来,呈现百舸争流、千姿百态的盛况。虽然全国各石化大省高质量发展的探索各有优势和特色,但从区域经济、产业基础、规划布局、项目建设、市场选择、地缘优势、营商环境等诸多因素来综合考量,改革开放的前沿阵地广东省,有望在石化业高质量发展的新一轮竞跑中抢得先机、拔得头筹。
核心观点
1)《粤港澳大湾区发展规划纲要》提出做强做精石化等优势产业,培育壮大新材料等战略性新兴产业,这将为广东石化产业的高质量发展提供最强有力的政策红利和市场带动。
2)广东是沿海石化大省,产业基础雄厚,而且起点较高,作为改革开放的前沿阵地,广东石化产业从一开始就带着国际化的基因,在与国际产业资本和跨国企业的交融合作中不断发展壮大。
3)不同于其他石化大省大多分散布局的产业特点,广东省石化产业布局高度集中和集聚,“一体两翼”的特征明显,大型化、基地化、产业带、国际化的格局已经基本形成。
4)高质量发展市场力量将发挥主导作用。近年来,一大批国际标准的重大石化项目不约而同地选择在广东省布局,尤其是以巴斯夫、埃克森美孚等跨国巨头和国内央企为代表的高端投资方大手笔投资广东,市场选择的势头明显。
5)广东省地缘优势突出,除了沿海的共同优势外,广东毗邻广袤的北部湾腹地和东南亚市场,战略纵深更广阔,辐射和带动产业发展的后劲更足。
6)广东省的营商环境长期居东部沿海省份的前列,服务型政府建设卓有成效,创新基础和氛围浓厚,强有力的规划引领和完善的服务配套,为石化产业的高质量发展提供了有利的土壤和温床。
“世界化工看中国,中国化工看山东”,这是一句在业界流传多年的共识。
2017年,山东省规模以上化工企业实现主营业务收入3.08万亿元,成为全国化工行业唯一一个主营业务收入突破3万亿元的省份。截至2018年底,山东石化产业经济总量已经连续26年位居全国首位。可以说,山东省石化业作为一个缩影,可以清晰地窥见中国石化业速度和规模主导型传统增长模式的来世与今生。
随着*党**的十九大开启高质量发展的新篇章,中国经济由高速增长阶段转向高质量发展阶段。
当前,国内包括沿海石化省份在内的石化大省纷纷转向高质量发展的新探索闯关,其中山东省同样表现突出,以新旧动能转换国家综合试验区为契机,以史无前例的危化品安全综合整治、化工园区认定、化企搬迁等为抓手,推进全省化工产业转型升级工作。
江苏、浙江、辽宁等沿海石化大省以及长江经济带相关产业省份也纷纷推出了石化产业综合整治和转型升级的专项行动,产业高质量发展正在暴风疾雨中加快催生落地。
结合现实基础和发展潜力双因素考量,从区域经济、产业基础、规划布局、项目建设、市场选择、地缘优势、营商环境等多个维度,对山东、江苏、广东、浙江、辽宁5个规模以上石化企业年营业收入1万亿元以上的石化大省进行了综合对比分析,可以得出这样一个结论:改革开放的前沿阵地广东省,有望在全国石化业高质量发展的新一轮竞跑中抢得先机、拔得头筹。
一、粤港澳大湾区建设带来广东石化业跨越升级的最佳宏观环境和市场条件。
智者谋国,粤港澳大湾区的横空出世,离不开2017年全国*会两**期间,全国人大代表、腾讯董事局主席兼CEO马化腾提交的一份《关于发挥协同创新优势 打造粤港澳世界级科技湾区的建议》,建议案提出要在粤港澳“9+2”城市群建设继美国纽约湾区、美国旧金山湾区、日本东京湾区之后的世界第四大科技湾区。
建议内容很快写入*党**的十九大报告和政府工作报告,并落地上升为国家战略,主要在于它恰到好处地把握住了世界新一轮科技革命的洪流,以及粤港澳大湾区具备成为世界级科技湾区的历史契机与现实条件:
其一,旧金山湾区和东京湾区在消费电子以及PC互联网时代引领全球科技,但是最近十年,尤其最近五六年的移动互联网时代,中国企业正在赶超全世界。
其二,未来软件、硬件、服务三位一体,缺一不可,而这个趋势恰恰是粤港澳大湾区的优势,包括香港、深圳、广东很多珠三角企业,刚好具有这三者优势。
其三,过去的20年中,大湾区培育了华为、腾讯、中兴、格力、比亚迪、顺丰、大疆等一大批领军企业,标杆和带动的意义重大,为未来营造更大更高层次的产业体系、产业生态打下了很好的基础。
粤港澳大湾区土地面积占全国的0.6%,经济总量占全国的12.4%,常住人口占全国的4.9%,地理体量不大,但未来成为引领中国科技革命浪潮、落实国家创新驱动发展战略和高质量发展行动的一支先锋和尖兵,对此各方已有高度共识和普遍期待。
加快发展先进制造业、构建具有国际竞争力的现代产业体系,是粤港澳大湾区建设的重点内容,这对于先进原材料工业的加快发展是至关重要的。
具体来看,规划提出“支持装备制造、汽车、石化、家用电器、电子信息等优势产业做强做精,推动制造业从加工生产环节向研发、设计、品牌、营销、再制造等环节延伸。加快制造业绿色改造升级,重点推进传统制造业绿色改造、开发绿色产品,打造绿色供应链。”
这对广东石化产业的跨越升级和高质量发展有了明确的要求和期待。在“以珠海、佛山为龙头建设珠江西岸先进装备制造产业带,以深圳、东莞为核心在珠江东岸打造具有全球影响力和竞争力的电子信息等世界级先进制造业产业集群”,这对于电子化学品、先进工程塑料和复合材料、汽车轻量化材料、涂料等产业的倒逼和市场拉动将是显而易见的。
“推动新一代信息技术、生物技术、高端装备制造、新材料等发展壮大为新支柱产业,在新型显示、新一代通信技术、5G和移动互联网、蛋白类等生物医药、高端医学诊疗设备、基因检测、现代中药、智能机器人、3D打印、北斗卫星应用等重点领域培育一批重大产业项目。
培育壮大新能源、节能环保、新能源汽车等产业,形成以节能环保技术研发和总部基地为核心的产业集聚带。”这将带动庞杂的高端化工产业链集聚发展,以电动汽车为例,比亚迪作为国内新能源汽车的领军企业,已经在珠三角地区汇聚起“比亚迪(新能源整车)——德赛电池(电池研发生产)——新宙邦(电子和功能化学品)”的完整产业链,未来这条产业链还会不断地拓展和丰富。
测算,在粤港澳大湾区建设的带动下,未来5~10年内珠三角地区的高端化学品和精细化工产业主营收入的年均增速有望保持在全国增速的2~3倍,并显著快于其他沿海石化大省的增速。
二、广东石化产业基础雄厚,起点较高,并始终具有国际化的基因。
广东是改革开放的前沿阵地,改革开放以前,广东的石化工业基础很薄弱,在全国产业大盘子中的地位无足轻重。改革开放以后,广东利用毗邻南海和作为我国对外贸易窗口的优势,积极利用外资和先进技术,在沿海地区高起点布局建设起先进的石化工业,迅速成为我国领先的石化大省。
2018年,广东省规模以上石化工业主营收入约为1.23万亿元,居全国第三位,并形成了从上游原油开采、炼油、乙烯生产到下游合成材料、橡胶加工、精细化工等较完整的产业体系,且规模在全国举足轻重。
从石油工业来看,广东海洋油气开采业起步晚但发展快。在央企国际化先驱中国海洋石油总公司的一手推动下,广东以珠江口近海和湛江为中心的原油生产规模不断扩大,2017年原油产量达1556.29万吨,比起步的1986年增长80倍。
从炼油工业来说,改革开放以来,以中外合资中海壳牌公司为代表的广东炼油工业异军突起,发展迅猛。广东炼油工业以惠州为中心,惠州炼油工业的崛起前有中海壳牌、中科炼化等合资力量的参与推动,后有中国海油、中国石油等央企巨舰的青睐捧场。
2018年5月,位于惠州市大亚湾石化区的第二套乙烯裂解装置及其衍生品装置正式投产,中海壳牌化工二期项目11套生产装置的其它关联装置也随即陆续投产,惠州石化产业的炼化一体化规模也由此跃居全国首位,距离建设生态型世界级石化产业基地的目标更近了一步。截至2018年底,广东炼油能力超过6000万吨,居全国第二位,汽柴油消费量居全国首位。在当地政府政策的扶持以及国际国内各大石化炼化企业不断注资新项目下,广东正在加速朝着1亿吨炼油超级大省跨进,在全国炼化产业中的地位和权重不断抬升。
从化学工业来看,广东民营经济发达,已经培育了金发科技、新宙邦、天赐材料、嘉宝莉、拉多美等一大批在各细分领域深耕并独占鳌头的领军企业,为广东石化工业增添了源源不断的动力和活力。
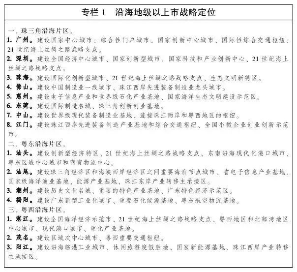
着眼未来,《广东省沿海经济带综合发展规划(2017~2030年)》提出了构建“一心两极双支点”发展总体格局。规划提出了建设绿色高端的沿海临港重化产业带。依托港口资源优势,加快建设惠州、湛江、茂名、揭阳四大炼化一体化基地,适度提高炼油、乙烯生产能力,提升油品质量和标准,重点发展对二甲苯、环氧乙烷等有机化工原料,延伸发展高端聚烯烃塑料、高端工程塑料、高性能特种橡胶,提高化工新材料整体自给率,加快精细化工的绿色工艺和产品开发,大力发展高纯电子化学品、高端表面活性剂、高端加工助剂等精细化工产品,提升高附加值、高技术、低污染的精细化工产品在石化产业中的比重,打造各具特色的精细化工产业链。进一步优化石化产业布局,提升珠海高栏港、江门银洲湖等精细化工基地发展水平。
其中,惠州市定位为建设电子信息产业和世界级石化产业基地,其产业核心惠州大亚湾经济技术开发区将建设世界级生态型石化基地;揭阳市定位为建设广东新型工业化城市、重要石化能源基地、粤东航空物流基地;湛江市定位为建设全国海洋经济示范市、现代港口城市、重化产业基地等,其中湛江经济技术开发区将依托中科炼化一体化项目等重点项目,着力建设具有国际影响力的石化产业集群。茂名市着重依托石化产业基础,延伸发展石化中下游产业,大力发展石化装备制造业,培育发展新材料、海洋生物制药等新兴产业,打造世界级石化基地。


雄厚的产业基础、清晰的战略定位、高远的发展目标,多种优势、资源和要素在广东省的汇集,广东在沿海石化大省中后发赶超并引领新一轮产业高质量发展的进程,值得期待。
尤其值得一提的是,近年来山东、江苏、辽宁等石化大省相继爆发多起震惊全国的安全、环保事故,而广东省“爆雷”的情况很少。在全国很多石化产业集中区,民众反感*制抵**石化项目建设的现象普遍,存在重大项目“一建就闹,一闹就停”的怪圈,这种情况在广东也甚少出现。这至少透露出几个信息:广东石化产业面貌比较新、历史包袱比较少、技术比较先进、基础比较扎实、和谐包容发展的社会氛围比较良好等,这也是支持产业进一步高质量发展必不可少的有利条件。
三、广东石化产业高度集聚,在基地化、一体化、产业带发展上遥遥领先。
广东石化工业高度聚集,主要分布于广州、惠州、佛山、珠海、湛江和茂名等地市,呈明显的“一体两翼”格局(以珠三角石化产业带为一体,以茂湛地区和汕潮揭地区为两翼)。
我们统计对比了广东省与山东、江苏、浙江、辽宁4个石化大省地级市石化产业的分布情况,石化大市占全省地级市的比例,最低的就是广东,为1/3左右;最高的是山东,达到80%以上;其他省份也在50%~70%不等。显而易见,广东省以最少、最集约的土地承载了更多的产业,是产业集聚集约发展的突出典型。
广东石化产业最重要的石化基地有五个,分别是广州石化基地、茂名石化基地、湛江石化基地、惠州石化基地及汕潮揭石化基地,形成了“一体两翼”的产业格局。以粤中(广州石化基地)为中心带动粤西(茂名石化基地、湛江石化基地)和粤东(惠州石化基地、汕潮揭石化基地)石化产业齐发展的格局。
其中,惠州石化产业基地2018年实现总产值约1600亿元。规划到2020年石化产业规模将达到炼油4000万吨/年、乙烯500万吨/年,石化产值约3000亿元。
广州石化基地以广州石化为主,2017年综合加工原油1320万吨、生产乙烯22万吨。但目前广州石化搬迁改造的相关动议与消息已经多次流传,如果启动搬迁,广东石化产业的集聚集约程度有望进一步攀升。
茂名石化基地年炼化能力超过2000万吨,乙烯110万吨。中石化近期公布的新一轮2000亿元的投资计划中,茂名成为其重点打造的世界级炼化基地,还将会有进一步的扩建计划。
湛江石化基地是中石化和科威特国家石油公司(1:1)合资的中科炼化一体化项目所在地,年加工原油1500万吨,生产乙烯100万吨。该项目是目前中石化最大的在建项目,将于2019年建成投产。
汕潮揭石化基地内中委广东石化2000万吨/年炼化一体化项目建设项目2018年底正式启动。建成后,该项目将成为国内加工高硫、含酸、重质原油的具有国际竞争力的绿色、智能、效益型世界级炼化基地。
巨头扎堆布局、产业高度集中集聚,正不断推进广东石化产业转型升级,推动石化企业加快投资力度、改革创新的步伐,向价值链高端延伸,并不断彰显降本增效的成果。
广东省还拥有众多沿海深水大港,具备发展石化产业的天然优势。随着中科合资炼化项目落地以及中石油、中石化、中海油等悉数入粤,广东沿海带状产业集群大体形成。由于起点高且注重集聚集约发展,广东石化产业综合实力和竞争力保持国内领先。
目前,广东炼化产业集群化、集约化发展的趋势还在强化。中国石化最大的在建项目之一、广东省重点建设项目中科炼化一期1000万吨/年炼油项目步入“快车道”,中国石油的南海炼油2000万吨/年炼油项目预计2020年建成投产,广东省很快将拥有8000万吨/年以上的炼油能力,并逐步形成世界级的特大型石化产业集群。
四、市场的选择是风向标,近年来一大批国际级重大石化项目不约而同地选择布局广东,为广东石化业高质量发展注入了强大后劲。
社会主义市场经济的一个显著特征是,在产业发展的早中期,政策力量起主导作用;到了产业发展走向成熟的中后期,市场的力量将发挥不可抗、不可逆的主要作用。当前,从数量型增长向质量型增长转型,从石化大国向石化强国的跨越,表明中国石化业的发展已经进入走向成熟的中后期阶段,在这个阶段,行政力量和政策边际效应明显减退,市场的力量将更加凸显。高质量发展,一定是以企业家精神、创新精神和工匠精神为支撑和主导力量的。
春江水暖鸭先知,当前,国际高端产业资本和项目扎堆选择广东的势头非常明显。我们初略梳理了近期广东沿海石化基地开工建设和拟建重大项目。

可以看出,一批由跨国巨头、国内央企主导的高端石化项目正在扎堆向广东沿海石化基地汇集。不计当地民营炼化企业,目前仅中石油、中石化、中国海油三大巨头在广东省布局的炼油产能就已接近1亿吨的规模,项目建成后,广东将成为继山东之后又一个炼化超级大省,广东将以雄厚的高端炼化产能为基础,更好地开启下游产业链扩链、补链、升链的高质量发展新征程。
五、广东省地缘优势明显,毗邻广袤的北部湾腹地和东南亚市场,战略纵深广阔,石化产业发展的后劲和空间更大。
石化业属于典型的“大出大进”型重化工业,临海和港口是发展石化工业得天独厚的条件。同为东部沿海石化大省,广东省在地缘上有着独一无二的优势。
那就是一方面与人口稠密、地域宽广的南中国市场毗邻,另一方面就近辐射广阔的东南亚市场。而目前不论是南中国市场还是东南亚市场,都是整个东亚经济区块中为数不多的石化产能非饱和蓝海市场。

南中国加上东盟十国总人口近10亿人,区域内的炼油能力不到3亿吨/年。相比之下,美国3亿多人口、炼油能力逾10亿吨/年,中国近14亿人口、炼油能力为8.5亿吨/年。作为巨大蓝海市场的前沿阵地,广东省石化产业显然有着更大的想象空间和发展潜力。
另外,从海运条件看,广东省离世界油气资源主产地中东更近,与山东省相比距资源地缩短了1000海里以上的运距。而且广东热带季风气候海运条件也更佳。
六、广东省服务型政府建设卓有成效,产业发展必需的社会环境、政策环境、营商环境、创新环境和人才条件等相对俱佳。
近年来全国各地以“放管服”改革为抓手,优化改善营商环境的新一轮竞跑正在如火如荼地展开。中国财富网和万博新经济研究院联新近发布的《2018年中国营商环境指数研究报告》显示,从软环境和硬环境两个维度35个指标来考察,东部地区营商环境最优,其中排名前十的分别为上海、北京、江苏、浙江、广东、山东、天津、福建、辽宁和湖北。

报告中,北京、上海、广东等经济发达省份包括金融环境、技术创新环境、人才环境、文化环境、生活环境在内的软环境正成为其核心竞争力。优越的营商环境,是高质量发展的温床,为其石化等产业经济的率先转型升级提供了必不可少的良好条件。
从更广阔的经济社会视野来看,广东省同样有诸多同类加分项。恒大经济研究院整理的2018年全国各省份主要经济指标表现(见下图)显示,与同为石化大省的山东、辽宁乃至江苏、浙江相比,广东省的经济结构、民间经济活跃度、创新能力和潜力、绿色发展水平等多方面综合领先,也从一个侧面显示广东石化业的高质量发展具有领先的优势与基础条件。

东部沿海地区既是中国经济改革开放和新时代转型升级的前沿阵地,又是石化产业最集中、最富活力的黄金产业带。东部沿海地区作为一个整体,我们对其在全国石化产业高质量发展的转型中勇立潮头、率先闯关突破寄予厚望。通过研究分析,对广东省石化产业高质量发展的未来格外青睐有加,并非要有意地分出个三六九等,而是要通过我们的观察和推动,让全中国石化产业高质量发展的热潮和高潮更快地到来。
中创产业研究院汇集高等院校、研究机构、专家学者、新兴产业、创新企业、投资机构、创新者、企业家和产业家等各方面的资源,是体系开放、多方协同的新型研究机构,努力为粤港澳大湾区乃至全国的发展提供智力支持,为政府部门、企业和产业集团提供产业发展咨询,推动战略性新兴产业的健康发展。中创产业研究院坚持“研究产业、服务产业、引领产业”的理念,目前已形成医疗产业研究中心、区域经济研究中心、新材料研究中心、先进制造研究中心和产业资源中心,组建成立了各研究方向的专家库。
欢迎公众投稿,投稿邮箱:service@sino-inno.cn
投稿请注明微信投稿字样
欢迎大家关注“中创产业研究院”产业研究信息分享平台