本文是《中智观察》“企业数字服务供需市场”数智服务之发展趋势篇,工控安全赛道正在面临着新的洗牌。无论从技术上来讲还是从产品服务能力上来讲,业绩增长正在成为评估工控安全厂商们服务实力的标准,尤其是当越来越多的国家力量进入到工控安全领域,订单、营收、增长将会是厂商们生命力的关键。勒索软件风靡,工控安全厂商们可否“乘风破浪”?
——海比研究院
2021年7月21日

2021年上半年勒索软件之风盛行,安全领域大事件频发。
据有关机构不完全统计数据显示,2021年上半年中全球勒索软件攻击事件超1000起,并且攻击目标及影响程度进一步升级,其中政府实体、大型企业及关键基础设施被攻击事件骇人听闻。
2021年5月7日,美国输油管道公司ColonialPipeline遭Darkside勒索软件攻击,导致东海岸液体燃料停止运营,致使其被迫在5月13日支付500万美元赎金,以获取解密工具恢复系统运行。
2021年5月31日,全球最大的肉类供应商JBS遭遇REVil勒索团伙攻击,导致澳大利亚所有JBS肉类工厂停产。6月9日,JBS美国分部同意支付1100万美元赎金,以防止黑客泄露公司数据。
……
当越来越多的勒索软件攻击开始出现在工业领域时,与之相应的是:作为关键信息基础设施,工业控制系统正面临严峻安全挑战。那么,国内的工控安全服务厂商们准备好了吗?
工控安全的演化
工控安全,通常来说,即工业企业工业控制系统(ICS)信息安全。
其中,工业控制系统,是指由各种自动化控制组件和对工业实时数据采集、监测的过程控制组件,以确保工业基础设施自动化运行、过程控制与监控的业务流程管控系统。目前,工控行业应用覆盖:电力、水厂、污水处理、石化、核能、交通运输、制药、食品及离散制造等。
在传统工业时代,工控系统部署在隔离区域,更注重系统功能,而忽视设计部署中的信息和网络安全性。随着两化融合发展,从公用网络隔离的网络环境中脱离出来的工控系统,开始连接到企业网络上,以实现基础设施的远程控制和监督,工控系统开始暴露到公网中,攻击风险被加大。
一方面,随着工业互联网的引入,打开了工控系统和工控网络与外界连接的边界;另一方面,工业现场大量使用移动智能终端进行,同样在减弱工控系统与外界的物理隔离效果;另外,随着企业上云成为趋势,内网与外网隔离被不断打破,都促使了网络入侵变得多样化。由此,工控信息安全开始为国家及企业组织们所日益重视。

工控网络架构部署
根据2016年工信部发布的《工业控制系统信息安全防护指南》来看,从企业用户角度来讲,工控安全主要防护方面有:工业软硬件安全配置与补丁管理、系统网络边界安全防护、物理和环境安全防护、身份认证、远程访问安全、安全监测和应急预案演练、资产安全、数据安全、供应链管理安全。
如今,随着工业互联网发展深入,工控安全防护开始有了更多的应用场景。相比于传统工业IT信息安全手段中诸如DMZ、防火墙、入侵检测、审计系统之外,工控系统信息安全涉及可信计算、工业通信协议过滤、工控系统特征过滤等。具体来看,工控安全主要包括安全运维中心、堡垒机、工业协议解析与自定义、网络边界设备、安全监测平台、运维系统及主机防控装置等。
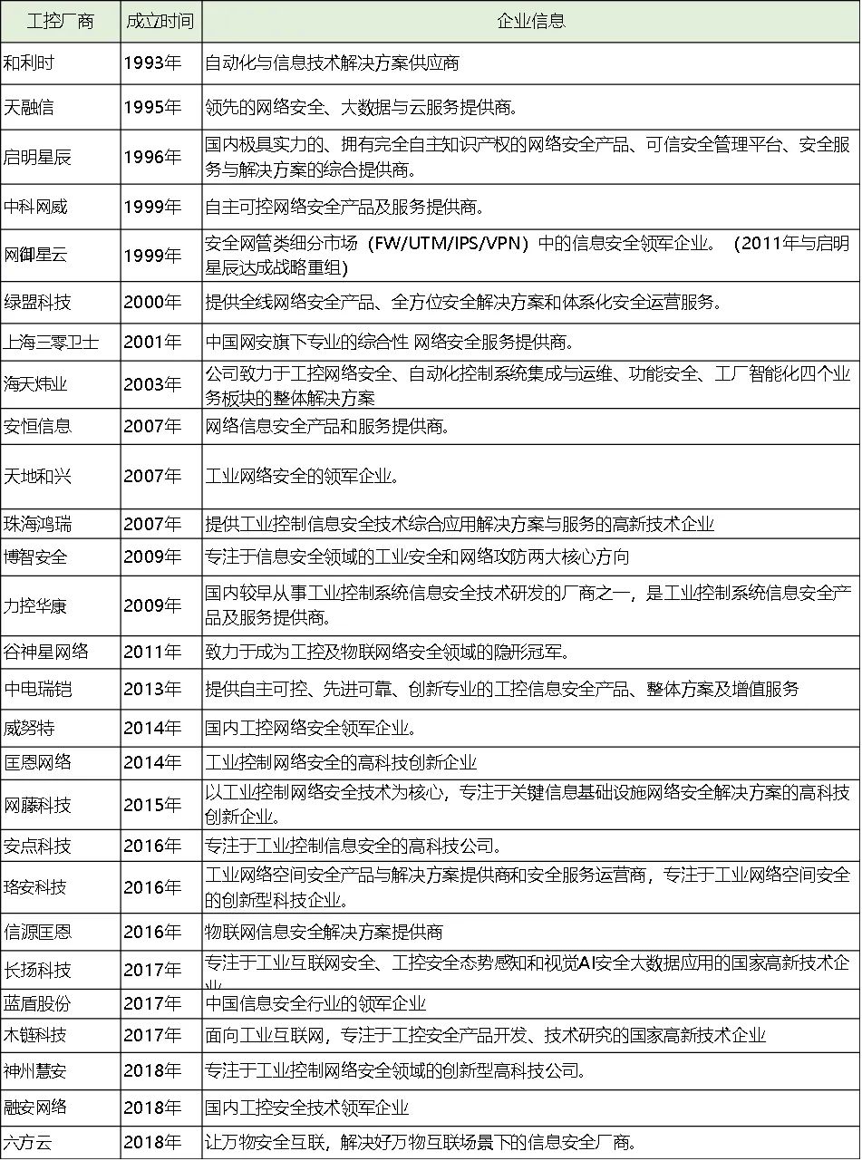
相比于国外,国内工控服务、安全标准及信息安全技术研究起步较晚。而随着国家开始推进工业安全规划及技术标准,大约从2010年起,工控安全厂商开始明显增多,工控安全产品及服务变得多样化。据中国软件网不完全统计,截止目前,国内活跃的工控服务商约27家。

工控安全服务百花齐放
根据这些活跃厂商们的发展情况,国内当前工控安全服务厂商粗略可划分为三大类:
传统IT信息安全背景厂商。例如天融信、中科网威、上海三零卫士、启明星辰、网御星云、绿盟科技等。这些厂商们响应国家关键基础设施保护号召,成立时间较早,从工业信息安全出发,拥有深厚的科研实力及资源。例如,天融信为国内首家网络安全厂商,国内首台自主知识产权防火墙厂商;中科网威前身为中科院1996年成立的“网威安全工作室”;启明星辰则是等保2.0标准起草的参与者之一。
自动化背景厂商。例如,和利时,海天炜业、力控华康、珠海鸿瑞等。这些企业在垂直领域拥有丰富的自动化实践深耕,拓展入工控安全服务,凭借深厚的行业知识沉淀在市场上获得了较大的认可。例如,和利时,2021财年上半年的新订单同比增长4.2%,其中工业自动化板块同比增长16.8%,新订单实现了稳健增长。
工控安全厂商。例如威努特、网藤科技、慧安科技、融安网络、木链科技、长扬科技、六方云等。这些厂商大多为近些年成立的企业活跃度较高,在产品解决方案上也多具特色。例如,威努特的“白环境”纵深防御体系、木链科技的“流立方大数据引擎”、长扬科技的三位一体“智能工业安全大脑”技术理念等。

威努特的“白环境”纵深防御体系图片来源于威努特官网
与此同时,部分工控安全厂商开始面向物联网及工业互联网提供安全服务定位,并且以AI、大数据等新技术赋能,应用领域也扩展入智慧城市、司法等。例如,长扬科技推出工业互联网安全监测与态势感知产品体系、工控安全防护产品体系和睿脑工业视觉AI安全分析产品体系;六方云,借助人工智能技术仿生人体免疫机制,针对工业互联网和物联网,构建安全威胁免疫系统等。
从工控安全产品及服务上来看,当前工控安全服务正在呈现出全生命周期型行业解决方案。具体来讲,即从工业设备、控制、网络、应用(监控平台、管理平台)、数据等多个层级安全防护的安全设计原则集和解决方案集,覆盖设计阶段、选型阶段、测试阶段、运行阶段、检修阶段、废弃阶段。

安恒信息工业安全产品整体布局图图片来源于安恒信息
然而,尽管在工控安全服务领域产品及服务开始形成更系统、全链的解决方案,但工控安全仍旧面临着众多挑战,换句话来讲,国内关键基础设施防护能力仍旧需要提升。
一方面,国内工控安全厂商们在工控安全保障框架、安全部署策略等方面尚未形成高效完备地标准体系;另一方面,在重要领域的设备接入、平台运行、数据流动等环节还缺乏有效监测实践。例如,当前我国大量工控系统仍处在“裸奔”状态,同时,国内工控系统在核心设备上依然依赖进口不能实现自主可控,另外在工控协议上仍多采用国外主流协议。
三座大山:订单、营收、增长
尽管工控安全服务能力仍有较大提升空间,但不可否认的是,随着工业互联网、物联网、云计算的深入,工控安全市场正在迎来需求的高增长期。对于厂商们来讲,无疑是迎来了发展的春天,但能否抓住这场机会,对于不同的工控安全厂商们有着不同的挑战。
从公开信息中不难看到的是,部分工控安全厂商们的经营状况并不乐观。一些上市企业出现违规披露以及较大亏损情况。如蓝盾股份因未按时披露财报两度受深交所问询,同时2020年业绩信息由早期预告的扭转盈亏变为亏损超10亿;还有一些企业公开信息减少,负面消息不断,例如匡恩网络旗下广州匡恩网络、厦门熙重匡恩网络、贵州云上匡恩网络等多个子公司被标记经营异常,其母公司已经被吊销营业执照。
与之相对的是,一些工控安全厂商们的产品及服务受到需求市场认可,发展情况也为资本市场看好。除了以上提到过和利时相关业务板块订单稳健增长外,部分企业营收增长同样显著,例如,启明星辰上半年营收中,一季度营收达5.06亿元,二季度环比增长超38%;同时,一些厂商获得了新的融资力量,部分厂商正步入上市流程,例如在2021年上半年获得融资的工控安全厂商们超5家,另外5月深交所恢复珠海鸿瑞创业板IPO发行上市审核。
总的来说,当前的工控安全赛道正在面临着新的洗牌。无论从技术上来讲还是从产品服务能力上来讲,业绩增长正在成为评估工控安全厂商们服务实力的标准,尤其是当越来越多的国家力量进入到工控安全领域,订单、营收、增长将会是厂商们生命力的关键。
科技媒体·企业演化科学·战略托管综合体
本文作者系海比研究院·海策
寻求报道,以及对相关话题感兴趣,请评论区留言