上海大学
2021年艺术类本科专业招生简章

1
上海大学上海美术学院
2021年艺术类本科专业招生简章

一、学校全称
上海大学 二、就读地址 宝山校区:上海市宝山区上大路99号延长校区:上海市静安区延长路149号 三、办学层次 本科
四、办学类型 公办普通高等学校 五、招生管理机构 上海大学本科招生工作领导小组是学校本科招生工作的最高决策机构,统一领导学校本科招生工作;招生与毕业生就业工作办公室是学校组织和实施本科招生工作的常设机构,负责学校本科招生的日常管理工作;机关纪委是学校本科招生工作的纪检监察机构。 六、专业培养对入学外语考试语种的要求 入学外语考试语种不限,入学后外语教学语种为英语。 七、报名对象和条件 1.符合各省份《2021年普通高等学校艺术类专业招生办法》,热爱艺术,并有一定艺术基础;2.统考成绩须达到生源省份对应专业统考本科合格线(没有本科合格线的省份须达到统考合格线),各专业对应统考要求详见附件《上海大学上海美术学院2021年艺术类本科专业对应各省统考科类对照表》;3.有初选要求的专业,初选通过后方可参加校考。 八、身体健康状况要求 以教育部、原卫生部和中国残联印发的《普通高等学校招生体检工作指导意见》及有关补充规定为依据,考生须据实上报健康状况。若隐瞒病情病史,学校将按照学籍管理规定中有关退学与休学的规定执行。 九、招考办法 上海市 (一)招生专业及计划

特别说明:招生计划最终以《2021年上海市普通高等学校招生专业目录》为准。 (二)录取原则 1.按分数优先(平行志愿)原则录取:专业组内所含专业:中国画、绘画(油画)、绘画(版画)、雕塑、环境设计、视觉传达设计、艺术与科技、数字媒体艺术投档至上海大学的考生:(1)专业统考成绩须达到上海大学划定的美术与设计学类统考专业报考资格线,具体详见《2021年上海市普通高等学校招生专业目录》内的相关要求;(2)高考文化成绩须达到上海市普通类本科录取控制分数线的75%;(3)外语单科成绩不低于65分(满分150分);(4)按投档成绩从高到低排序,根据志愿依次录取。各志愿之间无级差。录取时如投档成绩相同,学校比较专业统考成绩。2.按志愿优先(顺序志愿)原则录取:美术学(美术史论)专业投档至上海大学的考生:(1)专业统考成绩须达到上海市美术与设计学类专业统考本科合格线;(2)高考文化成绩须达到上海市特殊类型招生控制分数线的90%;(3)外语单科成绩不低于90分(满分150分);(4)语文单科成绩不低于90分(满分150分);(5)按照高考文化成绩从高到低排序,择优录取。录取时如高考文化成绩相同,学校依次比较外语、语文、数学成绩。 其他省(自治区、直辖市) (一)统考专业 1.招生专业及计划 美术学(美术史论)专业认同并使用各省份美术学和设计学类统考成绩,不再举行校考。

特别说明:(1)填报高考志愿时,统考专业和校考专业之间不得兼报。若未按规定填报(有兼报情况出现时),有效志愿为第一志愿以及与第一志愿相同类(统考或校考)的专业志愿,其他志愿为无效志愿,调剂时仅在第一志愿相同类(统考或校考)的专业志愿中进行调剂;(2)对于艺术类招生文理科分开投档的省份,只招文科;对于第一批、第二批实行高考综合改革的省份选考科目要求不限;对于第三批实行高考综合改革的省份,首选考试科目须选历史;其他省份文理兼招;(3)招生计划最终以各省份公布的2021年普通高等学校招生专业目录为准。 2.录取原则 美术学(美术史论)专业 投档至上海大学的考生:(1)专业统考成绩须达到生源省份美术学和设计学类统考本科合格线(没有本科合格线的省份须达到统考合格线;对应省级统考科类情况详见附件《上海大学上海美术学院2021年艺术类本科专业对应各省统考科类对照表》);(2)高考文化成绩须达到生源省份普通类本科第一批次录取控制分数线(实行高考改革合并批次的省份,以各省份公布的相当于此线的控制分数线为准)的90%;(3)外语单科成绩不低于90分(满分150分);(4)语文单科成绩不低于90分(满分150分);(5)按志愿优先(顺序志愿)原则录取:按高考文化成绩从高到低排序(文理兼招省份,文理考生共同排序),择优录取。录取时如高考文化成绩相同,学校依次比较外语、语文、数学成绩。 (二)校考专业 1.招生专业及计划

特别说明:(1)考生校考报名时,上海大学所有校考专业之间不得兼报;(2)考生校考报名时,只需填报“美术与设计学类”;(3)填报高考志愿时,统考专业和校考专业之间不得兼报。若未按规定填报(有兼报情况出现时),有效志愿为第一志愿以及与第一志愿相同类(统考或校考)的专业志愿,其他志愿为无效志愿,调剂时仅在第一志愿相同类(统考或校考)的专业志愿中进行调剂;(4)艺术类校考招生对于第一批、第二批实行高考综合改革的省份选考科目要求不限;对于第三批实行高考综合改革的省份,首选考试科目须选历史;其他省份文理兼招;(5)招生计划最终以各省份公布的2021年普通高等学校招生专业目录为准。 2.校考考试安排 (1)初选校考各专业有初选要求,初选以各省份美术与设计学类统考成绩为依据(对应省级统考科类详见附件《上海大学上海美术学院2021年艺术类本科专业对应各省统考科类对照表》),初选分数线及结果将在报名系统内公布。初选通过后方可参加校考。(2)校考时间、地点、考试科目(详见准考证)

3.校考报名方式(1)网上报名与付费(手机APP报名)①考生在应用商店搜索“艺术升”APP*载下**最新版本安装(关于报名软件的安装、详细流程、注意事项和要求,请查看上海大学本科招生网发布的“2021年上海大学艺术类网上报名操作说明书”)网址:https://bkzsw.shu.edu.cn;②考生在规定时间内通过“艺术升”APP填写基本信息、报考资料上传、选择专业并完成网上付费,逾期不予补办,不接受现场报名及现金付费;③报名费一旦缴纳成功,概不退还。初选未通过的考生,系统将自动退还报名费,同时所报专业将自动作废。(2)网上确认①初选通过的考生须在规定时间内进行“网上确认”(学校不设“现场确认”),逾期不予补办;②“网上确认”后,考生须自行打印准考证,凭准考证、身份证参加考试。(3)报名、确认、打印准考证时间

特别说明:考生未按规定程序报考或报考手续不全的视为报考不成功,不得参加考试,后果由考生自行承担。 4.校考成绩计算方法 学校根据专业校考成绩确定校考合格名单。专业校考成绩=色彩成绩+素描成绩+速写成绩×60% 5. 校考成绩查询 预计4月下旬考生可登录“艺术升”APP查询专业考试最终成绩,校考合格的考生可自行在网页端登录*载下**打印“校考合格证”。 6.录取原则 中国画、绘画(油画)、绘画(版画)、雕塑、环境设计、视觉传达设计、艺术与科技、数字媒体艺术专业投档至上海大学的考生:(1)专业统考成绩须达到上海大学初选规定要求;(2)专业校考成绩合格;(3)高考文化成绩须达到生源省份普通类本科第一批次录取控制分数线(实行高考改革合并批次的省份,以各省份公布的相当于此线的控制分数线为准)的65%;(4)外语单科成绩不低于65分(满分150分);(5)按分数优先(平行志愿)原则录取:所有考生按专业校考成绩从高到低排序(全国统一排序),根据志愿依次录取。录取时如专业校考成绩相同,学校依次比较素描、色彩、速写成绩。 十、入学资格复查 新生入学后,学校将根据教育部文件规定进行入学资格复查和专业水平复测。复查中发现新生存在弄虚作假、徇私舞弊等情形的,确定为复查不合格,将取消学籍;情节严重的,学校将移交有关部门调查处理。 十一、收费标准 1.学费:每生每学年10000元【沪价行〔2000〕第120号、沪教委财〔2000〕27号】;2.住宿费:每生每学年1200元(不含寒暑假)【沪价费〔2003〕56号、沪财预〔2003〕93号、沪教委财〔2012〕118号】。 十二、颁发学历证书的学校名称及种类 修学期满,符合毕业要求,颁发上海大学本科毕业证书。 十三、监督约束机制 上海大学2021年艺术类专业招生工作在上海市教委、学校*党**委、本科招生工作领导小组的领导下进行,同时接受上级和学校纪检监察部门的监督检查。执行回避制度。参与艺术类专业招生的专家及工作人员须签订承诺书,凡与考生之间有亲属关系、指导关系及其他利害关系的,须在考前主动报告并申请回避,若违反回避制度则承担相关法律责任。 十四、其他须知 1.严肃处理违法违规行为。学校严格按照《国家教育考试违规处理办法》《普通高等学校招生违规行为处理暂行办法》所确定的程序和规定,对在特殊类型招生考试中违规的考生及有关工作人员从严查处。凡在特殊类型招生考试中有作弊行为的考生,包括冒名顶替、伪造材料骗取报名资格等情况,均应当认定为在国家教育考试中作弊,取消相关考试的报名和录取资格,同时通报省级招生考试机构取消该生当年高考报名和录取资格。作弊行为涉嫌违反《中华人民共和国刑法》规定的,移交司法机关依法处理;2.学校不举办任何形式的考前辅导班,也不对考生和家长作任何形式的承诺;3.学校严禁中介机构参与艺术类专业招生考试工作;4.校考期间的防疫要求,请关注上海大学本科招生网后续发布的公告网址:https://bkzsw.shu.edu.cn;5.如因新冠肺炎疫情形势变化影响各专业招考安排,学校将另行发布公告;6.本简章解释权属于上海大学招生与毕业生就业工作办公室。上海大学2021年1月14日
2
上海大学音乐学院
2021年艺术类本科专业招生简章

一、学校全称 上海大学 二、就读地址 宝山校区:上海市宝山区上大路99号 三、办学层次 本科 四、办学类型 公办普通高等学校 五、招生管理机构 上海大学本科招生工作领导小组是学校本科招生工作的最高决策机构,统一领导学校本科招生工作;招生与毕业生就业工作办公室是学校组织和实施本科招生工作的常设机构,负责学校本科招生的日常管理工作;机关纪委是学校本科招生工作的纪检监察机构。 六、专业培养对入学外语考试语种的要求 入学外语考试语种不限,入学后外语教学语种为英语。 七、报名对象和条件 1.符合各省份《2021年普通高等学校艺术类专业招生办法》,热爱艺术,并有一定艺术基础;2.统考成绩须达到生源省份对应专业统考本科合格线(没有本科合格线的省份须达到统考合格线),各专业对应统考要求详见附件1《上海大学音乐学院2021年艺术类本科专业对应各省统考科类对照表》。 八、身体健康状况要求 以教育部、原卫生部和中国残联印发的《普通高等学校招生体检工作指导意见》及有关补充规定为依据,考生须据实上报健康状况。若隐瞒病情病史,学校将按照学籍管理规定中有关退学与休学的规定执行。 九、招考办法 (一)统考专业 1.招生专业及计划

特别说明:(1)填报高考志愿时,统考专业和校考专业之间不得兼报。若未按规定填报(有兼报情况出现时),有效志愿为第一志愿以及与第一志愿相同类(统考或校考)的专业志愿,其他志愿为无效志愿,调剂时仅在第一志愿相同类(统考或校考)的专业志愿中进行调剂;(2)对于艺术类招生文理科分开投档的省份,只招文科;对于第一批、第二批实行高考综合改革的省份选考科目要求不限;对于第三批实行高考综合改革的省份,首选考试科目须选历史;其他省份文理兼招;(3)招生计划最终以各省份公布的2021年普通高等学校招生专业目录为准。 2.录取原则 按志愿优先(顺序志愿)原则录取: 音乐学专业 投档至上海大学的考生:(1)专业统考成绩须达到生源省份相应专业统考本科合格线(没有本科合格线的省份须达到统考合格线;对应省级统考科类情况详见附件1《上海大学音乐学院2021年艺术类本科专业对应各省统考科类对照表》);(2)高考文化成绩须达到生源省份艺术类本科文化录取控制分数线;(3)外语单科成绩不低于55 分(满分150 分);(4)按合成分从高到低排序(文理兼招省份,文理考生共同排序),择优录取。如合成分相同,按高考文化成绩录取,如文化课成绩相同,依次比较外语、语文、数学成绩。合成分=30×(专业统考成绩÷专业统考成绩满分)+70×(高考文化成绩÷高考文化成绩满分) (二)校考专业 1.招生专业及计划

特别说明:(1)考生校考报名时,上海大学所有校考专业之间不得兼报;(2)填报高考志愿时,统考专业和校考专业之间不得兼报。若未按规定填报(有兼报情况出现时),有效志愿为第一志愿以及与第一志愿相同类(统考或校考)的专业志愿,其他志愿为无效志愿,调剂时仅在第一志愿相同类(统考或校考)的专业志愿中进行调剂;(3)艺术类校考招生对于第一批、第二批实行高考综合改革的省份选考科目要求不限;对于第三批实行高考综合改革的省份,首选考试科目须选历史;其他省份文理兼招;(4)招生计划最终以各省份公布的2021年普通高等学校招生专业目录为准。 2.校考考试安排(详见准考证)

3.校考考试内容(1)弦乐演奏方向①小提琴演奏初试:演奏a.自选任一调的三个八度单音音阶、琶音、双音(三、六、八度)b.练习曲或随想曲一首(程度不低于克莱采尔练习曲)c.巴赫无伴奏奏鸣曲或组曲中的一个乐章复试:科目一:演奏a.协奏曲的一个乐章,或中型炫技性乐曲一首b.视奏乐队片段
科目二:乐理科目三:视唱练耳A②中提琴演奏初试:演奏a.自选任一调的三个八度单音音阶、琶音、双音(三、六、八度)b.练习曲或随想曲一首(程度不低于克莱采尔练习曲)复试:科目一:演奏a.协奏曲的一个乐章,或中型炫技性乐曲一首b.视奏乐队片段
科目二:乐理科目三:视唱练耳A③大提琴演奏初试:演奏a.自选任一调的三个八度单音音阶、琶音、双音(三、六、八度)b.练习曲一首(程度不低于波帕尔大提琴高级练习曲)复试:科目一:演奏a.协奏曲一个乐章,或中型乐曲一首b.视奏乐队片段
科目二:乐理科目三:视唱练耳A(2)管乐演奏方向①长笛演奏初试:演奏a.自选大、小调音阶、琶音一组,用连音及断奏两种方法演奏b.自选技巧性练习曲一首复试:科目一:演奏a.自选协奏曲第一乐章或第二、三乐章或大型乐曲一首b.视奏科目二:乐理科目三:视唱练耳B②双簧管演奏:初试:演奏a.自选大、小调音阶、琶音一套,用连奏及断奏两种方法演奏b.自选练习曲一首(程度相当于费林48首练习曲难度)复试:科目一:演奏a.协奏曲一个乐章,或大型乐曲一首b.视奏乐队片段科目二:乐理科目三:视唱练耳B③单簧管演奏初试:演奏a.自选大、小调音阶、琶音一套,用连奏及断奏两种方法演奏b.自选技巧性练习曲一首(程度相当于穆勒、罗斯练习曲)复试:科目一:演奏a.协奏曲一个乐章,或大型乐曲一首b.视奏乐队片段科目二:乐理科目三:视唱练耳B④萨克斯演奏初试:演奏a.自选大、小调音阶、琶音一套,用连奏及断奏两种方法演奏b.自选练习曲一首(程度相当于费林48首练习曲难度)复试:科目一:演奏a.协奏曲一个乐章,或大型乐曲一首b.视奏乐队片段科目二:乐理科目三:视唱练耳B(3)民族器乐演奏方向①古筝演奏初试:演奏:自选乐曲两首复试:科目一:演奏(初试和复试曲目不得重复)a.一首近现代作品困难技术片段b.自选近现代作品一首c.视奏科目二:乐理科目三:视唱练耳B
②二胡演奏初试:演奏:自选曲目两首复试:科目一:演奏(初试和复试曲目不得重复)a.自选传统风格作品一首。如:《江河水》《独弦操》《秦腔主题随想曲》等。b.自选现当代技巧性作品一首。如:《第一二胡狂想曲》等狂想曲系列、《流浪者之歌》《楚颂》等。c.视奏科目二:乐理科目三:视唱练耳B③琵琶演奏初试:演奏:自选两首乐曲,其中一首为传统性乐曲或者民间乐曲,另一首为创作乐曲复试:科目一:演奏(初试和复试曲目不得重复):从规定曲目库A组和B组中各选取一首作品现场演奏A组:a.《春雨》b.《春蚕》c.《山之舞》d.《诉——读唐诗<琵琶行>有感》e.《草原英雄小姐妹》B组:传统、民间乐曲版本不限a.《龙船》b.《陈隋》c.《十面埋伏》d.《霸王卸甲》e.《平沙落雁》C.视奏科目二:乐理科目三:视唱练耳B④中阮演奏初试:演奏:自选曲目两首复试:科目一:演奏(初试和复试曲目不得重复)a.自选传统风格作品一首。如:《丝路驼铃》《幽远的歌声》《游泰山》《拍鼓翔龙舞》等b.自选现当代技巧性作品一首。如:《云南回忆》(第一、三乐章)、《山韵》(第一、二乐章)、《第二中阮协奏曲》(第一、三乐章)、《汉琵琶情》《山歌》等c.视奏科目二:乐理科目三:视唱练耳B(4)键盘演奏方向:钢琴演奏初试:演奏a.技巧性快速练习曲一首。如:肖邦、李斯特、德彪西、斯克里亚宾、拉赫玛尼诺夫等作曲家的作品b.复调作品一首复试:科目一:演奏a.古典奏鸣曲的快板乐章b.中型乐曲一首c.视奏科目二:乐理科目三:视唱练耳A(5)声乐演唱方向初试:演唱:考生从备考的四首曲目中任意选一首声乐作品参加初试复试:科目一:演唱(初试和复试曲目不得重复)考生自选一首,主考老师从其余备考作品里抽选一首。备注1:每位声乐考生须准备四首曲目参加考试。美声演唱须准备两首中*歌国**曲(五四以来的创作歌曲、中*歌国**剧咏叹调);两首外*歌国**曲(徳奥艺术歌曲、意大利歌曲、民歌、歌剧咏叹调),必须用原调、原文背谱演唱;民声演唱曲目中必须包含一首地方特色民歌和一首中*歌国**剧咏叹调。备注2:考生可自带钢琴伴奏,也可由校方统一安排钢琴伴奏。考生须提交钢琴伴奏谱(五线谱),并按谱面原调演唱。如提供的伴奏谱不符合要求,考生须清唱。科目二:乐理科目三:视唱练耳B
特别提醒:(1)考生演奏或演唱期间,主考官有权终止演奏或演唱,但不影响考生成绩。(2)“乐理”、“视唱练耳”考试大纲说明详见附件2。 4.校考报名方式 (1)网上报名与付费(手机APP报名)①考生在应用商店搜索“艺术升”APP*载下**最新版本安装(关于报名软件的安装、详细流程、注意事项和要求,请查看上海大学本科招生网发布的“2021年上海大学艺术类网上报名操作说明书”)网址:https://bkzsw.shu.edu.cn;②考生在规定时间内通过“艺术升”APP填写基本信息、报考资料上传、选择专业并完成网上付费,逾期不予补办,不接受现场报名及现金付费;③报名费一旦缴纳成功,概不退还。(2)网上确认①考生缴纳报名费后,须在规定时间内,进行“网上确认”(学校不设“现场确认”),逾期不予补办;②“网上确认”后,考生须自行打印准考证,凭准考证、身份证参加考试。(3)报名、确认、打印准考证时间

特别说明:考生未按规定程序报考或报考手续不全的视为报考不成功,不得参加考试,后果由考生自行承担。 5.校考成绩计算方法 学校根据专业校考成绩确定校考合格名单。专业校考成绩=初试成绩×30%+复试成绩×70%初试成绩=演唱或演奏成绩复试成绩=科目一成绩×70%+科目二成绩×15%+科目三成绩×15%(其中:科目三成绩中视唱部分占50%,听音部分占50%) 6.校考成绩查询 预计4月下旬考生可登录“艺术升”APP查询专业考试最终成绩,校考合格的考生可自行在网页端登录*载下**打印“校考合格证”。 7.录取原则 音乐表演专业投档至上海大学的考生:(1)若生源省份有相应专业统考,统考成绩须达到生源省份相应专业统考本科合格线(没有本科合格线的省份须达到统考合格线;对应省级统考科类情况详见附件1《上海大学音乐学院2021年艺术类本科专业对应各省统考科类对照表》);(2)专业校考成绩合格;(3)高考文化成绩须达到生源省份艺术类本科文化录取控制分数线;(4)外语单科成绩不低于55分(满分150分);(5)各招考方向按专业校考成绩从高到低排序(全国统一排序),择优录取。如专业校考成绩相同,学校比较校考复试成绩。 十、入学资格复查 新生入学后,学校将根据教育部文件规定进行入学资格复查和专业水平复测。复查中发现新生存在弄虚作假、徇私舞弊等情形的,确定为复查不合格,将取消学籍;情节严重的,学校将移交有关部门调查处理。 十一、收费标准 1.学费:每生每学年10000元【沪价行〔2000〕第120号、沪教委财〔2000〕27号】;2.住宿费:每生每学年1200元(不含寒暑假)【沪价费〔2003〕56号、沪财预〔2003〕93号、沪教委财〔2012〕118号】。
上海大学2021年1月14日
附件2:
《乐理》考试大纲
一、考试内容与要求: 1. 声学、律学基础知识。包括乐音的基本特征、泛音列、纯律、五度相生律、十二平均律等。2. 记谱法。包括各类谱号谱表、各种音符和休止符、钢琴音域与音组划分、音名、唱名、中央 C、标准音、全音半音分类、等音等。3. 音乐常用记号与术语。包括速度力度记号、演奏法记号、省略记号、装饰音、常用外文术语等。4. 节奏节拍。包括节奏、节拍强弱规律、拍子类别(单拍子、复拍子、混合拍子)、拍号、音值组合等。5. 音程与和弦。包括自然音程、变化音程、原位音程、转位音程、等音程、复音程、协和音程的识别与构成;不协和音程及其在调式调性作用下的解决;各种三和弦、七和弦及其转位形式的识别与构成;调式调性作用下的七和弦解决等。6. 调式调性。包括大小调式、民族调式及中古调式音阶、调式音级名称与功能、调与调号、调式变音、特性音程、调关系、半音阶、旋律调式调性分析、旋律移调和简线谱互译等。 二、参考书目 1. 音乐基础理论,李重光著,人民音乐出版社2. 基本乐理教程(中国艺术教育大系音乐卷),童忠良著,上海音乐出版社
《视唱练耳》考试大纲
一、考试等级划分: 根据各专业不同要求,视唱练耳考试分为A、B两个等级。A 级程度报考专业方向——音乐表演专业中的钢琴演奏方向和弦乐演奏方向。B 级程度报考专业方向——音乐表演专业中的管乐演奏方向、民族器乐演奏方向和声乐演唱方向。 二、考试内容与要求: 所有专业的视唱练耳考试均由“听音笔试”和“视唱面试”两部分组成,统一使用五线谱记谱与固定唱名视唱。视唱练耳A:视唱内容为一个升降号之内,需用固定调唱名法;听音范围为单音、单音程与和弦辨析、听写节奏与旋律。视唱练耳B:视唱内容为一个升降号之内,固定调唱名法或首调唱名法均可;听音范围为单音、单音程与和弦辨析、听写节奏与旋律。(一)听音笔试部分*级A**:1. 听辨单音程性质与音高。2. 听辨四种三和弦原位与转位,大小七、小小七、减小七、减减七原位与转位的性质与音高。3. 节奏:2/4、3/4、4/4节拍范围,含附点、切分、连线等各类节奏类型。4. 听辨短旋律的拍子、节奏。5. 听写单声部旋律(一升降,2/4、3/4拍,含变化音)。B级:1. 听辨单音程性质与音高。2. 听辨四种三和弦原位转位,大小七、小小七、减小七、减减七原位与转位的性质。3. 节奏:2/4、3/4、4/4节拍范围,含附点、切分、连线等各类节奏类型。4. 听辨短旋律的拍子、节奏。5. 听写单声部旋律(一升降,2/4、3/4拍)。(二)视唱面试部分:(一升降)*级A**: 看谱即唱:用固定唱名视唱一首单声部曲例。B级:看谱即唱:用固定唱名(或首调唱名)视唱一首单声部曲例。 三、参考书目: 1.单声部视唱教程(上册),上海音乐学院视唱练耳教研组,上海音乐出版社2.实用练耳教程(上册、中册),蒋维民 周温玉编著,上海音乐出版社3.视唱练耳高考指南与专项训练,上海音乐学院视唱练耳教研组,上海音乐出版社
3
上海大学上海电影学院
2021年艺术类本科专业招生简章

一、学校全称
上海大学 二、就读地址 延长校区:上海市静安区延长路149号 三、办学层次 本科 四、办学类型 公办普通高等学校 五、招生管理机构 上海大学本科招生工作领导小组是学校本科招生工作的最高决策机构,统一领导学校本科招生工作;招生与毕业生就业工作办公室是学校组织和实施本科招生工作的常设机构,负责学校本科招生的日常管理工作;机关纪委是学校本科招生工作的纪检监察机构。 六、专业培养对入学外语考试语种的要求 入学外语考试语种不限,入学后外语教学语种为英语。 七、报名对象和条件 1.符合各省份《2021年普通高等学校艺术类专业招生办法》,热爱艺术,并有一定艺术基础;2.统考成绩须达到生源省份对应专业统考本科合格线(没有本科合格线的省份须达到统考合格线),各专业对应统考要求详见附件《上海大学上海电影学院2021年艺术类本科专业对应各省统考科类对照表》;3.有初选要求的专业,初选通过后方可参加校考。 八、身体健康状况要求 以教育部、原卫生部和中国残联印发的《普通高等学校招生体检工作指导意见》及有关补充规定为依据,考生须据实上报健康状况。若隐瞒病情病史,学校将按照学籍管理规定中有关退学与休学的规定执行。 九、招考办法 上海市 (一)统考专业1.招生专业及计划

特别说明:(1)填报高考志愿时,统考专业和校考专业之间不得兼报。若未按规定填报(有兼报情况出现时),有效志愿为第一志愿以及与第一志愿相同类(统考或校考)的专业志愿,其他志愿为无效志愿,调剂时仅在第一志愿相同类(统考或校考)的专业志愿中进行调剂;(2)招生计划最终以《2021年上海市普通高等学校招生专业目录》为准。 2.录取原则 (1)按分数优先(平行志愿)原则录取:专业组内所含专业:广播电视编导、戏剧影视文学投档至上海大学的考生:①专业统考成绩须达到上海市编导类专业统考合格线;②高考文化成绩须达到上海市普通类本科录取控制分数线;③按投档成绩从高到低排序,根据志愿依次录取。各志愿之间无级差。录取时如投档成绩相同,学校比较高考文化成绩,如文化课成绩相同,依次比较外语、语文、数学成绩。(2)按志愿优先(顺序志愿)原则录取: 动画专业 投档至上海大学的考生:①专业统考成绩须达到上海市美术与设计学类专业统考本科合格线;②高考文化成绩须达到上海市普通类本科录取控制分数线;③按合成分从高到低排序,择优录取。录取时如合成分相同,学校比较专业统考成绩。合成分=专业统考成绩+高考文化成绩 戏剧影视美术设计专业 投档至上海大学的考生:①专业统考成绩须达到上海市美术与设计学类专业统考本科合格线;②高考文化成绩须达到上海市特殊类型招生控制分数线的65%;③按合成分从高到低排序,择优录取。录取时如合成分相同,学校比较专业统考成绩。合成分=专业统考成绩×660/450×50%+高考文化成绩×50% (二)校考专业 1.招生专业及计划

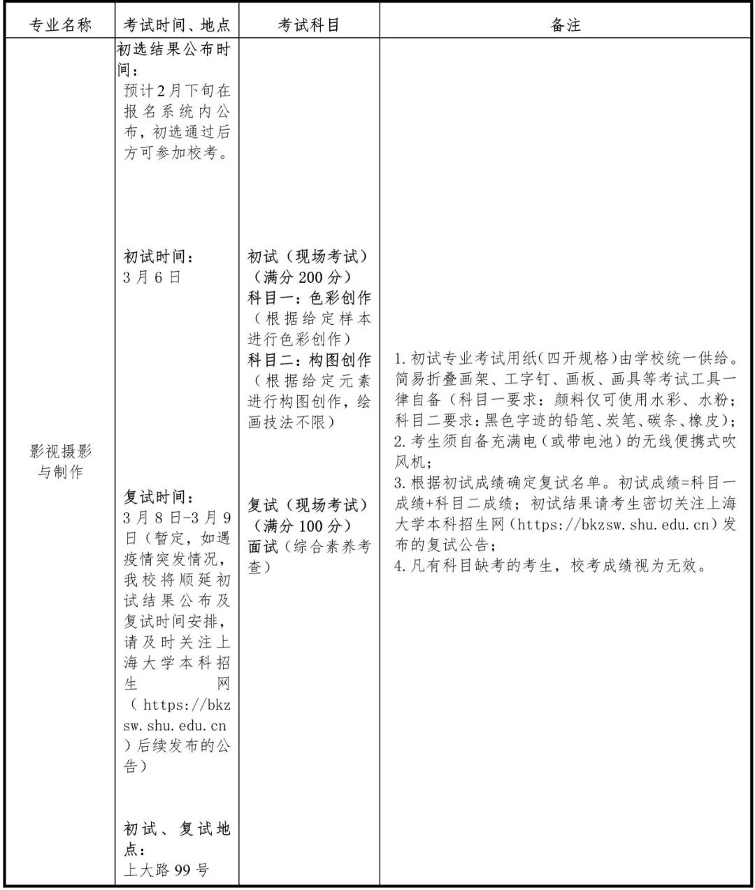
特别说明:(1)考生校考报名时,上海大学所有校考专业之间不得兼报;(2)填报高考志愿时,统考专业和校考专业之间不得兼报。若未按规定填报(有兼报情况出现时),有效志愿为第一志愿以及与第一志愿相同类(统考或校考)的专业志愿,其他志愿为无效志愿,调剂时仅在第一志愿相同类(统考或校考)的专业志愿中进行调剂;(3)招生计划最终以《2021年上海市普通高等学校招生专业目录》为准。 2.校考考试安排 (1)表演、戏剧影视导演专业初试均为线上考试,通过在线录制本人视频作品并实时提交的方式进行;影视摄影与制作专业有初选要求,初选以上海市美术与设计学类统考成绩为依据,初选分数线及结果将在报名系统内公布,初选通过后方可参加校考。(2)校考时间、地点、考试科目(详见准考证)



温馨提示:延长校区不具备停车条件,请采用公共交通前往。请从延长路149号进出。 3.校考报名方式 (1)网上报名与付费(手机APP报名)①考生在应用商店搜索“艺术升”APP*载下**最新版本安装(关于报名软件的安装、详细流程、注意事项和要求,请查看上海大学本科招生网发布的“2021年上海大学艺术类网上报名操作说明书”)网址:https://bkzsw.shu.edu.cn;②考生在规定时间内通过“艺术升”APP填写基本信息、报考资料上传、选择专业并完成网上付费,逾期不予补办。不接受现场报名及现金付费;③报名费一旦缴纳成功,概不退还。影视摄影与制作专业初选未通过的考生,系统将自动退还报名费,同时所报专业将自动作废。(2)网上确认①影视摄影与制作专业初选通过的考生须在规定时间内进行“网上确认”(学校不设“现场确认”),逾期不予补办;②其他专业的考生,缴纳报名费后,须在规定时间内,进行“网上确认”(学校不设“现场确认”),逾期不予补办;③“网上确认”后,考生须自行打印准考证,凭准考证、身份证参加考试。(3)报名、确认、打印准考证时间

特别说明:考生未按规定程序报考或报考手续不全的视为报考不成功,不得参加考试,后果由考生自行承担。 4.校考成绩计算方法 学校根据专业校考成绩确定校考合格名单。表演专业:专业校考成绩=三试成绩戏剧影视导演专业:专业校考成绩=三试科目一成绩+三试科目二成绩影视摄影与制作专业:专业校考成绩=复试成绩 5.校考成绩查询 预计4月下旬考生可登录“艺术升”APP查询专业考试最终成绩,校考合格的考生可自行在网页端登录*载下**打印“校考合格证”。 6.录取原则 表演专业 投档至上海大学的考生:(1)专业统考成绩须达到上海市表演类专业统考合格线;(2)专业校考成绩合格;(3)高考文化成绩须达到上海市艺术类本科文化控制分数线;(4)按专业校考成绩从高到低排序(全国统一排序),择优录取。录取时如专业校考成绩相同,学校依次比较校考复试、初试成绩。 戏剧影视导演专业 投档至上海大学的考生:(1)专业统考成绩须达到上海市编导类专业统考合格线;(2)专业校考成绩合格;(3)高考文化成绩须达到上海市特殊类型招生控制分数线的75%;(4)按专业校考成绩从高到低排序(全国统一排序),择优录取。录取时如专业校考成绩相同,学校依次比较校考复试、初试成绩。 影视摄影与制作专业 投档至上海大学的考生:(1)专业统考成绩须达到上海大学初选规定要求;(2)专业校考成绩合格;(3)高考文化成绩须达到上海市特殊类型招生控制分数线的65%;(4)按专业校考成绩从高到低排序(全国统一排序),择优录取。录取时如专业校考成绩相同,学校比较校考初试成绩。 其他省(自治区、直辖市) (一)统考专业 1.招生专业及计划 广播电视编导、戏剧影视文学专业认同并使用各省份编导类统考成绩,不再举行校考。

动画专业认同并使用各省份美术学和设计学类统考成绩,不再举行校考。

特别说明:(1)填报高考志愿时,统考专业和校考专业之间不得兼报。若未按规定填报(有兼报情况出现时),有效志愿为第一志愿以及与第一志愿相同类(统考或校考)的专业志愿,其他志愿为无效志愿,调剂时仅在第一志愿相同类(统考或校考)的专业志愿中进行调剂;(2)对于艺术类招生文理科分开投档的省份,只招文科;对于第一批、第二批实行高考综合改革的省份选考科目要求不限;对于第三批实行高考综合改革的省份,首选考试科目须选历史;其他省份文理兼招;(3)招生计划最终以各省份公布的2021年普通高等学校招生专业目录为准。 2.录取原则 广播电视编导、戏剧影视文学专业 投档至上海大学的考生:(1)专业统考成绩须达到生源省份编导类专业统考本科合格线(没有本科合格线的省份须达到统考合格线);(2)高考文化成绩须达到生源省份普通类本科第一批次录取控制分数线(实行高考改革合并批次的省份,以各省份公布的相当于此线的控制分数线为准);(3)按志愿优先(顺序志愿)原则录取:按高考文化成绩从高到低排序(文理兼招省份,文理考生共同排序),择优录取。录取时如高考文化成绩相同,学校依次比较外语、语文、数学成绩。 动画专业 投档至上海大学的考生:(1)专业统考成绩须达到生源省份美术学和设计学类专业统考本科合格线(没有本科合格线的省份须达到统考合格线);(2)高考文化成绩须达到生源省份普通类本科第一批次录取控制分数线(实行高考改革合并批次的省份,以各省份公布的相当于此线的控制分数线为准);(3)按志愿优先(顺序志愿)原则录取:按合成分从高到低排序(文理兼招省份,文理考生共同排序),择优录取。录取时如合成分相同,按专业统考成绩录取。合成分=专业统考成绩+高考文化成绩 (二)校考专业 1.招生专业及计划

特别说明:(1)考生校考报名时,上海大学所有校考专业之间不得兼报;(2)填报高考志愿时,统考专业和校考专业之间不得兼报。若未按规定填报(有兼报情况出现时),有效志愿为第一志愿以及与第一志愿相同类(统考或校考)的专业志愿,其他志愿为无效志愿,调剂时仅在第一志愿相同类(统考或校考)的专业志愿中进行调剂;(3)艺术类校考招生对于第一批、第二批实行高考综合改革的省份选考科目要求不限;对于第三批实行高考综合改革的省份,首选考试科目须选历史;其他省份文理兼招;(4)招生计划最终以各省份公布的2021年普通高等学校招生专业目录为准。 2.校考考试安排 (1)表演、戏剧影视导演专业初试均为线上考试,通过在线录制本人视频作品并实时提交的方式进行;影视摄影与制作、戏剧影视美术设计专业有初选要求,初选以各省份专业统考成绩为依据(对应省级统考科类详见附件《上海大学上海电影学院2021年艺术类本科专业对应各省统考科类对照表》),初选分数线及结果将在报名系统内公布,初选通过后方可参加校考。(2)校考时间、地点、考试科目(详见准考证)




温馨提示:延长校区不具备停车条件,请采用公共交通前往。请从延长路149号进出。 3.校考报名方式 (1)网上报名与付费(手机APP报名)①考生在应用商店搜索“艺术升”APP*载下**最新版本安装(关于报名软件的安装、详细流程、注意事项和要求,请查看上海大学本科招生网发布的“2021年上海大学艺术类网上报名操作说明书”)网址:https://bkzsw.shu.edu.cn;②考生在规定时间内通过“艺术升”APP填写基本信息、报考资料上传、选择专业并完成网上付费,逾期不予补办。不接受现场报名及现金付费;③报名费一旦缴纳成功,概不退还。影视摄影与制作、戏剧影视美术设计专业初选未通过的考生,系统将自动退还报名费,同时所报专业将自动作废。(2)网上确认①影视摄影与制作、戏剧影视美术设计专业初选通过的考生须在规定时间内进行“网上确认”(学校不设“现场确认”),逾期不予补办;②其他专业的考生,缴纳报名费后,须在规定时间内,进行“网上确认”(学校不设“现场确认”),逾期不予补办;③“网上确认”后,考生须自行打印准考证,凭准考证、身份证参加考试。(3)报名、确认、打印准考证时间

特别说明:考生未按规定程序报考或报考手续不全的视为报考不成功,不得参加考试,后果由考生自行承担。 4.校考成绩计算方法 学校根据专业校考成绩确定校考合格名单。表演专业:专业校考成绩=三试成绩戏剧影视导演专业:专业校考成绩=三试科目一成绩+三试科目二成绩影视摄影与制作专业:专业校考成绩=复试成绩戏剧影视美术设计专业:专业校考成绩=色彩成绩+素描成绩+创作成绩×60% 5.校考成绩查询 预计4月下旬考生可登录“艺术升”APP查询专业考试最终成绩,校考合格的考生可自行在网页端登录*载下**打印“校考合格证”。 6.录取原则 表演专业投档至上海大学的考生:(1)若生源省份有相应专业统考,专业统考成绩须达到生源省份相应专业统考本科合格线(没有本科合格线的省份须达到统考合格线;对应省级统考科类情况详见附件《上海大学上海电影学院2021年艺术类本科专业对应各省统考科类对照表》);(2)专业校考成绩合格;(3)高考文化成绩须达到生源省份艺术类本科文化录取控制分数线;(4)按专业校考成绩从高到低排序(全国统一排序),择优录取。录取时如专业校考成绩相同,学校依次比较校考复试、初试成绩。 戏剧影视导演专业 投档至上海大学的考生:(1)若生源省份有相应专业统考,专业统考成绩须达到生源省份相应专业统考本科合格线(没有本科合格线的省份须达到统考合格线;对应省级统考科类情况详见附件《上海大学上海电影学院2021年艺术类本科专业对应各省统考科类对照表》);(2)专业校考成绩合格;(3)高考文化成绩须达到生源省份普通类本科第一批次录取控制分数线(实行高考改革合并批次的省份,以各省份公布的相当于此线的控制分数线为准)的75%;(4)按专业校考成绩从高到低排序(全国统一排序),择优录取。录取时如专业校考成绩相同,学校依次比较校考复试、初试成绩。 影视摄影与制作专业 投档至上海大学的考生:(1)专业统考成绩须达到上海大学初选规定要求;(2)专业校考成绩合格;(3)高考文化成绩须达到生源省份普通类本科第一批次录取控制分数线(实行高考改革合并批次的省份,以各省份公布的相当于此线的控制分数线为准)的65%;(4)按专业校考成绩从高到低排序(全国统一排序),择优录取。录取时如专业校考成绩相同,学校比较校考初试成绩。 戏剧影视美术设计专业 投档至上海大学的考生:(1)专业统考成绩须达到上海大学初选规定要求;(2)专业校考成绩合格;(3)高考文化成绩须达到生源省份普通类本科第一批次录取控制分数线(实行高考改革合并批次的省份,以各省份公布的相当于此线的控制分数线为准)的65%;(4)按专业校考成绩从高到低排序(全国统一排序),择优录取。录取时如专业校考成绩相同,学校依次比较校考素描、色彩、创作成绩。 十、入学资格复查 新生入学后,学校将根据教育部文件规定进行入学资格复查和专业水平复测。复查中发现新生存在弄虚作假、徇私舞弊等情形的,确定为复查不合格,将取消学籍;情节严重的,学校将移交有关部门调查处理。 十一、收费标准 1.学费:每生每学年10000元【沪价行〔2000〕第120号、沪教委财〔2000〕27号】;2.住宿费:每生每学年1200元(不含寒暑假)【沪价费〔2003〕56号、沪财预〔2003〕93号、沪教委财〔2012〕118号】。
上海大学2021年1月14日
(图片源自网络,如有侵权,联系立删)