标题:金融巨头失踪引发投资界风暴
导语:
近期,一桩中国资管界的重大事件震撼了整个金融界。林强,一位资管领域的大佬,神秘失踪,家人纷纷前往新加坡寻找他。这起事件不仅对公司声誉造成巨大冲击,还可能引发法律纠纷,影响众多相关人员。本文将深入探讨林强失踪事件的背后,以及它对金融界的影响。
失踪与蓄谋已久
林强毕业于上海交通大学国际经济与贸易专业,拥有十五年的金融行业从业经验。

他曾在国泰人寿、国金证券、国金基金等大型金融机构工作,被誉为陆家嘴金融城的“十大杰出青年”。2022年,他还荣获“年度创新投资家”称号。
林强的失踪可追溯到与“和合系”高管在香港的一次聚会后。在这之后,他突然消失在香港的夜色之中,并前往新加坡。公司发布了失联公告,宣布成立临时领导小组,以确保公司正常运转。
失踪的背后,更令人震惊的是,林强早在失联前就已开始策划全家移民新加坡,并利用地下钱庄加速将资金转移到境外。

此外,他的妻儿一个月前以旅游名义前往新加坡,而他的父母也在事件发生后一周,急匆匆飞往了新加坡。这些迹象似乎表明,林强的失踪并非偶然,而是一场精心策划的行动。
公司的危机和金融风险
林强在“和合系”担任多职,既是和合首创的董事长兼CEO,也是和合期货的董事。他是和合期货的三大合伙人之一,甚至在2021年全面收购了和合期货,成为实际控制人。公司年销售规模超过300亿,其中至少200亿是林强直接控制的金交所票据产品,还有一些期货资管等第三方销售。

然而,林强的失踪将严重损害公司声誉,可能引发一系列法律纠纷,涉及众多相关人员。据知情人士透露,“和合系”自2016年开始陷入困境。票据业务早已不再盈利,而200亿的票据投资基金构成了一个庞大的资金池,只有林强可以随意支配。预计,相关资金池的亏损至少达50亿元,而确切的数额可能只有林强和个别亲信知晓。这300亿资金的消失将进一步恶化公司的财务状况,甚至有可能导致破产。

影响波及整个金融界
林强失踪事件不仅对“和合系”公司内部造成巨大冲击,还在金融界引发了震荡。和合首创和和合资管的产品项目都出现了延迟兑付的情况,许多投资者选择报案,并寻求解决方案。公司员工也表达了担忧。
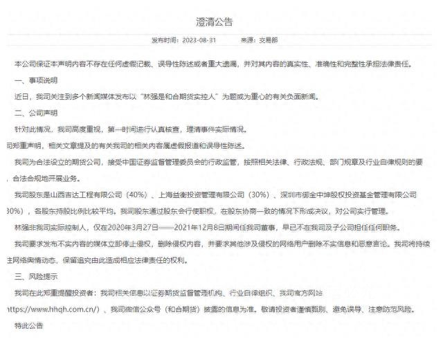
为了摆脱与林强的关联,一些公司纷纷发布澄清声明,否认他的实际控制地位。然而,这一事件已经引起了广泛关注,金融界普遍担心“和合系”可能会破产,而这可能会对整个金融市场产生深远的影响。

结论与展望
林强失踪事件的真相尚未完全揭晓,但已经引发了金融界的关注和担忧。这起事件暴露了金融领域存在的风险和监管漏洞,也提醒我们在投资和金融活动中保持警惕。
此外,失踪背后的经济犯罪行为可能会引发更严格的监管措施,以确保类似事件不再发生。在未来,我们可以期待金融市场更加透明和健康,以保护投资者和金融系统的稳定。
总之,林强失踪事件不仅是一桩个人事件,更是金融界的一次风暴,它将持续影响着金融市场的未来走向。
