2021年10月27日,一宗位于唐家前环的住宅用地成功以总价 4.01 亿元拍出,竞得者是 泰盈 。
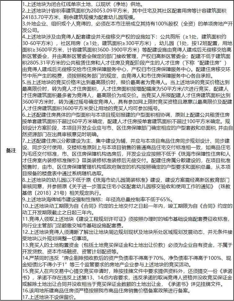
【21073/珠自然资储2021-21】

竞拍结果:由 泰盈 ,以总价 4.01 亿元摘获,折合楼面价 14294 元/平方米,溢价 24%
宗地位置:高新区前环片区半岛二路西、前岛环路南侧
宗地面积:9673.12平方米
规划土地用途:二类居住
出让年限:70年
计容积率建筑面积:28053.09平方米
建筑限高:≤100
绿地率:≥35%
备注
1.上述地块计容积率建筑面积为28053.09平方米,其中住宅及其社区配套用房等计容建筑面积24183.70平方米,剩余建筑规模为配套幼儿园规模。
2.上述地块需配建公共厕所、社区用房、幼儿园等配建设施,建成后无偿移交给高新区管委。
3.上述地块配建不低于建筑面积2805.31平方米的公共租赁住房和人才住房及竞配阶段产生的人才住房,由竞得人建成后无偿移交给市住房保障服务中心。
4.当上述地块的竞买价格未达到最高限价时,报价最高者为竞得人。当上述地块的竞买价格达到最高限价时,转为竞人才住房面积。

(点击图片查看大图)
话题延伸
前环片区即是唐家半岛,定位方面为集总部经济、商务办公、会议会展、旅游度假和高尚居住于一体,生态环境优美、全天候活力的海滨新城区。
此次出让的地块位于唐家半岛范围内,值得关注的是,地块出让面积不足1万平方米,且计容积率建筑面积仅为2.8万平方米,与昨天滨海商务区成功的出让住宅用地对比,可以说相当“袖珍”。

(图源珠海市公共资源交易中心)
虽说如此,但该宗地块的成交,也为唐家半岛注入新的居住活力。

得益于唐家半岛靠山望海的地理优势,因此吸引了不少置业者的目光,目前区域内在售住宅项目有格力海岸、华发·绿洋湾、卓越唐家堡、仁恒滨海半岛、天恒湾景等,均价已突破3.6万/平方米。

你会选择在这里居住吗?