【环球旅讯】2019年,飞猪推出了旗下会员制酒店品牌:菲住酒店联盟。未来酒店CEO、菲住酒店联盟项目负责人庄海近日表示,截止至2020年4月24日,菲住酒店联盟已经签约23000家,尤其在去年12月的发布会后增速加快。
庄海表示,菲住酒店联盟2020年的付费会员数的目标是1000万,目前进度与计划一致。当会员数量在千万级别时,对酒店有足够的影响力,到时候整个模式会运转得更加顺畅。
除了飞猪,美团、携程也在单体酒店会员项目上暗暗发力。去年,美团已在推动 “大美卡”项目;今年3月,携程也推出自己的“YOYO卡”联合会员项目。
看到美团、携程的入场,庄海对此表示欣喜,“这说明大家都认同类似的商业模式,看到了同样的市场,也说明我们在做的事情是正确的。至于最后谁能做得更好,还要取决于谁为用户、酒店提供更多价值。”
三个平台的模式如何?
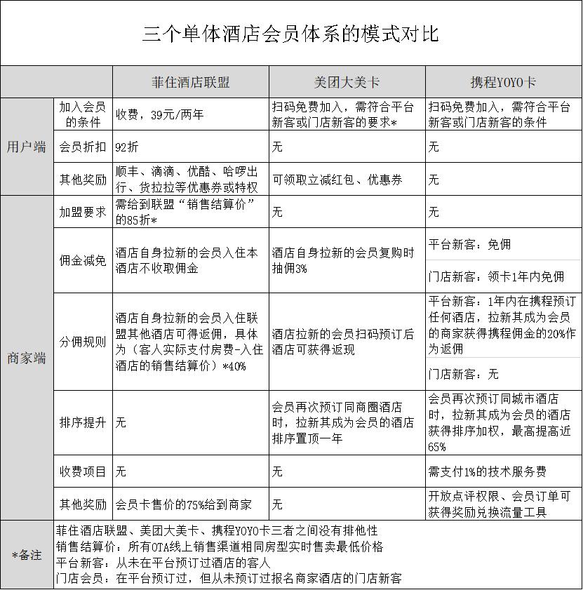
通过整合菲住酒店联盟和携程酒店大学公众号发布的内容、飞猪发布会的内容、同时使用过上述三个会员体系的酒店商家的介绍,环球旅讯整合出三个会员体系的模式对比图表。

在加盟条件中,酒店使用这三个会员体系都不需要加盟费或换牌改造。菲住酒店联盟的会员需要付费,而在美团、携程的EBooking上,酒店获得会员二维码,用户扫码即可免费成为会员。
对比可以发现,菲住酒店联盟在用户端的会员权益更多,美团大美卡、携程YOYO卡除了免费成为会员之外,权益更集中在商家端。
值得注意的是,菲住酒店联盟的会员卡价格已经两度降价。一开始为40元/年,后来变为39元/年,如今更是降至39/两年。菲住酒店联盟或许是观察到美团、携程可免费领取而降低了门槛。
庄海表示,菲住酒店联盟收费并不是想赚会员卡的钱,最终会通过各种各样的权益反馈给用户,一部分作为销售的激励奖金。
“免费的会员卡门槛低、有利于快速增加会员数量,但用户真实性很难区分,而且因为不需要付费,用户对这个会员的认知不会太强烈,很难认可其价值感。所以付费会员卡一般能筛选低频用户,为了将成本赚回来,会员的活跃度、复购率也比较高。有时候,免费的东西未必是一个好的商业模式。”
庄海表示,菲住酒店联盟4月份的月复购为40%,远远超过了预期。
菲住酒店联盟与其他两者有本质区别?
菲住酒店联盟的面世引发了行业中的争论,有不少行业人士拿菲住酒店联盟和4007酒店联盟、“酒店狗”等项目对比,并表示这套模式不是新鲜事物,环球旅讯也曾报道过,以前这些项目都以失败告终。
庄海认为,即便商业模式相似,大平台的价值也能在执行力和资源方面体现。
“如果一个联盟只有10家、100家酒店,联盟对用户而言价值不高,反过来,对酒店的影响也不够。一个独立创业的公司发展几百家酒店的时间、精力耗费更多,可能酒店加入的速度还没有退出快。阿里作为一个大平台,可以快速扩充联盟的规模。”
为了达到这样的效果,菲住酒店联盟不仅需要酒店工作人员销售、飞猪BD协助推广,还将会员发展的渠道扩散到商旅、淘宝、支付宝等。“酒店不是唯一的战场。阿里体系中场景非常多,我们也在用阿里的其他渠道引流,让菲住酒店联盟的权益与其互通。”
不过,菲住酒店联盟也不会盲目扩张。为了避免酒店近距离加盟带来的用户争夺问题,菲住酒店联盟在同一领域中只选择同类型酒店中的1/5或1/6,按照用户的需求再做调节。
“菲住酒店联盟不光是一个会员体系,而是轻的酒店体系。我们不会用传统的方式来做酒店,对酒店的赋能会更深入。会员体系只是切入点,解决了流量问题后,再建立一个品牌、服务标准的机制,也不一定是我们自己来做品牌。”庄海称。
除此之外,庄海认为菲住酒店联盟和携程、美团有本质的区别。菲住酒店联盟有三个特点:降低用户和酒店的成本、扩大权益规模、分佣体系,其中最核心的是降低成本。菲住酒店联盟搭建了酒店和酒店之间的网络、制定了规矩,然后酒店之间互相引流形成会员池。酒店拉新会员后,会员复购不需要付佣金,酒店可以运营会员,由此节省了流量成本,将其变成用户权益。简而言之,是靠众多酒店建立的会员池降低了成本。
庄海表示,目前菲住酒店联盟后台和飞猪的EBooking打通,菲住酒店联盟管理系统内可以管理库存、订单、营销、财务、会员等,菲住酒店联盟拉新的会员不是流向平台,而是到达酒店。
“美团大美卡、携程YOYO卡也降低了酒店的成本,但是通过将高达10%-20%的佣金降到了3%或者直接免除佣金。酒店一开始加盟时会心动,会看重佣金减免和排序加权,所以我们在做类似的事情。但长远来看,产生新的增量才是根本。流量扶持如果只是把商家B的流量给了商家A,必定不可持续。”庄海称。
商家的体验感各不相同,模式仍待时间检验
站在使用者的角度,商家也有自己的观点和体验感。
阿佑(化名)在成都运营着一家酒店,去年菲住酒店联盟推出之后,他立马尝试了一番,并售出了500张会员卡。而后大美卡和携程YOYO卡陆续推出,因为三个单体酒店会员体系之间没有排他性,他也加入做了比较。
因为酒店房量只有20间,平时入住率也较高,阿佑对三个会员体系带来多少客人感知并不强,加入只要是为了跟上市场变化。就个人体验感而言,美团、携程减佣或免佣优惠更具吸引力。
阿佑认为,在疫情的影响下,周边游、本地游率先恢复,长途游基本被锁死,房间价格被压得很低,从平台属性分析,美团做本地服务起家,酒店的复购率较高。加上自身酒店的客单价不高,比较符合美团用户讲究性价比的特点,阿佑认为美团更适合自己,于是将从一开始同时上线飞猪、美团和携程的酒店,最终主动选择和美团独家签约。
“三个会员体系的模式决定了,会员要在同一酒店产生复购,酒店才能获益更大。大美卡的价值也就体现出来的。虽然美团大美卡复购时要抽佣3%,携程免佣,但这不是3%的佣金能够弥补的。”
杭州逆光小舍的酒店经理梅成杰则表示,自身也体验过三个会员体系,并同时为住店客人推荐。虽然美团在本地场景的确更有优势,但菲住酒店联盟4月的复购率达到40%,高于其他平台。
“去年11月加入菲住酒店联盟后,酒店的订单尤其是会员订单占比增速显著。另外,我认为不能只用短期收益和阶段订单数量来衡量,菲住酒店联盟计划在明年3月前增加至5万家酒店,售卡激励、自身发展会员免佣和分佣模式对商家的利好还在持续,个人对菲住酒店联盟的模式很有信心。”
环球旅讯特约评论员夏轶表示,美团大美卡、携程YOYO卡的模式中,免佣金和提升排名对于酒店而言都是非常直接的好处,尤其携程在整个在线旅游的市场占有率最高,携程YOYO卡能充分解决商家的短期和长期收益问题。“酒店一旦拉新会员,至少省一年佣金,还能提高排名,也就相当于带来收益,解决了短期问题。长期来说,如果酒店所在城市有足够多的会员,还有额外的收入。”
虽说单体酒店如果都去发展会员获得免佣甚至返佣,无论哪个平台都将会损失一部分佣金来源,但夏轶认为,相比这部分佣金,平台更在意的是用户粘性和渗透率。
“通过这种方式锁定一部分客源,然后再通过自身的会员计划进一步留住用户。如今在线的比例已经很高了,携程不太可能深入低线城市发卡,利用这种方式渗透市场,可以将线下的预订转到线上,何乐而不为?”
夏轶还指出,疫情后最先恢复的首先是商务出行,在这方面携程比较占优势。“但只要各家的会员体系不是排他的,对于酒店来说有益无害,那酒店何必费神去选择某一家呢?肯定是都加入试一试呀。”
后记
旅*行游**业在疫情下免不了大洗牌,相比连锁酒店,单打独斗的单体酒店更加脆弱。这些单体酒店会员体系会因此扩张艰难,还是会借此契机扩张?
旅讯学院的社群“思享同学会”近期曾举办过一场讨论,假设自己是一个单体酒店的业主,在加盟连锁酒店集团、加盟轻连锁品牌、拥抱菲住酒店联盟、继续保持单体现状四个选项中,不乏选择拥抱菲住酒店联盟的人。
庄海认为未来单体酒店对这种连锁化、联盟化的需求会更强烈。“疫情下,到店的客人少了,发展会员的能力会下降。但另一方面,单体酒店会认识到自己在做的是一个非常不确定的生意。无论从资金、服务能力、差异化的层面,单体酒店都很脆弱。加上对OTA的依赖程度高,问题会更大。”
夏轶也赞同这种说法。“酒店这时候都已经非常沮丧了,任何手段都想试试看。如果单体酒店撑不下来,相当于帮助平台做了一次筛选,活下来的才是优秀选手。疫情应该会帮助这些会员体系的发展。”