
李鬼还是李逵?作为九月生辰石的蓝宝石在市场上的“兄弟”可不少,那怎么样去辨别跟蓝宝石与其他的相似宝石呢或者是仿制品呢?
看完这篇文章你就懂啦~

图|不同色调的蓝宝石 (图源网络)
蓝宝石的历史可以追溯到公元前,之后几个世纪可以看到蓝宝石在希腊、埃及及罗马被人们使用。从11世纪以来,蓝宝石就是中世纪欧洲王室做戒指、胸针和皇冠最常用的宝石。
蓝色玻璃、蓝色碧玺、蓝锆石、蓝晶石等等宝石常被用作仿冒蓝宝石。虽然这些仿冒蓝宝石与天然蓝宝石在外观上很相像,但是其中存在的结晶体、折射率、二色性等特质是不可能被仿冒的。
玻璃

玻璃仿蓝宝石(图源GUILD)

宝石参数对比(图源©GUILD)
人工制造玻璃可以说是最古老的宝石仿制品原料之一,几乎可以被制成任何颜色,也正因为此,使得它成为一种广泛运用的宝石替代品,直到现在其运用依然十分频繁。 玻璃常作红宝石、蓝宝石、祖母绿、海蓝宝石、托帕石等的仿制品。但玻璃虽然能仿其形却不能仿其身,火彩、质量等与真正的宝石相差甚远。
坦桑石

坦桑石(图源网络)

宝石参数对比(图源©GUILD)
作为蓝宝石的“平替”可以说坦桑石是外表与蓝宝石最为接近的一个,坦桑石是一种硅酸盐矿物,颜色以蓝色为主,但是两者硬度有很大的差距,蓝宝石的硬度为9,坦桑石只有6.5-7,在阳光下坦桑石可以看到紫色、绿色等色调,其价格也比蓝宝石亲民许多。
堇青石

堇青石(图源网络)

宝石参数对比(图源©GUILD)
与蓝宝石相比,堇青石一般为浅蓝或浅紫色,宝石级别的堇青石有个专门的英文名iolite,源自于希腊语,原意是“紫罗兰色”。堇青石乍一看与蓝宝石相似,但是紫色调更加明显,常被人称为“水蓝宝石”。
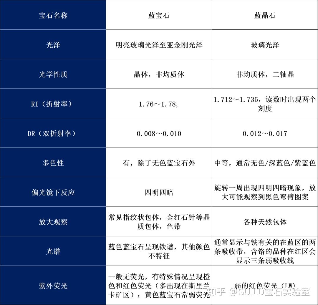
蓝晶石

蓝晶石(图源网络)

宝石参数对比(图源©GUILD)
市面上大量流通的蓝晶石饰品,虽然颜色很蓝,但是晶体里通体白色棉絮(平直色带、解理面以及裂隙),看起来和蓝宝石完全不搭边。但是高品质宝石级别的蓝晶石可以说是跟蓝宝石是“孪生兄弟”,其颜色甚至可以媲美“皇家蓝”!
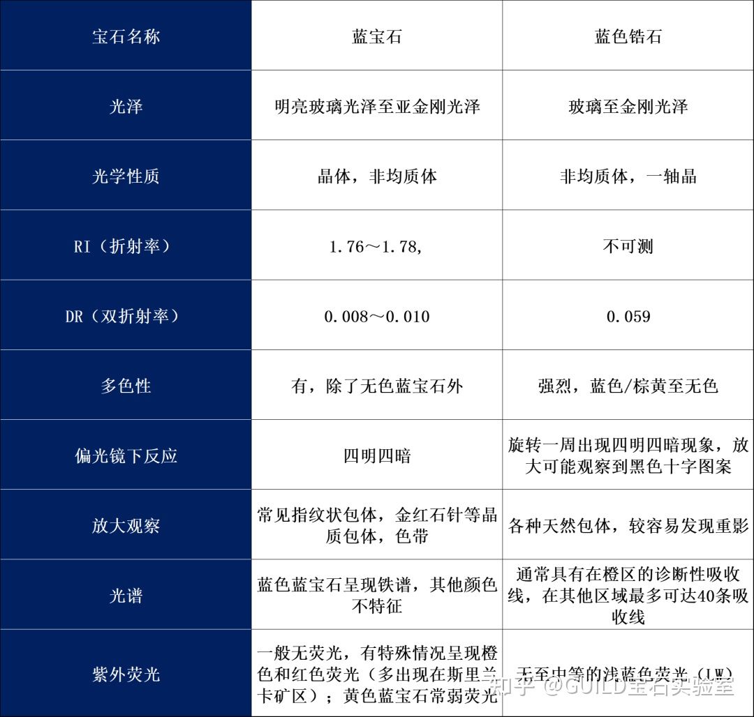
蓝色锆石

蓝色锆石(图源网络)

宝石参数对比(图源©GUILD)
“天然锆石”因为与“合成立方氧化锆”的简称“锆石”重名而“蒙冤”多年,世人经常把二者混淆。但实际上,天然锆石具有良好的宝石学特性,是一种极具“性价比”的天然宝石。蓝色锆石可有纯蓝色、铁蓝色、天蓝色、浅蓝色、稍带绿的浅蓝色,是市场中的热门品种,宝石级别的锆石因强光泽、高色散和丰富的颜色而受人们的喜爱,价格也比其他颜色锆石要高。
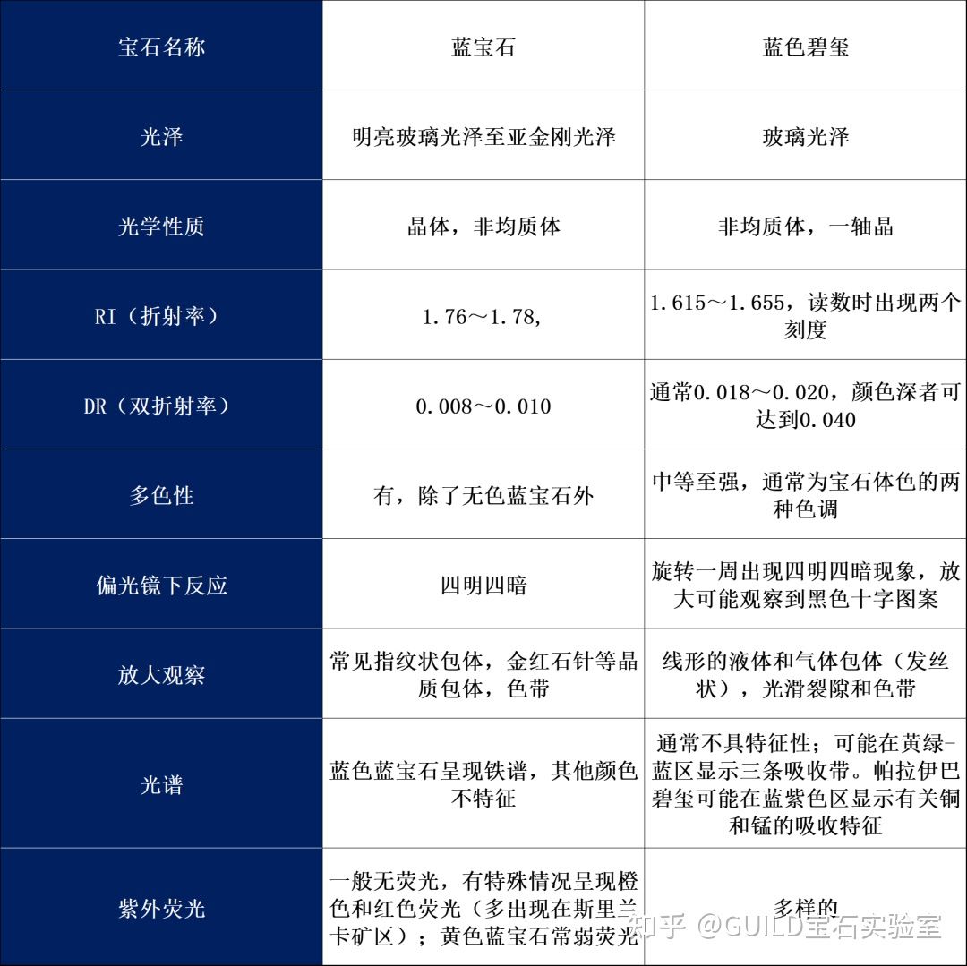
蓝色碧玺

蓝色碧玺(图源网络)

宝石参数对比(图源©GUILD)
碧玺的颜色范围广泛,被称为“彩虹宝石”,蓝色的碧玺大概是碧玺里较为罕有的品种了,尤其是拥有纯正蓝色的碧玺,其蓝色之浓艳明亮,堪比蓝宝石。
海蓝宝石

堇青石(图源网络)

宝石参数对比(图源©GUILD)
海蓝宝石和蓝宝石名字很像,但是两者属于完全不同的宝石家族,海蓝宝石是绿柱石的一种,与祖母绿系出同宗,而蓝宝石属刚玉家族,与红宝石是一家人。相比起蓝宝石,海蓝宝的颜色更加清澈犹如海水一般,高品质的海蓝宝拥有“圣玛利亚”或是“超级圣玛利亚”的商业名称。
而面对市面上那么多蓝宝石的仿品及相似宝石之外,优化处理过的蓝宝石我们也要学会鉴别!!
No.1热处理
热处理是改善蓝宝石最常用的方法。不同温度下蓝宝石致色元素价态会发生变化。 热处理通过改变温度条件来控制致色元素的价态,进而改善蓝宝石的质量(包括颜色增强、排除杂色调、产生星光效应等)。 鉴定特征目前热处理技术已经得到了市场的认可。因为热处理红、蓝宝石非常普遍,缺乏典型的鉴定特征,且热处理过程类似于自然发生的过程。但还是可以通过相应的宝石学测试手段找到蛛丝马迹。

图|热处理蓝宝石角状色带模糊
(1)颜色:可能会出现颜色不均匀,原色带的颜色、清晰度也会发生不同程度的改变

图| 热处理蓝宝石内部包裹体与晶体发生反应,其周围出现蓝色
(2)表面特征:表面因高温部分熔融通常会产生一些凹坑和麻点,但抛光可以去除。

图|热处理蓝宝石晶体包体出现“白化”,呈雪球状

图|热处理蓝宝石中拉长状包裹体
(3)内部特征:
①固态包裹体可能会发生高温溶解,进而出现一些细小的斑状、点状、丝状等形态;②部分固态包裹体周围出现片状、环状应力裂纹;③流体包裹体可能会胀裂,流入破裂所新产生的裂隙中。
No.2扩散处理
扩散处理方法最早出现于1979年,更普遍见于蓝宝石中。1990年后用铁和钛扩散处理的蓝色蓝宝石大量面市。近年来,扩散处理的技术和添加剂不断改进,已从表面扩散发展到深扩散甚至体扩散。扩散处理可分为表面扩散和体扩散。
鉴定特征

图| 铁钛扩散处理蓝宝石
表面扩散处理
表面扩散处理是对传统热处理法的改进,在高温条件下加入致色化合物,以改善宝石颜色。(1)颜色:外观颜色常呈艳蓝色、紫蓝色。颜色聚集在蓝宝石刻面、棱及腰围处,分布不均匀(通过油浸观察更明显)。(2)表面特征:蓝宝石表面可能显示热蚀凹坑等典型的高温特征。(3)内部特征:可能会出现色带扩散、模糊,固态包裹体局部熔融,液态包体胀裂等高温特征。

图| 铍扩散处理蓝宝石
体扩散处理
在高温条件下将轻元素(如Be元素)由外部扩散至蓝宝石中,以改善宝石颜色。由于轻元素原子半径小,导致更深的颜色渗透,处理后的渗色层厚度较大,有时可穿透整颗宝石。Be(铍)扩散处理是市场上较为常见的体扩散处理。例如把坦桑尼亚、马达加斯加、山东等地产的无色、黄绿、绿、褐和浅黄色蓝宝石用加热+添加剂的方法改成橙一粉色,外观酷似斯里兰卡所产的帕帕拉恰蓝宝石。 No.3充填处理
充填处理主要是在氧化加热的情况下将一些物质(如有机玻璃)充填在蓝宝石的裂隙和裂缝中以掩盖这些瑕疵,改善其净度和透明度,同时增强其颜色。
鉴定特征

图| 钴玻璃充填蓝宝石中不均匀网状颜色分布及气泡

图|钴玻璃充填蓝宝石彩色闪光
主要是通过充填物质和蓝宝石之间存在的物性差异来进行鉴定(1)光泽:充填部分光泽和蓝宝石主体有差异。(2)外部特征:充填物不够稳定,容易脱落,进而使宝石出现残缺。(3)内部特征:内部常有各种形状的充填物特征,伴有扁平状残留气泡,以及彩色闪光(如图)。
No.4染色处理
染色处理是将颜色比较浅、裂隙较发育的劣质蓝宝石放置在有色溶液中通过浸泡、加热使其染上颜色,进而提高其颜色质量的优化处理方法。
鉴定特征

图|染色处理蓝宝石主要是通过染色的不均匀来进行鉴定
(1)颜色:经染色处理的蓝宝石颜色具有不均匀性。裂隙处通常因染色剂聚集而颜色较深,而裂隙不发育的地方通常颜色较浅或未染上颜色。(2)外部特征:宝石表面封蜡破坏后,有机染色剂浸出,用*酮丙**或酒精棉球擦拭会掉色。
No.5拼合及表面涂层等处理方法
拼合处理

图|拼合处理蓝宝石左:冠部天然蓝宝石的生长色带及拼合层气泡 右:亭部合成蓝宝石的弧形生长纹

图|拼合蓝宝石
腰部的拼合缝通过人工的方法将两块或两块以上天然/人工的材料拼合成宝石。
可以通过观察宝石的拼合缝、拼合处的气泡、粘合剂的干裂收缩等现象来鉴定(如图)
涂层处理一般是在浅色宝石上涂上带颜色的塑料图层,以改善宝石的视觉颜色及表面光洁度,或掩盖宝石的表面缺陷,其为一种表面处理方法。
可以通过观察宝石表面的特征,如光泽差异、膜层在棱线处脱落等特征来鉴定。

虽然外观很是相似常常令人混淆,但是每一种宝石都有自己的独特之处,你还知道哪些跟蓝宝石相似的宝石呢?