【近期回顾】
2022年高考,陕西省各高中成绩概况汇总(附各学校喜报,更新中)
2022年高新二中VS曲江二中高考成绩对比 )
西安中学

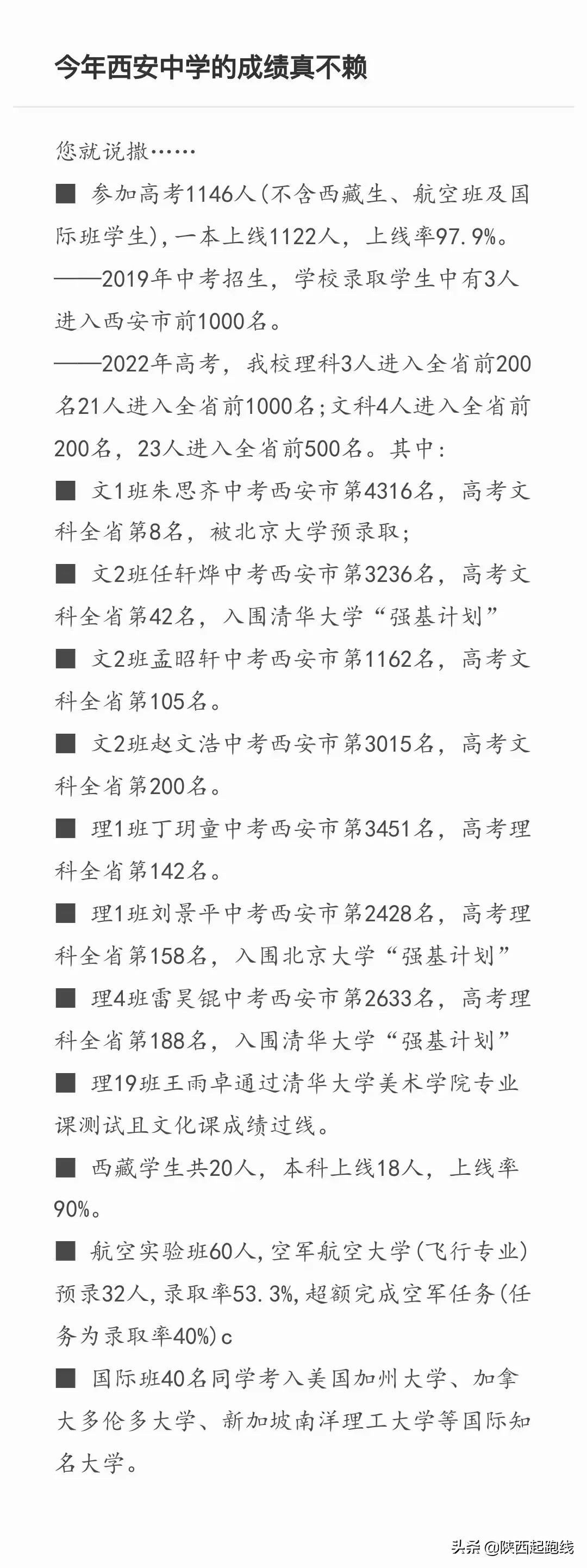
(简评:参加高考1146人(不含*藏西**生、航班班及国际班学生),一本上线1122人,上线率97.9%。1、低进高出,2019年中招时,仅3位同学进入西安市前1000名。2022年高考,理科3人进去全省前200名,23人进入全省前1000名;文科4人进入全省前200名,23人进入全省前500名;2、3人入围清北强基计划,1人被北京大学预录取,1人清华美院过线;3、航空实验班、国际班成绩亦不错,详情如图。)
西安市三中
484个孩子参加高考,一本上线率446位,上线率98.6%,理科最高分666,位次305,文科最高分623,省排119。
理科班超一本控制线100分以上占考生比86.5%
高新一中沣东中学

(双击查看大图)
(简评:在2019年中招时高新一中沣东中学困难重重,录取最低分数线564。能取得这样的成绩属实不易,祝贺!)
秦汉中学

唐南中学
西安高新唐南中学高考情况。
一、总分最高分
文科 :袁浩然636分,全省位次:37。
理科:张博涵、宋河森、沈业淇 661/648/646分,全省位次:410/791/892,1人进入全省前500,另2人在千位次内。
二、600分以上:
19(理)+3(文)=22名
三、理科重点班平均分: 583.3分
四、一本率
文史类 上线率96%
理工类 上线率93.3%
五、单科最高分
语文 126分 120分以上:16人
理数 137分 130分以上:6人
文数 135分 130分以上:3人
英语 144分(2人) 140分以上:11人
理综 269分 250分以上:9人
文综 240分 230分以上:3人。
(简评:总体来看,高分段还不错,较往年比较文科一本率进步了,理科一本率退步2个百分点。)
曲江一中
曲江一中223名学生(含50%定向生)参加高考,一本上线215人,一本上线率96.4%。文史类全省前1000名16人,最高分617分,位于全省172名;理工类600分以上15人,最高分651分,位于全省708名。
(简评:典型“高进低出”,具体见上一篇推文。)
西安外国语学校

西安市六中
2022年西安市第6中学高考再创新高,创历年最好成绩,全省文理位次提升显著:理科提高1200位次,文科提高300多位次;文理重点班一本率100%,分校一本率翻一番。一本上线率创历史新高。
西港花园高中

五环中学
热烈祝贺西安市五环中学2022年高考再获佳绩:灞桥区公办中学理科前3名,文科第一名。
东城第一中学
热烈祝贺西安市东城第一中学2022年高考再创佳绩!600分以上人数4人,灞桥区公办理科前10名6人,继续稳居全区第一位!
一本上线人数、上线率继续领跑区公办学校!特此祝贺!
长安四中

西安蓝田田家炳中学

西北农林科技大学附中

作者:起跑线
数据支持:学校喜报
编辑:起跑线