饺子形如元宝
是庆祝春节的必备食品
寄托人们对美好生活的祈望
有事没事来顿饺子
亲情友情爱情迅速升温
亲手包的固然好吃
不过
对于忙碌的上班族来说
速冻水饺也是首选啊
可是.....
事件回顾:
三全灌汤水饺被曝检出非洲猪瘟病毒
近日,一份下发给湖南省湘西州食品药品监督管理局的“督办函”在网上流传,该函显示:2019年2月9日,经州动物疫病预防控制中心检测,由河南三全食品有限公司(002216,下称“三全食品”)生产的批次为20190113H的“三全灌汤水饺”3份样品为非洲猪瘟病毒核酸阳性。

2月15日,湖南湘西自治州重大动物疫病防制指挥部办公室向媒体核实了此事。
一石激起千层浪。随后有网友贴图爆料,包括三全、郑荣、科迪、金锣等在内的11个厂家的40批次产品样品均被检出非洲猪瘟病毒核酸阳性。2月15日,甘肃省农业农村厅证实了这一消息,并称检测结果有待进一步排查。
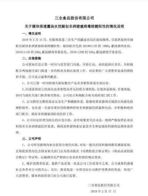
面对消费者的广泛关注与舆论热议,各商家纷纷做出回应。其中,三全食品(002216)18日早间披露公告称,公司已第一时间将相关疑似批次产品从各销售渠道全部封存。公告称;三全食品获知信息后第一时间与监督部门沟通,开始行动,承担相应责任,并积极配合来年两地相关部门做进一步的核查及相应处理工作。对此事给广大消费者造成的困扰和不便,公司表示诚挚的歉意。详细情况说明如下:

走访调查:
烟台部分商超仍在售涉事产品
据界面新闻消息,各电商平台销售的“三全灌汤水饺”已经于2月16日当天悄然下架。在三全食品天猫和京东官方旗舰店并未发现涉事的同款“三全灌汤水饺”。

而线下商超则尚未全部下架。2月18日,记者在烟台部分商超走访发现,各大商超主要水饺品牌有三全、思念、南沪、湾仔码头,科迪等,其中,涉事名为“三全灌汤水饺”的产品仍有少数商超在售。
1.佳世客:有三全品牌,无涉事产品。
2.新世界百货:有三全品牌,有涉事产品。
3.迎春大街振华量贩:有三全品牌,无涉事产品。
4.迎春大街家家悦:有三全品牌,无涉事产品。
5.芳华园万光诚润连锁超市:有三全品牌,有涉事产品。
6.迎春大街银座地下超市:有三全品牌,无涉事产品。

在其包装袋上我们看到,生产商为成都全益食品有限公司,代码D。另外,在其包袋上我们发现,该产品一共有五家代理商,除了代码为A的三全食品股份有限公司,还包括成都、广东佛山、天津武清等地的代理商。
而在这款灌汤水饺的外包装上我们看到,与曝出有非洲猪瘟病毒的生产商一样,为河南全惠食品有限公司,代码为H。
专家说法:
非洲猪瘟病毒传猪不传人
检出非洲猪瘟病毒的三全灌汤水饺是否会对人体造成危害成为人们关注的焦点。

中国农业大学食品科学与营养工程学院副教授朱毅对《华夏时报》记者表示,非洲猪瘟病毒是传猪不传人的,它不是一个人猪共患的疾病。各大权威机构都已明确地指出,非洲猪瘟病毒对人不具有感染性。“而且非洲猪瘟不耐热,正常的烹饪,煮熟了吃也是灭活了的,就算是非洲猪瘟有漏网之鱼走上餐桌,它也不可能走到我们肚子里,消费者大可放心。”朱毅说。
疫苗专家陶黎纳在接受《华夏时报》记者采访时也表示,非洲猪瘟病毒对人体是无害的。他表示:“它不是人类病毒,就算活的吃下去也没有问题,而且你是需要煮熟吃的,那就更没问题。病毒很多,我们吸一口空气可能就有一个病毒,但大多数病毒对人类是无害的。”
对于这件事
有什么想说的
记得在文末留言区评论哦~