来源|万能的大叔
“让他参加商战,他差点把自己整牺牲了,洁柔这波公关处理得好感度拉满,某西子要好好学学!”
昨天,#洁柔写信感谢取消10元6箱订单顾客#登上热搜第一。
因为前有花西子“垫背”,洁柔的这波操作,全网一片叫好,让人非常上头。
但可能好多人不知道,几天之前,洁柔的评论区却是一片骂声。
事情要从9月19日的另一个热搜说起。
是纵容倒卖吗?以后洁柔一生黑!
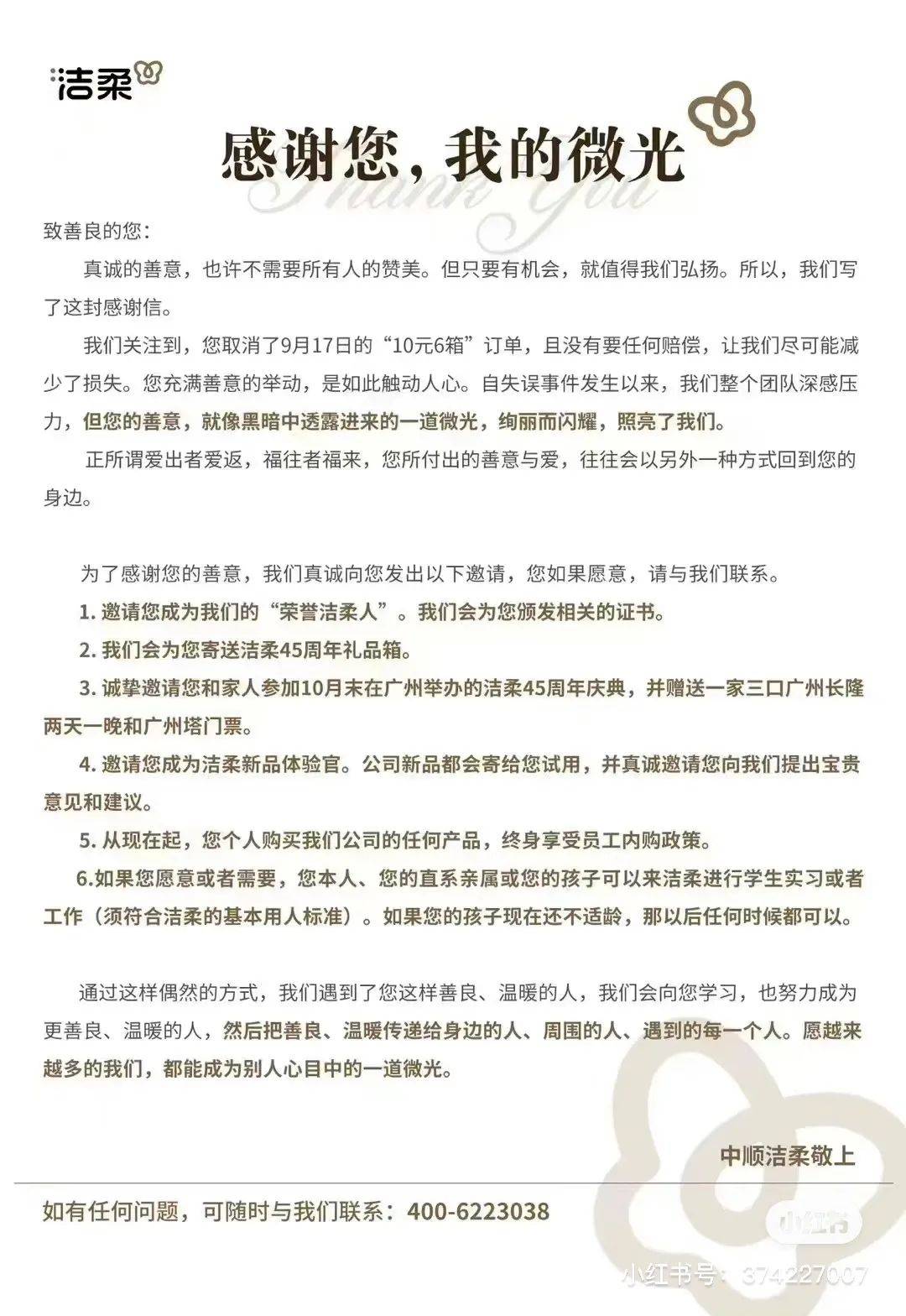
9月17日,洁柔官方抖音直播间因员工操作失误,将原价56.9元1箱的纸巾误设置为了10元6箱,引发大量用户下单抢购,最终成交订单数超过4万单,损失金额超千万元。
9月19日11点41分,洁柔官方微博宣布:
“洁柔坚持用户至上,超低价订单将全部发货!
国货自强,洁柔靠谱! ”
并附上了一封声明。

声明里,有3个主要信息:
显然,公众只记住了前两个信息。
9月19日,#洁柔直播间输错价格亏损千万#登上微博热搜第一,阅读量3.6亿。

但洁柔在全网的好感度,不仅始终没有拉满,甚至在官方微博的评论区,出现了两种相反的声音!
正面评论,一群国货官v在带节奏。

但负面评论,却占据上风。不少网友质疑,洁柔的行为在纵容羊毛*党**!

这种质疑甚至扩散到了股吧。

再回看过往几年的危机公关案例,直播间(或者旗舰店)标错价格被狠薅一把,企业坚持发货的事经常发生(当然也有不发货的),这样的“危机公关套路”,不但已经不新颖了,甚至开始引发网友的情绪反噬,连同情分都赚不到了。
明明损失了上千万,洁柔的“坚持发货”操作,可都是按照“危机公关手册”上执行的呀,怎么反而还被骂呢?传统危机公关理论为什么失效了?这波“危中危”又到底该怎么反转呢?
洁柔开始下猛料,“多巴胺”登场!
2.真诚永远是必杀技
在这波热搜下面,大瓶网友,都在评论区打出了这句话。

但如果你是品牌公关从业者,从公关策划实操角度,你可能会有一个疑问:
怎么才能叫做“真诚”?怎么复制这个“真诚”?
大叔认为需要具备2个条件:
条件一:不要承诺,要行动!这符合大叔的危机声明“三真”理论(真实、真情、真动)。
条件二:给予特定人群超预期的示好。强势的企业在舆论场是弱势,企业需要通过制造超预期的吃亏(示好)行动,给公众注入一剂多巴胺。
在《贪婪的多巴胺》一书中,对多巴胺做了一个定义:
多巴胺不是快乐的制造者,而是对意外的反应,即对可能性和预期的反应。
常规概念里,多巴胺就是快乐水,其实不是,而是超预期的“误差”感受,作者举了一个例子:
大叔将“多巴胺”这个概念引入危机公关,就是指:
在危机公关中,企业通过行动,给特定群体给予大量的示好,打造给予公众超预期的感受,让你既意外又感动。
在本次洁柔案例中,网友质疑的点在于:企业为了立人设,对黄牛*党**好,反而辜负了其他正常价格购买的用户。怎么破呢?
洁柔就转向抓住了“退款用户”,向这群理解自己的用户,释放最大的善意,不仅包吃包住包机票邀请用户来参加公司的周年庆,还给你亲戚介绍工作或实习……
这完全是冲着今年“就业难”这样的社会的 *点G**去的,也完全超出了公众的心理预期,意外和感动爆棚,好感被拉满,网友热情被点燃了。
被意外惊喜狠狠砸中,公众的多巴胺,开始疯狂分泌了。
3.我收到洁柔感谢信了
#洁柔写信感谢取消10元6箱订单顾客#,昨天晚上登上热搜第一,全网2.9亿阅读量。

这波话题是怎么上的热搜呢?
借助壹沓科技和晓影两个舆情监测平台,大叔找到了这封感谢信的“出处”,也应该可能是全网最早的几个信息源。
9月25日16点47分(划个重点),一个名叫“MOMO(不下班版”的小红书博主发出一条信息,称“我收到洁柔感谢信了”,这应该是全网最早的一条公开信源!
但不知道什么原因,这个帖子后来经过了编辑,最后编辑的时间停留在了18点11分(划个重点,下面要考)。
小红书这个帖子附上了两张图片,一张是短信截屏,另一个就是那份传中说的“感谢信”(划重点,这里有小红水的水印)。

在这条小红书下面,洁柔官方做了回复:“真心换真心”。时间是20点18分。
在微博上,最早的前两条信息,分别是在9月25日17点19分和21分,分别来自一位科技博主@kahwangtin和一位数吗博主@Geek_Cao ,二人发布时间就差了2分钟……

上面3条首发信息,有3个有趣的信息:
第一,“MOMO(不下班版”的小红书博主,有且只发过这一条小红书,改了好几次。

第二,两个微博数码博主,写的这个热搜tag,就是后来的那个热搜。
第三,最有意思的来了,两个数码博主用的“感谢信”里的图,并没有小红书水印的。
上述微博发出后1个小时多一点点,9月25日18点31分,@白鹿视频 发出相关微博,特别突出了感谢信的文案:

15秒的短视频,没有任何采访,714万的阅读量。
如果你听过大叔今年线下的分享会,就应该知道话题主持人@白鹿视频 是怎么参与热搜机制了吧。
不得不吐槽一下现在的“空调记者”,坐在空天房间里就写来了报道,还敢推热搜!不求证这个图的真伪,就敢发出来。当然,也可能就是条投放吧,你懂的。
如果上述信息没有错误,只能说明一个信息:
洁柔可能确实向退货顾客发送了“感谢信”,但此事并不是“自然发酵”,而是有公关在背后推了一把,从策略到渠道,才让公众的多巴胺爆棚。
在大叔的公关微信社群里,在群友们讨论激烈时,一位洁柔的公关被拉进了群里。大叔就随口问了3个问题:
有关昨天热搜,没有看到洁柔官方渠道发布过所谓的“中顺洁柔在给取消订单的用户感谢信”,请问这个信在哪里公开过吗?到底发给多少用户?为什么媒体会知道这封信?
于是有了今天这篇文章,希望你看明白了。
稍微总结下,也算是上面分析的省流版本,共3条:
1、洁柔本想借着亏千万仍发货打造国货好感,收割一波流量,结果呢,被网友和股民骂成狗了,传统危机公关策略失灵。
2、千万费用已经花出去了,得反转啊!怎么办?洁柔就想到,既然网友骂我对黄牛太好了,那我就换个对象,对退单的用户加倍示好,好到超出你的想象,就像男孩追女孩一样,变身舔狗,甚至把“解决工作”都拿出来,看到全程示爱过程的网友们,纷纷表示:诚意满满。
3、公关(或者说公关思维)在整个危机反转中非常重要,提供了基于对冲公众情绪的策略和渠道,虽然还是有些操作痕迹,但是不重要了,素材刷屏最重要,大家已经不太在乎渠道(过程)。
大叔给上述的危机公关反转策略一个新概念,就是:多巴胺式危机公关。
最后,看着花西子今天下午官方微博貌似发疯,变成“疯西子”,再看看洁柔这波制造多巴胺的操作,大叔不知道该说啥了,评论区留给你吧。