
工业的不断深入发展,减速机在传动领域中的作用也越来越明显了,同时也给我们带来诸多问题,如减速机的润滑,减速机的运转过程中,回转部件润滑状况的好坏,直接影响着减速机的使用寿命,减速机所用油的品牌粘度号,用油量的多少,是非常重要的问题,我们也应对其有足够的重视和认识。
减速机润滑选油情况
目前冶金企业所用油的品种、牌号有很多种,可以说五花八门,主要有46号机械油、工业闭式齿轮油、46#液压油、油和脂混合等,上述所举的例子中,有的完全不适合减速机齿轮的润滑,如46#液压油、油脂混合等,46#液压油-一般用在液压系统方面,不提倡在减速机上使用,对于减速机采用油脂混合润滑更不可取,但是我们部分员工美名其曰“防漏、治漏”,岂不知两种不同种类的油脂混用后,各项性能指标会有所改变,产生沉淀物,加促油品变质、老化,严重时导致齿轮不能正常润滑乃至损坏。
有的油品牌号标准还是几十年前的,如46#机械油,我国1998年版及2005年版《中国石油化工产品标准汇编》里,就已经淘汰了该油种,还有我们日常用的工业脂、钙基脂也属淘汰的低档油行列,在这里不在详述,淘汰的低档润滑油使用后不但不能起到保护设备的作用,还会造成设备“生病”,减速机主要会以点蚀(图1)、齿面磨损(图2)等不同形式出现。

图1

图2
实践证明使用机械油的减速机要比使用中负荷工业齿轮油减速机的寿命缩短1~2倍左右,另外使用淘汰的低档油还是一种资源浪费,由此可见,减速机的选油就显的十分重要,按照目前的情况,应统一用GB5903—86所规定的硫磷型中负荷工业齿轮油为好,该油基本上与国际驰名的优质齿轮油相同,在抗压、抗乳化、粘温特性、抗氧化等性能方面完全符合冶金企业设备减速机的使用需要,对于低速重载的减速机有条件的企业还可以适当地添加一些抗磨剂,对于减速机所使用的润滑油品种及粘度(一般应按照制造厂提供的为准),通常是根据齿面接触应力及齿轮节圆圆周速度等计算出来的,也可根据减速机功率按照该表参考执行:

减速机润滑方式及用油量的多少
减速机的润滑方式主要有以下几种:
• 当3m/s≤V≤12m/s时采用油裕润滑;
• 当V≥12m/s采用循环润滑;
• 大型齿轮及开式齿轮采用干油喷射润滑等。
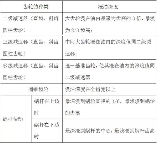
对于采用油裕润滑的减速机浸油量一般规定浸过齿轮全齿高的2~3个为宜,当0.5m/s≤V≤3m/s时浸油的深度为浸过齿轮半径的1/5,对于减速机的浸油量少了有可能造成齿面失油,加速磨损,但也不是越多越好,注油太多,会加大齿轮的搅动力矩,多做功后变成热而使油温升高,同时也会造成减速机各处漏油,给设备维护方面带来很多问题,同时造成设备环境的污染,所以应按规定注入一定量的润滑油,根据减速机不同种类按照该表参考执行:

综上所述,对于减速机的润滑从安装到报废一生中都起着举足轻重的作用,选用油品不当或润滑不良会造成齿轮损坏,缩短设备的使用寿命,设备运行成本相应的增高,排除其它因素,正确合理的润滑可以延长设备的寿命1~5倍,所以在选油和用油等方面我们要慎重考虑,确保设备经济、高效、环保运行。
(微信号公众号:taoyouwang2015)