好消息!
今年9月,
闲林街道有两所新开幼儿园
将迎接可爱的小朋友们
它们分别是
闲林海文幼儿园
闲林 白 洋畈 幼儿园翡翠分园
接下来,
我们一同去看看两所幼儿园的风采吧
闲林海文幼儿园






余杭区闲林海文幼儿园,是闲林街道一所新建的公办幼儿园。座落在闲林街道闲富北路竹韵社区北面,幼儿园占地面积16065平方米;建筑面积22356.12平方米。每班有明亮、宽敞的活动室、午睡室及盥洗室。拥有298平方米的多功能厅1个,专用活动室8个,园长室、会议室、保健室、保安室、阅览室、食堂等配套用房齐备。共有幼儿活动用大型活动器械8组,园内绿树成荫、草坪碧绿、空气清新、环境优美整洁,设施齐全,配套合理,是一所按浙江省二级幼儿园标准配备的幼儿园。
该园具有一支有爱心、有智慧、有责任、积极进取的教职工队伍,其中有中级教师多名,区骨干教师2名。
幼儿园将以“科学管理,规范办学行为,促幼儿园文化建设”为幼儿园品质提升的主要发展方向;把《纲要》和《指南》的指导思想落实到管理当中。幼儿园将以游戏架起儿童主动学习的桥梁,逐步形成“健康、探索”的园本教育特色,为孩子终身发展学习打下良好的基础。
白洋畈幼儿园翡翠分园

全貌


我们的长廊

教室


专用活动室

大厅
闲林白洋畈幼儿园翡翠分园坐落于高教路旁,全园占地面积6953.5平方米,共设16个班级,5个专用活动室和多功能活动区域,有沙水玩耍区、种植饲养区,大型建构区和自然材料区,是孩子们的“玩耍乐园”。这里自然宁静、趣味挑战,有着丰富的活动满足孩子操作、扮演、探究和想象,随处可见孩子们生活、游戏、学习的痕迹,他们能在幼儿园里自主选择、一起玩耍、共同探究、大胆创造、自信表达、快乐成长。
幼儿园坚持用研究的精神,观察儿童行为,聆听儿童声音,解读儿童内心,支持儿童需要,促进儿童发展。以“追求快乐,体验成功,探寻适合每个孩子的教育”为办园理念;以“给每一个孩子创造幸福未来,让每一个孩子奔向美好的未来”为办园愿景;以构建“亲自然、乐探究、爱生活的‘探索-表达’的慧玩课程”为教育实践,逐步形成“在玩中发展孩子”的鲜明办园特色。
两所新开园在环保方面严格监管、把关,装修材料及设施设备均使用环保材料,在交付后,通过开窗通风、室内放置绿植与炭包、开启新风设备等方式进行空气净化,并将在确保空气检测合格后正式启用,保障师生健康安全,努力为孩子们营造一个温馨、安全的学习、游戏、生活场所。
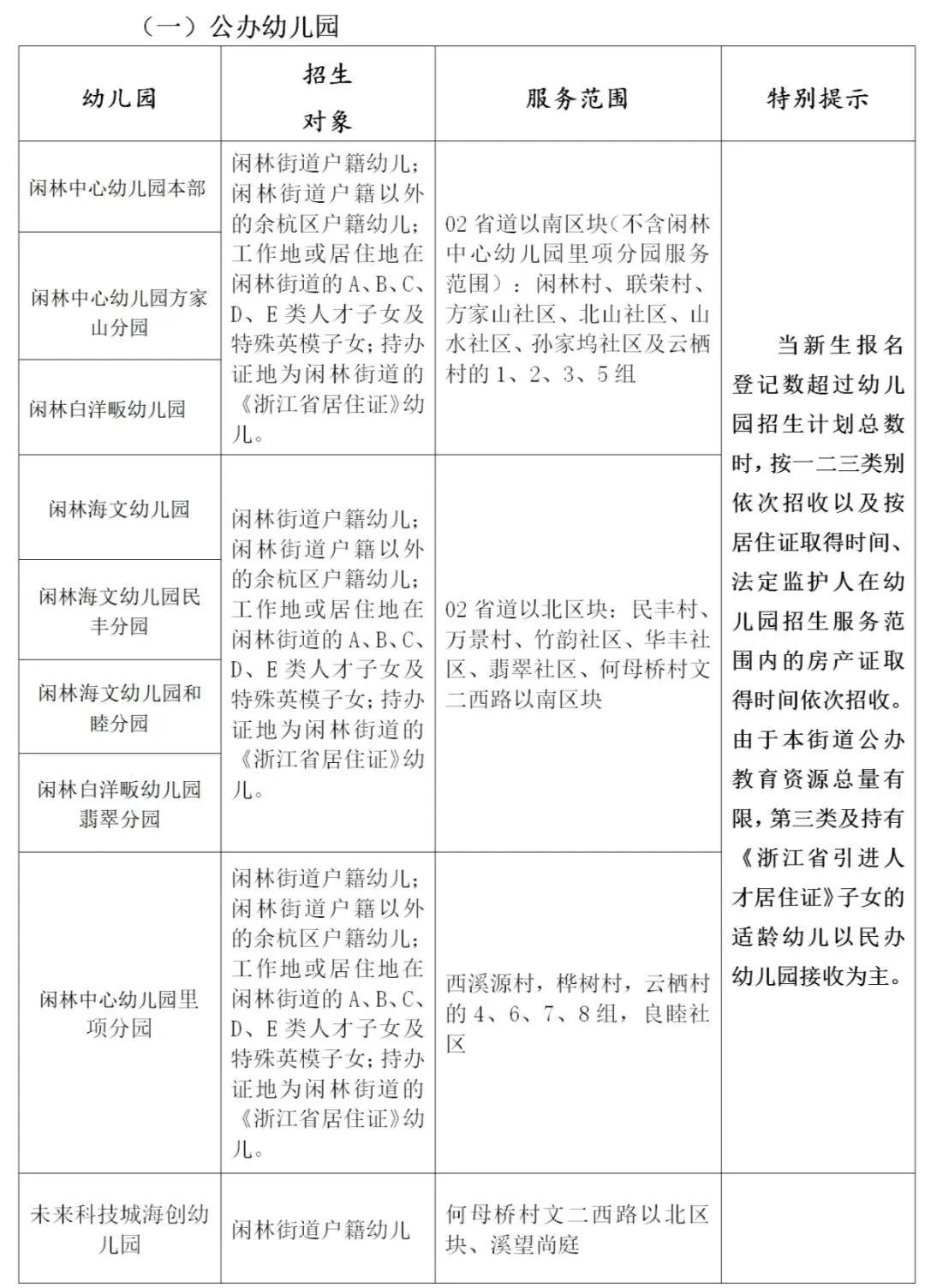
招生范围

来源:闲林发布