西安郭杜大学城学校(西北大学附中南校区)位于长安区郭杜教育科技产业园(长安区学府大街与居安路交汇处)。学校由陕西省示范学校西北大学附属中学派出团队管理初中部的教育教学工作,致力于做大学城优质基础教育的开拓者和先行者。


学校地址:西安市长安区学府大道和居安路十字西南角
联系电话:029-81567995 81567996
【名师荟萃 德能双馨】

正高级、特级、高级、研究生学历组成的
德能双馨、年轻有为的教师队伍




【多彩生活 个性飞扬】
四大品牌节日之经典阅读节

四大品牌节日之合唱艺术节

四大品牌节日之体育文化节

四大品牌节日之魅力科技节

【环境优美 设施先进】



新建教学楼效果图



学校地址:西安市长安区学府大道和居安路十字西南角
联系电话:029-81567995 81567996
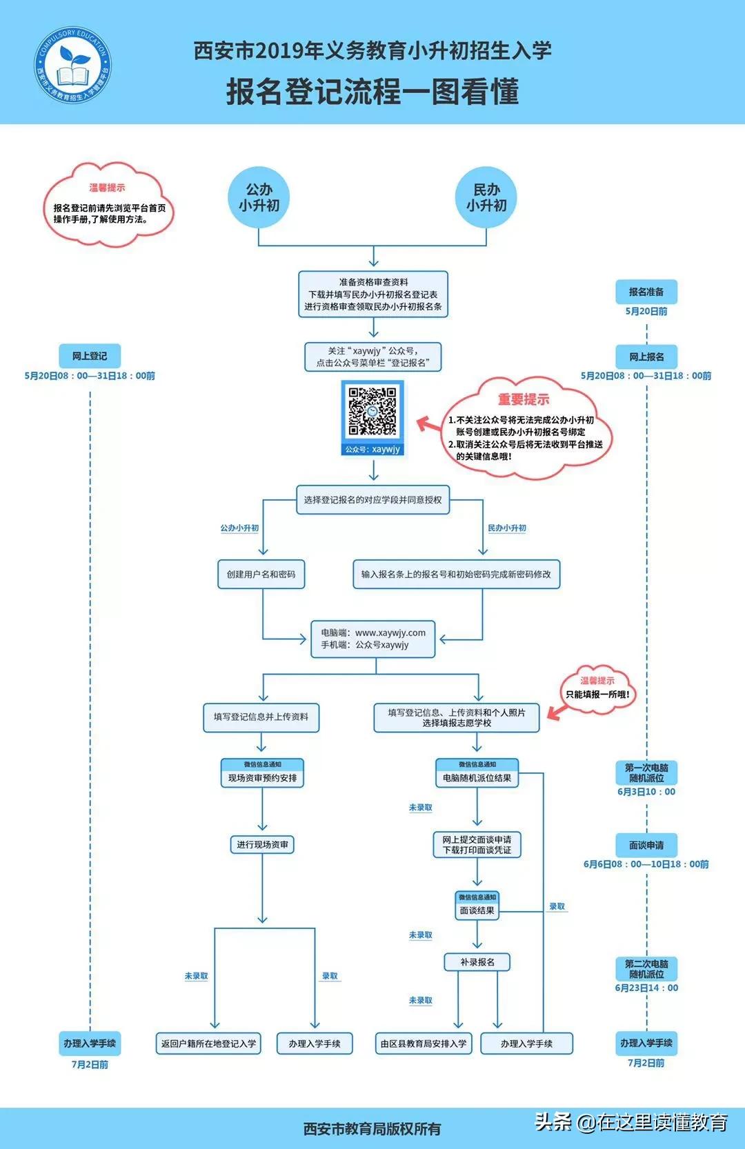
附:2019年网上报名流程
